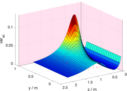
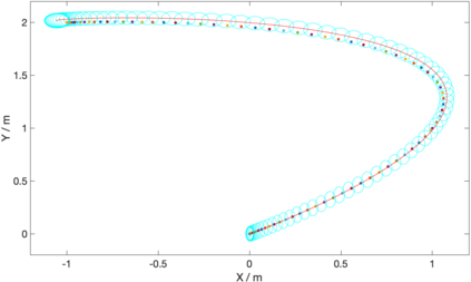
It is ubiquitously accepted that during the autonomous navigation of the quadrotors, one of the most widely adopted unmanned aerial vehicles (UAVs), safety always has the highest priority. However, it is observed that the ego airflow disturbance can be a significant adverse factor during flights, causing potential safety issues, especially in narrow and confined indoor environments. Therefore, we propose a novel method to estimate and adapt indoor ego airflow disturbance of quadrotors, meanwhile applying it to trajectory planning. Firstly, the hover experiments for different quadrotors are conducted against the proximity effects. Then with the collected acceleration variance, the disturbances are modeled for the quadrotors according to the proposed formulation. The disturbance model is also verified under hover conditions in different reconstructed complex environments. Furthermore, the approximation of Hamilton-Jacobi reachability analysis is performed according to the estimated disturbances to facilitate the safe trajectory planning, which consists of kinodynamic path search as well as B-spline trajectory optimization. The whole planning framework is validated on multiple quadrotor platforms in different indoor environments.


翻译:普遍接受的是,在作为最广泛采用的无人驾驶飞行器之一的赤道飞行器的自主航行期间,安全始终是最高优先事项,然而,观察到自我气流扰动在飞行期间可能是一个重大不利因素,造成潜在的安全问题,特别是在狭窄和封闭的室内环境中,因此,我们提出一种新的方法,用以估计和适应四头虎的室内自来气流扰动,同时将其应用于轨迹规划。首先,不同四头虎的悬浮实验是针对近距离效应进行的。随后,随着加速变化的收集,扰动是按拟议公式为四头虎制作的模型。扰动模型还在不同重建的复杂环境中的悬浮条件下进行验证。此外,汉密尔顿-Jacobi的近距离分析是根据估计的扰动作用进行,以便利安全轨迹规划,其中包括流动动力路径搜索以及B-spline轨迹优化。整个规划框架在不同室内环境中的多个梯床平台上得到验证。

0
下载
关闭预览

相关内容

神经问题生成前沿综述
专知会员服务
16+阅读 · 2021年6月5日
商业数据分析,39页ppt
专知会员服务
165+阅读 · 2020年6月2日
《DeepGCNs: Making GCNs Go as Deep as CNNs》
专知会员服务
31+阅读 · 2019年10月17日
MICS2020 | 29个大会报告视频回放集锦
中国图象图形学报
12+阅读 · 2020年7月30日
Hierarchically Structured Meta-learning
CreateAMind
27+阅读 · 2019年5月22日
Transferring Knowledge across Learning Processes
CreateAMind
29+阅读 · 2019年5月18日
计算机 | 中低难度国际会议信息6条
Call4Papers
7+阅读 · 2019年5月16日
IEEE | DSC 2019诚邀稿件 (EI检索)
Call4Papers
10+阅读 · 2019年2月25日
NIPS 2018 | 轨迹卷积网络 TrajectoryNet
极市平台
8+阅读 · 2019年2月8日
人工智能 | 国际会议截稿信息9条
Call4Papers
4+阅读 · 2018年3月13日
carla 体验效果 及代码
CreateAMind
7+阅读 · 2018年2月3日
计算机类 | 国际会议信息7条
Call4Papers
3+阅读 · 2017年11月17日
【今日新增】IEEE Trans.专刊截稿信息8条
Call4Papers
7+阅读 · 2017年6月29日
Arxiv
0+阅读 · 2021年10月31日
VIP会员
相关VIP内容
神经问题生成前沿综述
专知会员服务
16+阅读 · 2021年6月5日
商业数据分析,39页ppt
专知会员服务
165+阅读 · 2020年6月2日
《DeepGCNs: Making GCNs Go as Deep as CNNs》
专知会员服务
31+阅读 · 2019年10月17日
相关资讯
MICS2020 | 29个大会报告视频回放集锦
中国图象图形学报
12+阅读 · 2020年7月30日
Hierarchically Structured Meta-learning
CreateAMind
27+阅读 · 2019年5月22日
Transferring Knowledge across Learning Processes
CreateAMind
29+阅读 · 2019年5月18日
计算机 | 中低难度国际会议信息6条
Call4Papers
7+阅读 · 2019年5月16日
IEEE | DSC 2019诚邀稿件 (EI检索)
Call4Papers
10+阅读 · 2019年2月25日
NIPS 2018 | 轨迹卷积网络 TrajectoryNet
极市平台
8+阅读 · 2019年2月8日
人工智能 | 国际会议截稿信息9条
Call4Papers
4+阅读 · 2018年3月13日
carla 体验效果 及代码
CreateAMind
7+阅读 · 2018年2月3日
计算机类 | 国际会议信息7条
Call4Papers
3+阅读 · 2017年11月17日
【今日新增】IEEE Trans.专刊截稿信息8条
Call4Papers
7+阅读 · 2017年6月29日
Top
微信扫码咨询专知VIP会员