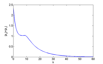
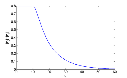
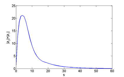
Due to possibly changing pose of a movable object and nonholonomic constraint of a differential-drive robot, it is challenging to design an object servoing scheme for the differential-drive robot to asymptotically park at a predefined relative pose to the movable object. In this paper, a novel object servoing scheme is designed for the differential-drive robots. Each on-line relative pose is first estimated by using feature points of the moveable object and it serves as the input of an object servoing friendly parking controller. The linear velocity and angular velocity are then determined by the parking controller. Experimental results validate the performance of the proposed object servoing scheme. Due to its low on-line computational cost, the proposed scheme can be applied for last mile delivery of differential-drive robots to movable objects.


翻译:由于可移动物体的外形可能发生变化,而且不同驱动机器人的非色体学限制可能发生变化,因此设计一个可变驱动机器人的物体悬浮方案是困难的,因为有预设的相对空间,所以在对可移动物体的外形而言,要将分散驱动机器人设为静止的公园。在本文中,为可移动飞行器设计了一个新颖的物体悬浮方案。每个可移动物体的外形都首先通过使用可移动物体的特征点来估计,并用作友好的物体泊车控制器的输入。然后由停车控制器确定线性速度和角速度。实验结果验证了拟议物体悬浮图的性能。由于其低的在线计算成本,拟议中的图案可以适用于向可移动物体最后英里运送差异驱动机器人。

0
下载
关闭预览

相关内容

机器人(英语:Robot)包括一切模拟人类行为或思想与模拟其他生物的机械(如机器狗,机器猫等)。狭义上对机器人的定义还有很多分类法及争议,有些电脑程序甚至也被称为机器人。在当代工业中,机器人指能自动运行任务的人造机器设备,用以取代或协助人类工作,一般会是机电设备,由计算机程序或是电子电路控制。

知识荟萃

精品入门和进阶教程、论文和代码整理等

更多

查看相关VIP内容、论文、资讯等
【干货书】机器人元素Elements of Robotics ,311页pdf
专知会员服务
38+阅读 · 2021年4月16日
机器学习入门的经验与建议
专知会员服务
94+阅读 · 2019年10月10日
【哈佛大学商学院课程Fall 2019】机器学习可解释性
专知会员服务
105+阅读 · 2019年10月9日
【SIGGRAPH2019】TensorFlow 2.0深度学习计算机图形学应用
专知会员服务
41+阅读 · 2019年10月9日
【泡泡汇总】CVPR2019 SLAM Paperlist
泡泡机器人SLAM
14+阅读 · 2019年6月12日
revelation of MONet
CreateAMind
5+阅读 · 2019年6月8日
Hierarchically Structured Meta-learning
CreateAMind
27+阅读 · 2019年5月22日
Transferring Knowledge across Learning Processes
CreateAMind
29+阅读 · 2019年5月18日
Unsupervised Learning via Meta-Learning
CreateAMind
43+阅读 · 2019年1月3日
A Technical Overview of AI & ML in 2018 & Trends for 2019
待字闺中
18+阅读 · 2018年12月24日
disentangled-representation-papers
CreateAMind
26+阅读 · 2018年9月12日
IEEE2018|An Accurate and Real-time 3D Tracking System for Robots
【推荐】YOLO实时目标检测(6fps)
机器学习研究会
20+阅读 · 2017年11月5日
DPOD: Dense 6D Pose Object Detector in RGB images
Arxiv
5+阅读 · 2019年2月28日
Arxiv
5+阅读 · 2018年5月22日
Arxiv
3+阅读 · 2018年4月9日
Arxiv
10+阅读 · 2018年3月10日
VIP会员
相关资讯
【泡泡汇总】CVPR2019 SLAM Paperlist
泡泡机器人SLAM
14+阅读 · 2019年6月12日
revelation of MONet
CreateAMind
5+阅读 · 2019年6月8日
Hierarchically Structured Meta-learning
CreateAMind
27+阅读 · 2019年5月22日
Transferring Knowledge across Learning Processes
CreateAMind
29+阅读 · 2019年5月18日
Unsupervised Learning via Meta-Learning
CreateAMind
43+阅读 · 2019年1月3日
A Technical Overview of AI & ML in 2018 & Trends for 2019
待字闺中
18+阅读 · 2018年12月24日
disentangled-representation-papers
CreateAMind
26+阅读 · 2018年9月12日
IEEE2018|An Accurate and Real-time 3D Tracking System for Robots
【推荐】YOLO实时目标检测(6fps)
机器学习研究会
20+阅读 · 2017年11月5日
Top
微信扫码咨询专知VIP会员