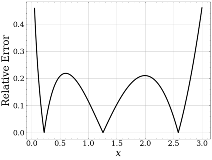
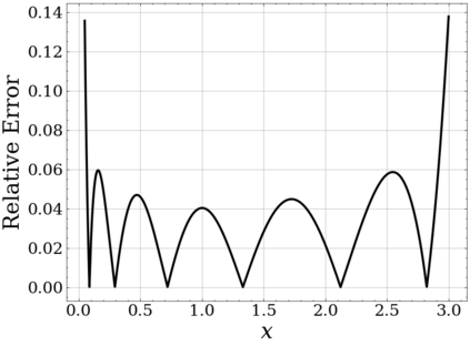
This paper proposes a non-interactive end-to-end solution for secure fusion and matching of biometric templates using fully homomorphic encryption (FHE). Given a pair of encrypted feature vectors, we perform the following ciphertext operations, i) feature concatenation, ii) fusion and dimensionality reduction through a learned linear projection, iii) scale normalization to unit $\ell_2$-norm, and iv) match score computation. Our method, dubbed HEFT (Homomorphically Encrypted Fusion of biometric Templates), is custom-designed to overcome the unique constraint imposed by FHE, namely the lack of support for non-arithmetic operations. From an inference perspective, we systematically explore different data packing schemes for computationally efficient linear projection and introduce a polynomial approximation for scale normalization. From a training perspective, we introduce an FHE-aware algorithm for learning the linear projection matrix to mitigate errors induced by approximate normalization. Experimental evaluation for template fusion and matching of face and voice biometrics shows that HEFT (i) improves biometric verification performance by 11.07% and 9.58% AUROC compared to the respective unibiometric representations while compressing the feature vectors by a factor of 16 (512D to 32D), and (ii) fuses a pair of encrypted feature vectors and computes its match score against a gallery of size 1024 in 884 ms. Code and data are available at https://github.com/human-analysis/encrypted-biometric-fusion


翻译:本文建议使用完全同质加密(FHE)对生物鉴别模板进行安全混集和匹配的非互动端对端解决方案。 鉴于一对加密特性矢量,我们使用以下加密特性矢量进行加密操作,(一) 特征共解,(二) 通过学习的线性投影,(三) 将聚和维度降低到单位=ell_2美元,(四) 匹配评分计算。我们称为HEFT(生物鉴别模板加密混集集)的方法是定制的,目的是克服FHE施加的独特限制,即缺乏对非氨化作业的支持。从推论角度,我们系统地探索不同的数据包装计划,以计算高效线性预测,(二) 聚合和维度递增。从培训角度,我们采用FHE-aware算算法,学习线性预测矩阵,以降低因大致正常化引起的误差。 模板混集和面部和语音生物鉴别技术测试的实验性评估显示,HEFT(一) 将生物鉴别性矢量核查业绩从11.07%和9.58%的递解程度,而将AB-Ribal-deal-deal-dealmaxxxxxxxxxxxxxxxxxxxxxxxxxxxxxxxxxxxxxxxxxxxxxxxxxxxxxxxxxxxxxxxxxxxxxxxxxxxxxxxxxxxxxxxxxxxxxxxxxxxxxxxxxxxxxxxxxxxxxxxxxxxxxxxxxxxxxxxxxxxxxxxxxxxxxxxxxxxxxxxxxxxxxxxxxxxxxxxxxxxxxxxxxxxxxxxxxxxxxxxxxxxxxxxxxxxxxxxxxxxxxxxxxxxxxxxxxxxxxxxxxxxxxxxx

0
下载
关闭预览

相关内容

不可错过!《机器学习100讲》课程,UBC Mark Schmidt讲授
专知会员服务
76+阅读 · 2022年6月28日
[综述]深度学习下的场景文本检测与识别
专知会员服务
78+阅读 · 2019年10月10日
【哈佛大学商学院课程Fall 2019】机器学习可解释性
专知会员服务
105+阅读 · 2019年10月9日
【SIGGRAPH2019】TensorFlow 2.0深度学习计算机图形学应用
专知会员服务
41+阅读 · 2019年10月9日
VCIP 2022 Call for Demos
CCF多媒体专委会
1+阅读 · 2022年6月6日
VCIP 2022 Call for Special Session Proposals
CCF多媒体专委会
1+阅读 · 2022年4月1日
AIART 2022 Call for Papers
CCF多媒体专委会
1+阅读 · 2022年2月13日
【ICIG2021】Latest News & Announcements of the Tutorial
中国图象图形学学会CSIG
3+阅读 · 2021年12月20日
【ICIG2021】Check out the hot new trailer of ICIG2021 Symposium2
中国图象图形学学会CSIG
0+阅读 · 2021年11月8日
【ICIG2021】Latest News & Announcements of the Industry Talk2
中国图象图形学学会CSIG
0+阅读 · 2021年7月29日
【ICIG2021】Latest News & Announcements of the Industry Talk1
中国图象图形学学会CSIG
0+阅读 · 2021年7月28日
Hierarchically Structured Meta-learning
CreateAMind
27+阅读 · 2019年5月22日
Transferring Knowledge across Learning Processes
CreateAMind
29+阅读 · 2019年5月18日
A Technical Overview of AI & ML in 2018 & Trends for 2019
待字闺中
18+阅读 · 2018年12月24日
国家自然科学基金
0+阅读 · 2015年12月31日
国家自然科学基金
0+阅读 · 2014年12月31日
国家自然科学基金
0+阅读 · 2013年12月31日
国家自然科学基金
0+阅读 · 2012年12月31日
国家自然科学基金
0+阅读 · 2012年12月31日
国家自然科学基金
0+阅读 · 2012年12月31日
国家自然科学基金
0+阅读 · 2012年12月31日
国家自然科学基金
0+阅读 · 2011年12月31日
国家自然科学基金
0+阅读 · 2009年12月31日
国家自然科学基金
0+阅读 · 2008年12月31日
Arxiv
0+阅读 · 2022年10月6日
Arxiv
0+阅读 · 2022年10月4日
VIP会员
相关资讯
VCIP 2022 Call for Demos
CCF多媒体专委会
1+阅读 · 2022年6月6日
VCIP 2022 Call for Special Session Proposals
CCF多媒体专委会
1+阅读 · 2022年4月1日
AIART 2022 Call for Papers
CCF多媒体专委会
1+阅读 · 2022年2月13日
【ICIG2021】Latest News & Announcements of the Tutorial
中国图象图形学学会CSIG
3+阅读 · 2021年12月20日
【ICIG2021】Check out the hot new trailer of ICIG2021 Symposium2
中国图象图形学学会CSIG
0+阅读 · 2021年11月8日
【ICIG2021】Latest News & Announcements of the Industry Talk2
中国图象图形学学会CSIG
0+阅读 · 2021年7月29日
【ICIG2021】Latest News & Announcements of the Industry Talk1
中国图象图形学学会CSIG
0+阅读 · 2021年7月28日
Hierarchically Structured Meta-learning
CreateAMind
27+阅读 · 2019年5月22日
Transferring Knowledge across Learning Processes
CreateAMind
29+阅读 · 2019年5月18日
A Technical Overview of AI & ML in 2018 & Trends for 2019
待字闺中
18+阅读 · 2018年12月24日
相关基金
国家自然科学基金
0+阅读 · 2015年12月31日
国家自然科学基金
0+阅读 · 2014年12月31日
国家自然科学基金
0+阅读 · 2013年12月31日
国家自然科学基金
0+阅读 · 2012年12月31日
国家自然科学基金
0+阅读 · 2012年12月31日
国家自然科学基金
0+阅读 · 2012年12月31日
国家自然科学基金
0+阅读 · 2012年12月31日
国家自然科学基金
0+阅读 · 2011年12月31日
国家自然科学基金
0+阅读 · 2009年12月31日
国家自然科学基金
0+阅读 · 2008年12月31日
Top
微信扫码咨询专知VIP会员