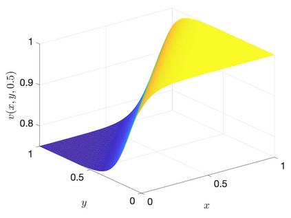
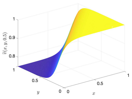
We are interested in the numerical solution of coupled nonlinear partial differential equations (PDEs) in two and three dimensions. Under certain assumptions on the domain, we take advantage of the Kronecker structure arising in standard space discretizations of the differential operators and illustrate how the resulting system of ordinary differential equations (ODEs) can be treated directly in matrix or tensor form. Moreover, in the framework of the proper orthogonal decomposition (POD) and the discrete empirical interpolation method (DEIM) we derive a two- and three-sided model order reduction strategy that is applied directly to the ODE system in matrix and tensor form respectively. We discuss how to integrate the reduced order model and, in particular, how to solve the tensor-valued linear system arising at each timestep of a semi-implicit time discretization scheme. We illustrate the efficiency of the proposed method through a comparison to existing techniques on classical benchmark problems such as the two- and three-dimensional Burgers equation.


翻译:我们感兴趣的是两个和三个层面的混合非线性部分方程式(PDEs)的数字解决办法。在对域的某些假设下,我们利用因不同操作者标准空间离散而产生的Kronecker结构,说明由此形成的普通差异方程式(ODEs)系统如何直接以矩阵或高分解形式处理。此外,在正正正正正正正正正正正正正正正正正正正方形分解(POD)和独立经验性内插法(DEIM)的框架内,我们得出了一种双面和三面式的示范命令削减战略,分别以矩阵和发分式形式直接适用于ODE系统。我们讨论了如何整合降序模型,特别是如何解决半隐性分解计划每个时段产生的高价线系统。我们通过对二维和三维布尔吉斯方程式等等典型基准问题的现有技术进行比较,来说明拟议方法的效率。

0
下载
关闭预览

相关内容

专知会员服务
98+阅读 · 2021年8月28日
专知会员服务
23+阅读 · 2021年4月10日
专知会员服务
54+阅读 · 2020年9月7日
Fariz Darari简明《博弈论Game Theory》介绍,35页ppt
专知会员服务
112+阅读 · 2020年5月15日
Transferring Knowledge across Learning Processes
CreateAMind
29+阅读 · 2019年5月18日
【泡泡一分钟】基于运动估计的激光雷达和相机标定方法
泡泡机器人SLAM
25+阅读 · 2019年1月17日
Unsupervised Learning via Meta-Learning
CreateAMind
43+阅读 · 2019年1月3日
【泡泡一分钟】用于平面环境的线性RGBD-SLAM
泡泡机器人SLAM
6+阅读 · 2018年12月18日
Hierarchical Disentangled Representations
CreateAMind
4+阅读 · 2018年4月15日
微软发布Visual Studio Tools for AI
AI前线
4+阅读 · 2017年11月20日
Capsule Networks解析
机器学习研究会
11+阅读 · 2017年11月12日
可解释的CNN
CreateAMind
17+阅读 · 2017年10月5日
Arxiv
6+阅读 · 2018年10月3日
VIP会员
相关资讯
Transferring Knowledge across Learning Processes
CreateAMind
29+阅读 · 2019年5月18日
【泡泡一分钟】基于运动估计的激光雷达和相机标定方法
泡泡机器人SLAM
25+阅读 · 2019年1月17日
Unsupervised Learning via Meta-Learning
CreateAMind
43+阅读 · 2019年1月3日
【泡泡一分钟】用于平面环境的线性RGBD-SLAM
泡泡机器人SLAM
6+阅读 · 2018年12月18日
Hierarchical Disentangled Representations
CreateAMind
4+阅读 · 2018年4月15日
微软发布Visual Studio Tools for AI
AI前线
4+阅读 · 2017年11月20日
Capsule Networks解析
机器学习研究会
11+阅读 · 2017年11月12日
可解释的CNN
CreateAMind
17+阅读 · 2017年10月5日
Top
微信扫码咨询专知VIP会员