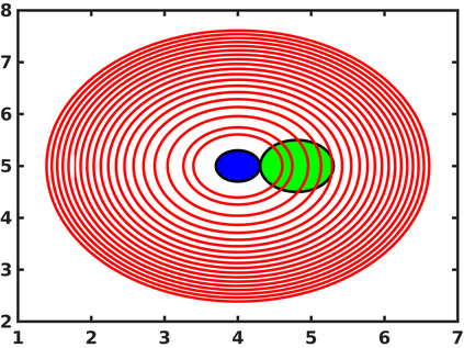
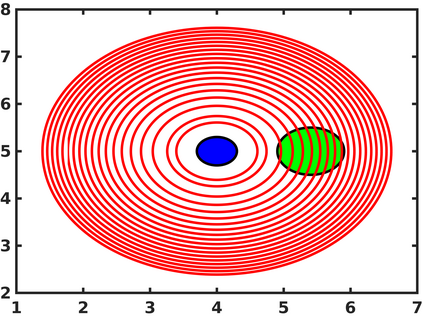
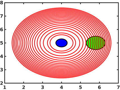
As robots are being increasingly used in close proximity to humans and objects, it is imperative that robots operate safely and efficiently under real-world conditions. Yet, the environment is seldom known perfectly. Noisy sensors and actuation errors compound to the errors introduced while estimating features of the environment. We present a novel approach (1) to incorporate these uncertainties for robot state estimation and (2) to compute the probability of collision pertaining to the estimated robot configurations. The expression for collision probability is obtained as an infinite series and we prove its convergence. An upper bound for the truncation error is also derived and the number of terms required is demonstrated by analyzing the convergence for different robot and obstacle configurations. We evaluate our approach using two simulation domains which use a roadmap-based strategy to synthesize trajectories that satisfy collision probability bounds.


翻译:由于机器人越来越多地在接近人类和物体的地方使用,因此机器人必须在现实世界条件下安全有效地运作,然而,环境却鲜为人知。在估计环境特征时,噪音传感器和动因错误会增加在估计环境特征时引入的错误。我们提出了一个新颖的方法:(1) 将这些不确定性纳入机器人状态估计,(2) 计算与估计机器人配置有关的碰撞概率。碰撞概率的表达方式是无限的系列,我们证明它已经趋同。还得出了截断错误的上限,分析不同机器人和障碍配置的趋同,从而显示所需条件的数量。我们用两个模拟领域来评估我们的方法,这两个领域使用基于路线图的战略来合成满足碰撞概率界限的轨迹。

0
下载
关闭预览

相关内容

【干货书】真实机器学习,264页pdf,Real-World Machine Learning
强化学习最新教程,17页pdf
专知会员服务
182+阅读 · 2019年10月11日
【新书】Python编程基础,669页pdf
专知会员服务
197+阅读 · 2019年10月10日
计算机 | 入门级EI会议ICVRIS 2019诚邀稿件
Call4Papers
10+阅读 · 2019年6月24日
Transferring Knowledge across Learning Processes
CreateAMind
29+阅读 · 2019年5月18日
19篇ICML2019论文摘录选读!
专知
28+阅读 · 2019年4月28日
深度自进化聚类:Deep Self-Evolution Clustering
我爱读PAMI
15+阅读 · 2019年4月13日
【泡泡一分钟】高动态环境的语义单目SLAM
泡泡机器人SLAM
5+阅读 · 2019年3月27日
【泡泡前沿追踪】跟踪SLAM前沿动态系列之IROS2018
泡泡机器人SLAM
29+阅读 · 2018年10月28日
【NIPS2018】接收论文列表
专知
5+阅读 · 2018年9月10日
carla 学习笔记
CreateAMind
9+阅读 · 2018年2月7日
carla无人驾驶模拟中文项目 carla_simulator_Chinese
CreateAMind
3+阅读 · 2018年1月30日
Auto-Encoding GAN
CreateAMind
7+阅读 · 2017年8月4日
Uncovering Bias in Order Assignment
Arxiv
0+阅读 · 2021年3月22日
Arxiv
0+阅读 · 2021年3月21日
Arxiv
0+阅读 · 2021年3月18日
VIP会员
相关资讯
计算机 | 入门级EI会议ICVRIS 2019诚邀稿件
Call4Papers
10+阅读 · 2019年6月24日
Transferring Knowledge across Learning Processes
CreateAMind
29+阅读 · 2019年5月18日
19篇ICML2019论文摘录选读!
专知
28+阅读 · 2019年4月28日
深度自进化聚类:Deep Self-Evolution Clustering
我爱读PAMI
15+阅读 · 2019年4月13日
【泡泡一分钟】高动态环境的语义单目SLAM
泡泡机器人SLAM
5+阅读 · 2019年3月27日
【泡泡前沿追踪】跟踪SLAM前沿动态系列之IROS2018
泡泡机器人SLAM
29+阅读 · 2018年10月28日
【NIPS2018】接收论文列表
专知
5+阅读 · 2018年9月10日
carla 学习笔记
CreateAMind
9+阅读 · 2018年2月7日
carla无人驾驶模拟中文项目 carla_simulator_Chinese
CreateAMind
3+阅读 · 2018年1月30日
Auto-Encoding GAN
CreateAMind
7+阅读 · 2017年8月4日
Top
微信扫码咨询专知VIP会员