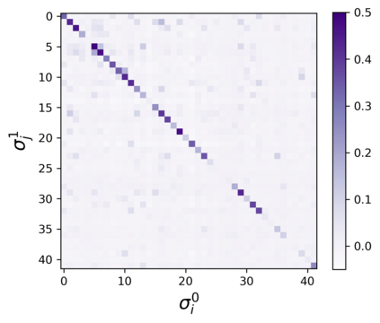
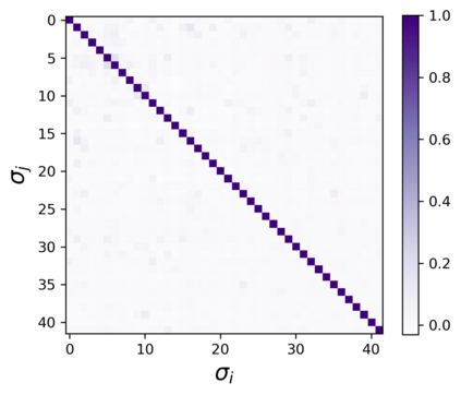
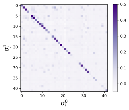
The usual setting for learning the structure and parameters of a graphical model assumes the availability of independent samples produced from the corresponding multivariate probability distribution. However, for many models the mixing time of the respective Markov chain can be very large and i.i.d. samples may not be obtained. We study the problem of reconstructing binary graphical models from correlated samples produced by a dynamical process, which is natural in many applications. We analyze the sample complexity of two estimators that are based on the interaction screening objective and the conditional likelihood loss. We observe that for samples coming from a dynamical process far from equilibrium, the sample complexity reduces exponentially compared to a dynamical process that mixes quickly.


翻译:用于学习图形模型结构和参数的通常设置假设从相应的多变概率分布中产生的独立样本的可用性;然而,对于许多模型来说,各自Markov链条的混合时间可能非常大,而且可能无法获取样本。我们研究了从动态过程产生的相关样本中重建二进制图形模型的问题,在许多应用中,这种动态过程是自然的。我们分析了基于互动筛选目标和有条件可能性损失的两个估计器的样本复杂性。我们观察到,对于远离平衡的动态过程的样本,与快速混合的动态过程相比,样本复杂性指数性下降。

0
下载
关闭预览

相关内容

专知会员服务
45+阅读 · 2020年12月18日
专知会员服务
51+阅读 · 2020年12月14日
专知会员服务
54+阅读 · 2020年9月7日
因果图,Causal Graphs,52页ppt
专知会员服务
253+阅读 · 2020年4月19日
Keras François Chollet 《Deep Learning with Python 》, 386页pdf
专知会员服务
161+阅读 · 2019年10月12日
强化学习最新教程,17页pdf
专知会员服务
182+阅读 · 2019年10月11日
Hierarchically Structured Meta-learning
CreateAMind
27+阅读 · 2019年5月22日
Transferring Knowledge across Learning Processes
CreateAMind
29+阅读 · 2019年5月18日
逆强化学习-学习人先验的动机
CreateAMind
16+阅读 · 2019年1月18日
强化学习的Unsupervised Meta-Learning
CreateAMind
18+阅读 · 2019年1月7日
Unsupervised Learning via Meta-Learning
CreateAMind
43+阅读 · 2019年1月3日
meta learning 17年:MAML SNAIL
CreateAMind
11+阅读 · 2019年1月2日
A Technical Overview of AI & ML in 2018 & Trends for 2019
待字闺中
18+阅读 · 2018年12月24日
Hierarchical Disentangled Representations
CreateAMind
4+阅读 · 2018年4月15日
【论文】变分推断(Variational inference)的总结
机器学习研究会
39+阅读 · 2017年11月16日
Auto-Encoding GAN
CreateAMind
7+阅读 · 2017年8月4日
2nd-order Updates with 1st-order Complexity
Arxiv
0+阅读 · 2021年5月27日
Arxiv
32+阅读 · 2021年3月8日
Arxiv
15+阅读 · 2020年12月17日
VIP会员
相关VIP内容
专知会员服务
45+阅读 · 2020年12月18日
专知会员服务
51+阅读 · 2020年12月14日
专知会员服务
54+阅读 · 2020年9月7日
因果图,Causal Graphs,52页ppt
专知会员服务
253+阅读 · 2020年4月19日
Keras François Chollet 《Deep Learning with Python 》, 386页pdf
专知会员服务
161+阅读 · 2019年10月12日
强化学习最新教程,17页pdf
专知会员服务
182+阅读 · 2019年10月11日
相关资讯
Hierarchically Structured Meta-learning
CreateAMind
27+阅读 · 2019年5月22日
Transferring Knowledge across Learning Processes
CreateAMind
29+阅读 · 2019年5月18日
逆强化学习-学习人先验的动机
CreateAMind
16+阅读 · 2019年1月18日
强化学习的Unsupervised Meta-Learning
CreateAMind
18+阅读 · 2019年1月7日
Unsupervised Learning via Meta-Learning
CreateAMind
43+阅读 · 2019年1月3日
meta learning 17年:MAML SNAIL
CreateAMind
11+阅读 · 2019年1月2日
A Technical Overview of AI & ML in 2018 & Trends for 2019
待字闺中
18+阅读 · 2018年12月24日
Hierarchical Disentangled Representations
CreateAMind
4+阅读 · 2018年4月15日
【论文】变分推断(Variational inference)的总结
机器学习研究会
39+阅读 · 2017年11月16日
Auto-Encoding GAN
CreateAMind
7+阅读 · 2017年8月4日
Top
微信扫码咨询专知VIP会员