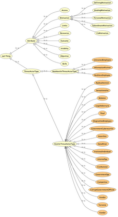
As the cyber threat landscape is constantly becoming increasingly complex and polymorphic, the more critical it becomes to understand the enemy and its modus operandi for anticipatory threat reduction. Even though the cyber security community has developed a certain maturity in describing and sharing technical indicators for informing defense components, we still struggle with non-uniform, unstructured, and ambiguous higher-level information, such as the threat actor context, thereby limiting our ability to correlate with different sources to derive more contextual, accurate, and relevant intelligence. We see the need to overcome this limitation in order to increase our ability to produce and better operationalize cyber threat intelligence. Our research demonstrates how commonly agreed upon controlled vocabularies for characterizing threat actors and their operations can be used to enrich cyber threat intelligence and infer new information at a higher contextual level that is explicable and queryable. In particular, we present an ontological approach to automatically inferring the types of threat actors based on their personas, understanding their nature, and capturing polymorphism and changes in their behavior and characteristics over time. Such an approach not only enables interoperability by providing a structured way and means for sharing highly contextual cyber threat intelligence but also derives new information at machine speed and minimizes cognitive biases that manual classification approaches entail.


翻译:随着网络威胁景观不断变得日益复杂和多变,理解敌人及其预测性减少威胁的操作方式变得更加关键。尽管网络安全界在描述和分享用于通报国防组成部分的技术指标方面已经发展到一定成熟程度,但我们仍然在与非统一、非结构化和模棱两可的更高层次的信息,例如威胁行为体的背景进行斗争,从而限制我们与不同来源建立联系的能力,从而获得更符合背景、准确和相关的情报。我们认为需要克服这一限制,以便提高我们制作和更好地操作网络威胁情报的能力。我们的研究表明,如何利用共同商定的用于确定威胁行为体特征及其行动的受控词汇来丰富网络威胁情报,并在更高层次上推导出可解释和可查询的新信息。特别是,我们提出了一个理论方法,自动推断基于其个人特征、了解其性质、捕捉其行为和特性的多种形态和变化的各种威胁行为体。这种方法不仅能够通过提供结构化的方式和手段来分享高度背景化的网络威胁信息,而且还能带来新的系统化。

0
下载
关闭预览

相关内容

《计算机信息》杂志发表高质量的论文,扩大了运筹学和计算的范围,寻求有关理论、方法、实验、系统和应用方面的原创研究论文、新颖的调查和教程论文,以及描述新的和有用的软件工具的论文。官网链接:https://pubsonline.informs.org/journal/ijoc
【课程推荐】 人工普遍智能(Artificial General Intelligence)
专知会员服务
11+阅读 · 2019年11月10日
【电子书推荐】Data Science with Python and Dask
专知会员服务
44+阅读 · 2019年6月1日
计算机 | 入门级EI会议ICVRIS 2019诚邀稿件
Call4Papers
10+阅读 · 2019年6月24日
CCF C类 | DSAA 2019 诚邀稿件
Call4Papers
6+阅读 · 2019年5月13日
计算机 | CCF推荐期刊专刊信息5条
Call4Papers
3+阅读 · 2019年4月10日
IEEE | DSC 2019诚邀稿件 (EI检索)
Call4Papers
10+阅读 · 2019年2月25日
人工智能 | SCI期刊专刊信息3条
Call4Papers
5+阅读 · 2019年1月10日
大数据 | 顶级SCI期刊专刊/国际会议信息7条
Call4Papers
10+阅读 · 2018年12月29日
A Technical Overview of AI & ML in 2018 & Trends for 2019
待字闺中
18+阅读 · 2018年12月24日
计算机类 | 期刊专刊截稿信息9条
Call4Papers
4+阅读 · 2018年1月26日
人工智能 | 国际会议/SCI期刊约稿信息9条
Call4Papers
3+阅读 · 2018年1月12日
【论文】变分推断(Variational inference)的总结
机器学习研究会
39+阅读 · 2017年11月16日
Arxiv
0+阅读 · 2021年6月9日
Arxiv
0+阅读 · 2021年6月8日
Arxiv
0+阅读 · 2021年6月7日
The Measure of Intelligence
Arxiv
8+阅读 · 2019年11月5日
VIP会员
相关VIP内容
【课程推荐】 人工普遍智能(Artificial General Intelligence)
专知会员服务
11+阅读 · 2019年11月10日
【电子书推荐】Data Science with Python and Dask
专知会员服务
44+阅读 · 2019年6月1日
相关资讯
计算机 | 入门级EI会议ICVRIS 2019诚邀稿件
Call4Papers
10+阅读 · 2019年6月24日
CCF C类 | DSAA 2019 诚邀稿件
Call4Papers
6+阅读 · 2019年5月13日
计算机 | CCF推荐期刊专刊信息5条
Call4Papers
3+阅读 · 2019年4月10日
IEEE | DSC 2019诚邀稿件 (EI检索)
Call4Papers
10+阅读 · 2019年2月25日
人工智能 | SCI期刊专刊信息3条
Call4Papers
5+阅读 · 2019年1月10日
大数据 | 顶级SCI期刊专刊/国际会议信息7条
Call4Papers
10+阅读 · 2018年12月29日
A Technical Overview of AI & ML in 2018 & Trends for 2019
待字闺中
18+阅读 · 2018年12月24日
计算机类 | 期刊专刊截稿信息9条
Call4Papers
4+阅读 · 2018年1月26日
人工智能 | 国际会议/SCI期刊约稿信息9条
Call4Papers
3+阅读 · 2018年1月12日
【论文】变分推断(Variational inference)的总结
机器学习研究会
39+阅读 · 2017年11月16日
Top
微信扫码咨询专知VIP会员