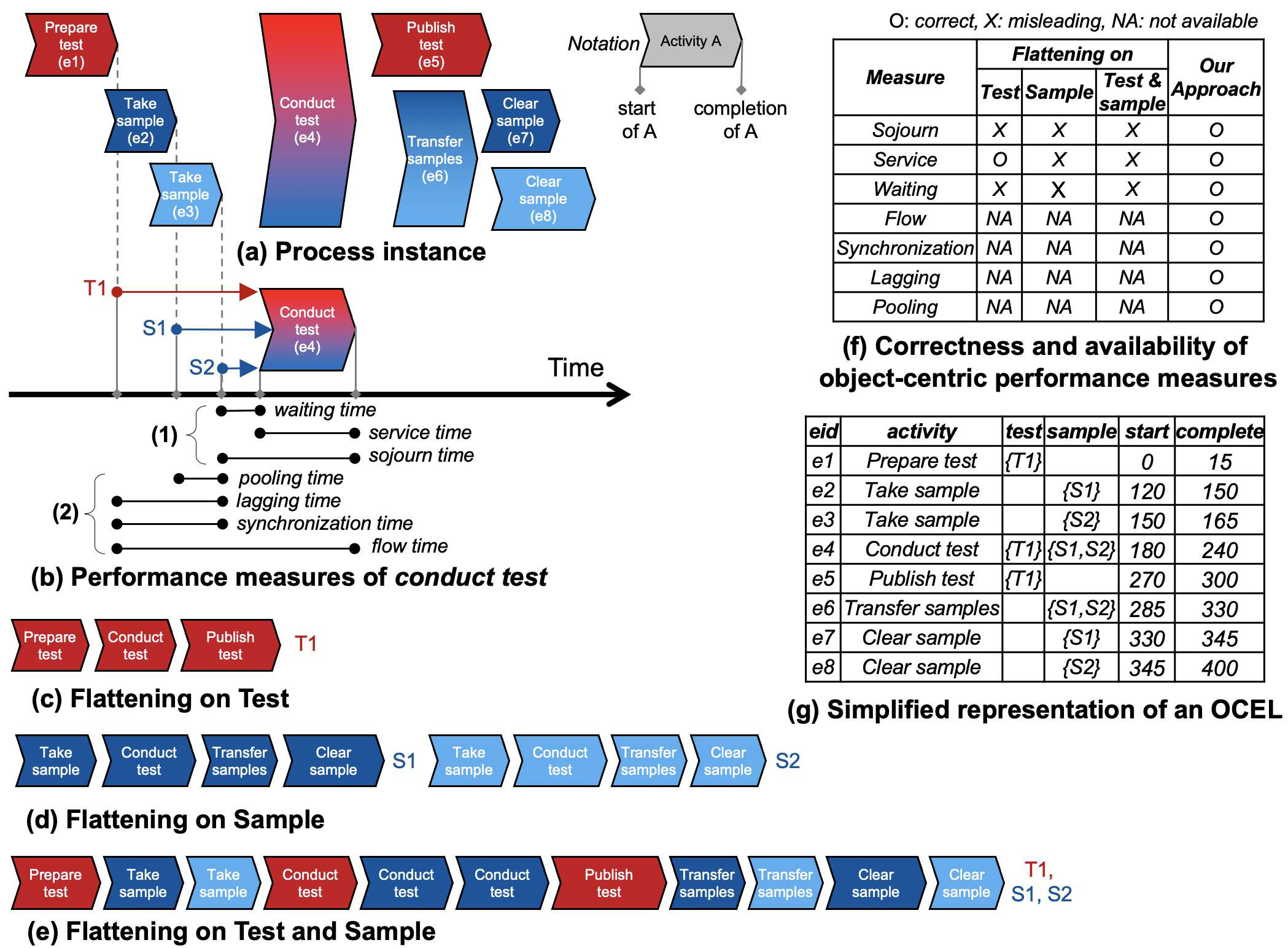
Performance analysis in process mining aims to provide insights on the performance of a business process by using a process model as a formal representation of the process. Such insights are reliably interpreted by process analysts in the context of a model with formal semantics. Existing techniques for performance analysis assume that a single case notion exists in a business process (e.g., a patient in healthcare process). However, in reality, different objects might interact (e.g., order, item, delivery, and invoice in an O2C process). In such a setting, traditional techniques may yield misleading or even incorrect insights on performance metrics such as waiting time. More importantly, by considering the interaction between objects, we can define object-centric performance metrics such as synchronization time, pooling time, and lagging time. In this work, we propose a novel approach to performance analysis considering multiple case notions by using object-centric Petri nets as formal representations of business processes. The proposed approach correctly computes existing performance metrics, while supporting the derivation of newly-introduced object-centric performance metrics. We have implemented the approach as a web application and conducted a case study based on a real-life loan application process.


翻译:过程采矿的绩效分析旨在通过将过程模型作为过程的正式代表,就业务流程的绩效提供洞察力。这种洞察力由过程分析家在带有正式语义的模型中可靠地解释。现有的绩效分析技术假定,在业务流程中存在单一案例的概念(例如,在医疗过程中的病人)。然而,在现实中,不同的物体可能相互作用(例如,秩序、物品、交付和在O2C过程中的发票)。在这种环境下,传统技术可能会产生误导,甚至错误地洞察诸如等待时间等绩效衡量标准。更重要的是,通过考虑对象之间的相互作用,我们可以确定以对象为中心的绩效衡量标准,例如同步时间、集中时间和滞后的时间。在这项工作中,我们提出了一个新的方法,通过使用以物体为中心的Petrinet作为业务流程的正式表述来考虑多个案例概念。拟议的方法正确地计算了现有的绩效衡量标准,同时支持了新生成的以对象为中心的绩效衡量标准。我们作为网络应用方法,并根据实际贷款应用程序进行了案例研究。

0
下载
关闭预览

相关内容

Linux导论,Introduction to Linux,96页ppt
专知会员服务
82+阅读 · 2020年7月26日
强化学习最新教程,17页pdf
专知会员服务
182+阅读 · 2019年10月11日
[综述]深度学习下的场景文本检测与识别
专知会员服务
78+阅读 · 2019年10月10日
机器学习入门的经验与建议
专知会员服务
94+阅读 · 2019年10月10日
【哈佛大学商学院课程Fall 2019】机器学习可解释性
专知会员服务
105+阅读 · 2019年10月9日
【SIGGRAPH2019】TensorFlow 2.0深度学习计算机图形学应用
专知会员服务
41+阅读 · 2019年10月9日
【ICIG2021】Check out the hot new trailer of ICIG2021 Symposium9
中国图象图形学学会CSIG
0+阅读 · 2021年12月17日
【ICIG2021】Check out the hot new trailer of ICIG2021 Symposium8
中国图象图形学学会CSIG
0+阅读 · 2021年11月16日
【ICIG2021】Check out the hot new trailer of ICIG2021 Symposium6
中国图象图形学学会CSIG
2+阅读 · 2021年11月12日
【ICIG2021】Check out the hot new trailer of ICIG2021 Symposium5
中国图象图形学学会CSIG
1+阅读 · 2021年11月11日
【ICIG2021】Check out the hot new trailer of ICIG2021 Symposium4
中国图象图形学学会CSIG
0+阅读 · 2021年11月10日
【ICIG2021】Check out the hot new trailer of ICIG2021 Symposium3
中国图象图形学学会CSIG
0+阅读 · 2021年11月9日
【ICIG2021】Check out the hot new trailer of ICIG2021 Symposium2
中国图象图形学学会CSIG
0+阅读 · 2021年11月8日
【ICIG2021】Check out the hot new trailer of ICIG2021 Symposium1
中国图象图形学学会CSIG
0+阅读 · 2021年11月3日
Hierarchically Structured Meta-learning
CreateAMind
27+阅读 · 2019年5月22日
国家自然科学基金
0+阅读 · 2013年12月31日
国家自然科学基金
3+阅读 · 2013年12月31日
国家自然科学基金
0+阅读 · 2012年12月31日
国家自然科学基金
0+阅读 · 2011年12月31日
国家自然科学基金
2+阅读 · 2011年12月31日
国家自然科学基金
0+阅读 · 2009年12月31日
国家自然科学基金
2+阅读 · 2009年12月31日
国家自然科学基金
0+阅读 · 2009年12月31日
国家自然科学基金
0+阅读 · 2008年12月31日
国家自然科学基金
0+阅读 · 2008年12月31日
Arxiv
0+阅读 · 2022年6月6日
VIP会员
相关VIP内容
相关资讯
【ICIG2021】Check out the hot new trailer of ICIG2021 Symposium9
中国图象图形学学会CSIG
0+阅读 · 2021年12月17日
【ICIG2021】Check out the hot new trailer of ICIG2021 Symposium8
中国图象图形学学会CSIG
0+阅读 · 2021年11月16日
【ICIG2021】Check out the hot new trailer of ICIG2021 Symposium6
中国图象图形学学会CSIG
2+阅读 · 2021年11月12日
【ICIG2021】Check out the hot new trailer of ICIG2021 Symposium5
中国图象图形学学会CSIG
1+阅读 · 2021年11月11日
【ICIG2021】Check out the hot new trailer of ICIG2021 Symposium4
中国图象图形学学会CSIG
0+阅读 · 2021年11月10日
【ICIG2021】Check out the hot new trailer of ICIG2021 Symposium3
中国图象图形学学会CSIG
0+阅读 · 2021年11月9日
【ICIG2021】Check out the hot new trailer of ICIG2021 Symposium2
中国图象图形学学会CSIG
0+阅读 · 2021年11月8日
【ICIG2021】Check out the hot new trailer of ICIG2021 Symposium1
中国图象图形学学会CSIG
0+阅读 · 2021年11月3日
Hierarchically Structured Meta-learning
CreateAMind
27+阅读 · 2019年5月22日
相关基金
国家自然科学基金
0+阅读 · 2013年12月31日
国家自然科学基金
3+阅读 · 2013年12月31日
国家自然科学基金
0+阅读 · 2012年12月31日
国家自然科学基金
0+阅读 · 2011年12月31日
国家自然科学基金
2+阅读 · 2011年12月31日
国家自然科学基金
0+阅读 · 2009年12月31日
国家自然科学基金
2+阅读 · 2009年12月31日
国家自然科学基金
0+阅读 · 2009年12月31日
国家自然科学基金
0+阅读 · 2008年12月31日
国家自然科学基金
0+阅读 · 2008年12月31日
Top
微信扫码咨询专知VIP会员