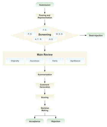
Peer review is a widely accepted mechanism for research evaluation, playing a pivotal role in academic publishing. However, criticisms have long been leveled on this mechanism, mostly because of its poor efficiency and low reproducibility. Recent years have seen the application of artificial intelligence (AI) in assisting the peer review process. Nonetheless, with the involvement of humans, such limitations remain inevitable. In this paper, we propose the concept and pipeline of automated scholarly paper review (ASPR) and review the relevant literature and technologies of achieving a full-scale computerized review process. On the basis of the review and discussion, we conclude that there is already corresponding research and preliminary implementation at each stage of ASPR. We further look into the challenges in ASPR with the existing technologies. The major difficulties lie in imperfect document parsing and representation, inadequate data, defective human-computer interaction, and flawed deep logical reasoning. Moreover, we discuss the possible moral and ethical issues and point out the future directions of ASPR. In the foreseeable future, ASPR and peer review will coexist in a reinforcing manner before ASPR is able to fully undertake the reviewing workload from humans.


翻译:同行评审是学术出版中广泛接受的研究评估机制,在学术出版中发挥着关键作用。然而,由于其低效和低可再现度,对这一机制的批评已经持续了很长时间。近年来,人工智能(AI)在协助同行评审过程中得到了应用。然而,由于人类的参与,这种限制是不可避免的。在本文中,我们提出了自动学术论文评审(ASPR)的概念和流程,并审查了相关文献和实现全面计算机化评审过程的技术。在基于评论和讨论的基础上,我们得出结论,在ASPR的每个阶段已经有了相应的研究和初步实施。我们进一步考察ASPR所面临的挑战。主要困难在于不完美的文档解析和表示,数据不足,人机交互缺陷和深度逻辑推理有缺陷。此外,我们还讨论了可能的道德和伦理问题,并指出了ASPR的未来方向。在可预见的未来,ASPR和同行评审将以相互加强的方式共存,直到ASPR能够完全接管来自人类的审核工作负载。

0
下载
关闭预览

相关内容

AAAI 2022接收论文列表发布,1349篇论文都在这了!
专知会员服务
146+阅读 · 2022年1月11日
ICCV2021接受论文!
专知会员服务
27+阅读 · 2021年7月23日
【哈佛大学商学院课程Fall 2019】机器学习可解释性
专知会员服务
105+阅读 · 2019年10月9日
异常检测论文大列表:方法、应用、综述
专知
126+阅读 · 2019年7月15日
A Technical Overview of AI & ML in 2018 & Trends for 2019
待字闺中
18+阅读 · 2018年12月24日
LibRec 精选:推荐系统的论文与源码
LibRec智能推荐
14+阅读 · 2018年11月29日
disentangled-representation-papers
CreateAMind
26+阅读 · 2018年9月12日
vae 相关论文 表示学习 1
CreateAMind
12+阅读 · 2018年9月6日
LibRec 精选:推荐的可解释性[综述]
LibRec智能推荐
10+阅读 · 2018年5月4日
【论文】图上的表示学习综述
机器学习研究会
15+阅读 · 2017年9月24日
国家自然科学基金
2+阅读 · 2014年12月31日
国家自然科学基金
0+阅读 · 2013年12月31日
国家自然科学基金
1+阅读 · 2011年12月31日
国家自然科学基金
0+阅读 · 2011年12月31日
国家自然科学基金
6+阅读 · 2011年12月31日
国家自然科学基金
3+阅读 · 2009年12月31日
国家自然科学基金
0+阅读 · 2009年12月31日
Arxiv
0+阅读 · 2023年5月19日
Arxiv
13+阅读 · 2022年8月16日
Arxiv
12+阅读 · 2021年8月19日
VIP会员
相关基金
国家自然科学基金
2+阅读 · 2014年12月31日
国家自然科学基金
0+阅读 · 2013年12月31日
国家自然科学基金
1+阅读 · 2011年12月31日
国家自然科学基金
0+阅读 · 2011年12月31日
国家自然科学基金
6+阅读 · 2011年12月31日
国家自然科学基金
3+阅读 · 2009年12月31日
国家自然科学基金
0+阅读 · 2009年12月31日
Top
微信扫码咨询专知VIP会员