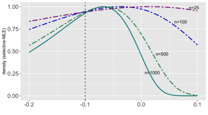
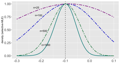
Several strategies have been developed recently to ensure valid inference after model selection; some of these are easy to compute, while others fare better in terms of inferential power. In this paper, we consider a selective inference framework for Gaussian data. We propose a new method for inference through approximate maximum likelihood estimation. Our goal is to: (i) achieve better inferential power with the aid of randomization, (ii) bypass expensive MCMC sampling from exact conditional distributions that are hard to evaluate in closed forms. We construct approximate inference, for e.g. p-values, confidence intervals etc., by solving a fairly simple, convex optimization problem. We illustrate the potential of our method across wide-ranging values of signal-to-noise ratio in simulations. On a cancer gene expression data set we find that our method improves upon the inferential power of some commonly used strategies for selective inference.


翻译:最近制定了若干战略,以确保在模型选择后进行有效推断;其中一些比较容易计算,而另一些则比较容易计算,在推论能力方面比较好。在本文中,我们考虑高斯数据有选择性推论框架。我们提出一种新的方法,通过估计最大可能性来进行推论。我们的目标是:(一) 在随机化的帮助下,获得更好的推论能力;(二) 绕过难以以封闭形式评估的精确条件分布的昂贵的MCMC取样。我们通过解决一个非常简单、共性优化的问题,构建了近似推论,例如p-value、信任间隔等。我们展示了我们的方法在模拟中在信号对噪音比率的广泛价值方面的潜力。关于癌症基因表达数据集,我们发现我们的方法改进了某些常用的选择性推论策略的推论能力。

0
下载
关闭预览

相关内容

Linux导论,Introduction to Linux,96页ppt
专知会员服务
82+阅读 · 2020年7月26日
强化学习最新教程,17页pdf
专知会员服务
182+阅读 · 2019年10月11日
[综述]深度学习下的场景文本检测与识别
专知会员服务
78+阅读 · 2019年10月10日
【哈佛大学商学院课程Fall 2019】机器学习可解释性
专知会员服务
105+阅读 · 2019年10月9日
VCIP 2022 Call for Special Session Proposals
CCF多媒体专委会
1+阅读 · 2022年4月1日
AIART 2022 Call for Papers
CCF多媒体专委会
1+阅读 · 2022年2月13日
【ICIG2021】Latest News & Announcements of the Tutorial
中国图象图形学学会CSIG
3+阅读 · 2021年12月20日
【ICIG2021】Check out the hot new trailer of ICIG2021 Symposium8
中国图象图形学学会CSIG
0+阅读 · 2021年11月16日
【ICIG2021】Check out the hot new trailer of ICIG2021 Symposium7
中国图象图形学学会CSIG
0+阅读 · 2021年11月15日
【ICIG2021】Check out the hot new trailer of ICIG2021 Symposium6
中国图象图形学学会CSIG
2+阅读 · 2021年11月12日
【ICIG2021】Check out the hot new trailer of ICIG2021 Symposium3
中国图象图形学学会CSIG
0+阅读 · 2021年11月9日
Hierarchically Structured Meta-learning
CreateAMind
27+阅读 · 2019年5月22日
Unsupervised Learning via Meta-Learning
CreateAMind
43+阅读 · 2019年1月3日
【论文】变分推断(Variational inference)的总结
机器学习研究会
39+阅读 · 2017年11月16日
国家自然科学基金
0+阅读 · 2014年12月31日
国家自然科学基金
0+阅读 · 2013年12月31日
国家自然科学基金
0+阅读 · 2013年12月31日
国家自然科学基金
0+阅读 · 2013年12月31日
国家自然科学基金
0+阅读 · 2013年12月31日
国家自然科学基金
0+阅读 · 2011年12月31日
国家自然科学基金
0+阅读 · 2009年12月31日
国家自然科学基金
1+阅读 · 2008年12月31日
国家自然科学基金
0+阅读 · 2008年12月31日
Empirical Likelihood Based Bayesian Variable Selection
VIP会员
相关资讯
VCIP 2022 Call for Special Session Proposals
CCF多媒体专委会
1+阅读 · 2022年4月1日
AIART 2022 Call for Papers
CCF多媒体专委会
1+阅读 · 2022年2月13日
【ICIG2021】Latest News & Announcements of the Tutorial
中国图象图形学学会CSIG
3+阅读 · 2021年12月20日
【ICIG2021】Check out the hot new trailer of ICIG2021 Symposium8
中国图象图形学学会CSIG
0+阅读 · 2021年11月16日
【ICIG2021】Check out the hot new trailer of ICIG2021 Symposium7
中国图象图形学学会CSIG
0+阅读 · 2021年11月15日
【ICIG2021】Check out the hot new trailer of ICIG2021 Symposium6
中国图象图形学学会CSIG
2+阅读 · 2021年11月12日
【ICIG2021】Check out the hot new trailer of ICIG2021 Symposium3
中国图象图形学学会CSIG
0+阅读 · 2021年11月9日
Hierarchically Structured Meta-learning
CreateAMind
27+阅读 · 2019年5月22日
Unsupervised Learning via Meta-Learning
CreateAMind
43+阅读 · 2019年1月3日
【论文】变分推断(Variational inference)的总结
机器学习研究会
39+阅读 · 2017年11月16日
相关基金
国家自然科学基金
0+阅读 · 2014年12月31日
国家自然科学基金
0+阅读 · 2013年12月31日
国家自然科学基金
0+阅读 · 2013年12月31日
国家自然科学基金
0+阅读 · 2013年12月31日
国家自然科学基金
0+阅读 · 2013年12月31日
国家自然科学基金
0+阅读 · 2011年12月31日
国家自然科学基金
0+阅读 · 2009年12月31日
国家自然科学基金
1+阅读 · 2008年12月31日
国家自然科学基金
0+阅读 · 2008年12月31日
Top
微信扫码咨询专知VIP会员