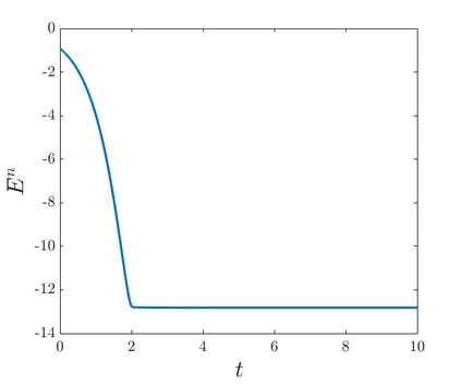
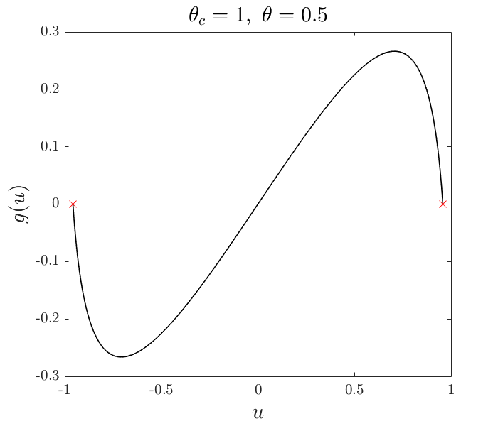
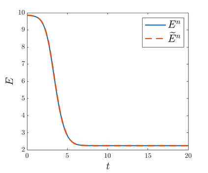
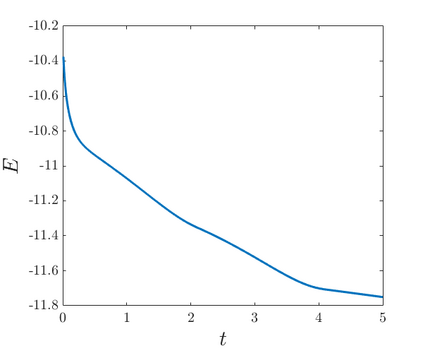
We consider a class of second-order Strang splitting methods for Allen-Cahn equations with polynomial or logarithmic nonlinearities. For the polynomial case both the linear and the nonlinear propagators are computed explicitly. We show that this type of Strang splitting scheme is unconditionally stable regardless of the time step. Moreover we establish strict energy dissipation for a judiciously modified energy which coincides with the classical energy up to $\mathcal O(\tau)$ where $\tau$ is the time step. For the logarithmic potential case, since the continuous-time nonlinear propagator no longer enjoys explicit analytic treatments, we employ a second order in time two-stage implicit Runge--Kutta (RK) nonlinear propagator together with an efficient Newton iterative solver. We prove a maximum principle which ensures phase separation and establish energy dissipation law under mild restrictions on the time step. These appear to be the first rigorous results on the energy dissipation of Strang-type splitting methods for Allen-Cahn equations.


翻译:我们对Allen-Cahn 等式的二阶分解方法进行了分类。 对于多线性或对数非线性非直线性传播器,我们考虑的是第二阶级的分解方法。对于多线性和非线性传播器,我们明确计算。我们表明,无论何时步骤,这种分解方案都无条件稳定。此外,我们为明智地修改能源制定了严格的能量分解方法,该方法与典型的能量最多达$\mathcal O(\tau)美元是时间步骤。对于对数性潜在情况,由于连续的非线性非线性传播器不再享有明确的解析处理方法,我们使用第二顺序的两阶段内隐性运行-库塔(Ringge-Kutta)非线性传播器和一个高效的牛顿迭接解答器。我们证明了确保阶段分解的最大原则,并在时间步骤的轻度限制下建立节能分解法。这似乎是Allen-Cah 等式分解方法的首次严格结果。

0
下载
关闭预览

相关内容

剑桥大学《数据科学: 原理与实践》课程,附PPT下载
专知会员服务
54+阅读 · 2021年1月20日
专知会员服务
51+阅读 · 2020年12月14日
【干货书】机器学习速查手册,135页pdf
专知会员服务
127+阅读 · 2020年11月20日
Linux导论,Introduction to Linux,96页ppt
专知会员服务
82+阅读 · 2020年7月26日
【实用书】数据科学基础,484页pdf,Foundations of Data Science
专知会员服务
122+阅读 · 2020年5月28日
【新书】Python编程基础,669页pdf
专知会员服务
197+阅读 · 2019年10月10日
已删除
将门创投
8+阅读 · 2019年3月18日
A Technical Overview of AI & ML in 2018 & Trends for 2019
待字闺中
18+阅读 · 2018年12月24日
Disentangled的假设的探讨
CreateAMind
9+阅读 · 2018年12月10日
disentangled-representation-papers
CreateAMind
26+阅读 · 2018年9月12日
条件GAN重大改进!cGANs with Projection Discriminator
CreateAMind
8+阅读 · 2018年2月7日
【学习】Hierarchical Softmax
机器学习研究会
4+阅读 · 2017年8月6日
Auto-Encoding GAN
CreateAMind
7+阅读 · 2017年8月4日
强化学习 cartpole_a3c
CreateAMind
9+阅读 · 2017年7月21日
【今日新增】IEEE Trans.专刊截稿信息8条
Call4Papers
7+阅读 · 2017年6月29日
Arxiv
0+阅读 · 2021年10月6日
Arxiv
4+阅读 · 2018年1月15日
VIP会员
相关VIP内容
剑桥大学《数据科学: 原理与实践》课程,附PPT下载
专知会员服务
54+阅读 · 2021年1月20日
专知会员服务
51+阅读 · 2020年12月14日
【干货书】机器学习速查手册,135页pdf
专知会员服务
127+阅读 · 2020年11月20日
Linux导论,Introduction to Linux,96页ppt
专知会员服务
82+阅读 · 2020年7月26日
【实用书】数据科学基础,484页pdf,Foundations of Data Science
专知会员服务
122+阅读 · 2020年5月28日
【新书】Python编程基础,669页pdf
专知会员服务
197+阅读 · 2019年10月10日
相关资讯
已删除
将门创投
8+阅读 · 2019年3月18日
A Technical Overview of AI & ML in 2018 & Trends for 2019
待字闺中
18+阅读 · 2018年12月24日
Disentangled的假设的探讨
CreateAMind
9+阅读 · 2018年12月10日
disentangled-representation-papers
CreateAMind
26+阅读 · 2018年9月12日
条件GAN重大改进!cGANs with Projection Discriminator
CreateAMind
8+阅读 · 2018年2月7日
【学习】Hierarchical Softmax
机器学习研究会
4+阅读 · 2017年8月6日
Auto-Encoding GAN
CreateAMind
7+阅读 · 2017年8月4日
强化学习 cartpole_a3c
CreateAMind
9+阅读 · 2017年7月21日
【今日新增】IEEE Trans.专刊截稿信息8条
Call4Papers
7+阅读 · 2017年6月29日
Top
微信扫码咨询专知VIP会员