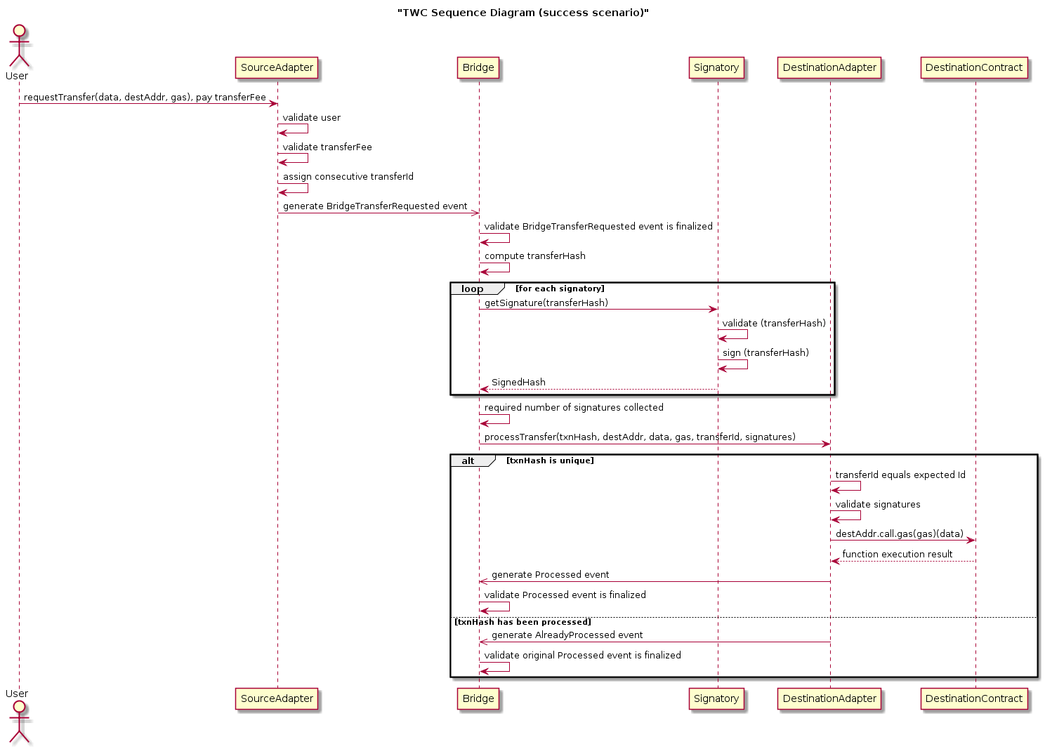
Transwarp-Conduit (TWC) is a protocol for message transfers between two smart-contract enabled blockchains. Furthermore, we specify an application framework (leveraging the TWC protocol) that enables developers to define arbitrarily complex cross-blockchain applications, simply by deploying framework-compliant smart contracts and hosting a TWC node (daemon process).The TWC protocol is implementable without additional effort on part of the base blockchain protocol.


翻译:Transwarp-Conduit(Transwarp-Conduit)(TWC)是两个智能合同启用的块链之间的电文传输协议,此外,我们具体规定了一个应用框架(利用TWC协议),使开发商能够仅仅通过部署符合框架的智能合同和托管TPC节点(守护程序)来定义任意复杂的块链应用程序。

0
下载
关闭预览

相关内容

TWC:IEEE Transactions on Wireless Communications。 Explanation:关于无线通信的IEEE事务。 Publisher:IEEE。 SIT:http://dblp.uni-trier.de/db/journals/twc/
因果图,Causal Graphs,52页ppt
专知会员服务
253+阅读 · 2020年4月19日
100+篇《自监督学习(Self-Supervised Learning)》论文最新合集
专知会员服务
167+阅读 · 2020年3月18日
【哈佛大学商学院课程Fall 2019】机器学习可解释性
专知会员服务
105+阅读 · 2019年10月9日
知识图谱本体结构构建论文合集
专知会员服务
110+阅读 · 2019年10月9日
Hierarchically Structured Meta-learning
CreateAMind
27+阅读 · 2019年5月22日
Transferring Knowledge across Learning Processes
CreateAMind
29+阅读 · 2019年5月18日
CCF A类 | 顶级会议RTSS 2019诚邀稿件
Call4Papers
10+阅读 · 2019年4月17日
IEEE | DSC 2019诚邀稿件 (EI检索)
Call4Papers
10+阅读 · 2019年2月25日
Unsupervised Learning via Meta-Learning
CreateAMind
43+阅读 · 2019年1月3日
A Technical Overview of AI & ML in 2018 & Trends for 2019
待字闺中
18+阅读 · 2018年12月24日
人工智能 | 国际会议截稿信息9条
Call4Papers
4+阅读 · 2018年3月13日
人工智能 | 国际会议截稿信息5条
Call4Papers
6+阅读 · 2017年11月22日
【今日新增】IEEE Trans.专刊截稿信息8条
Call4Papers
7+阅读 · 2017年6月29日
Interpretable CNNs for Object Classification
Arxiv
20+阅读 · 2020年3月12日
Heterogeneous Graph Transformer
Arxiv
27+阅读 · 2020年3月3日
A Comprehensive Survey on Graph Neural Networks
Arxiv
13+阅读 · 2019年3月10日
Arxiv
19+阅读 · 2018年10月25日
Arxiv
22+阅读 · 2018年2月14日
VIP会员
相关资讯
Hierarchically Structured Meta-learning
CreateAMind
27+阅读 · 2019年5月22日
Transferring Knowledge across Learning Processes
CreateAMind
29+阅读 · 2019年5月18日
CCF A类 | 顶级会议RTSS 2019诚邀稿件
Call4Papers
10+阅读 · 2019年4月17日
IEEE | DSC 2019诚邀稿件 (EI检索)
Call4Papers
10+阅读 · 2019年2月25日
Unsupervised Learning via Meta-Learning
CreateAMind
43+阅读 · 2019年1月3日
A Technical Overview of AI & ML in 2018 & Trends for 2019
待字闺中
18+阅读 · 2018年12月24日
人工智能 | 国际会议截稿信息9条
Call4Papers
4+阅读 · 2018年3月13日
人工智能 | 国际会议截稿信息5条
Call4Papers
6+阅读 · 2017年11月22日
【今日新增】IEEE Trans.专刊截稿信息8条
Call4Papers
7+阅读 · 2017年6月29日
Top
微信扫码咨询专知VIP会员