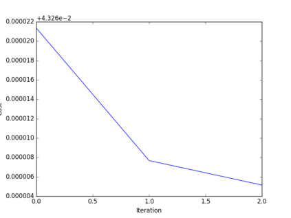
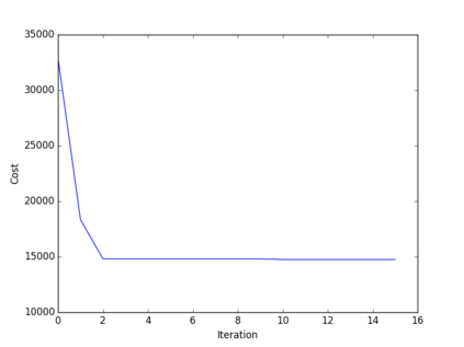
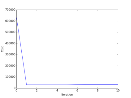
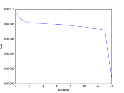
The majority of motion planning strategies developed over the literature for reaching an object in clutter are applied to two dimensional (2-d) space where the state space of the environment is constrained in one direction. Fewer works have been investigated to reach a target in 3-d cluttered space, and when so, they have limited performance when applied to complex cases. In this work, we propose a constrained multi-objective optimization framework (OptI-ProMP) to approach the problem of reaching a target in a compact clutter with a case study on soft fruits grown in clusters, leveraging the local optimisation-based planner CHOMP. OptI-ProMP features costs related to both static, dynamic and pushable objects in the target neighborhood, and it relies on probabilistic primitives for problem initialisation. We tested, in a simulated poly-tunnel, both ProMP-based planners from literature and the OptI-ProMP, on low (3-dofs) and high (7-dofs) dexterity robot body, respectively. Results show collision and pushing costs minimisation with 7-dofs robot kinematics, in addition to successful static obstacles avoidance and systematic drifting from the pushable objects center of mass.


翻译:在文献中,为达到杂乱物体而制定的大部分运动规划战略应用到环境状态空间受限制的两维(2-d)空间,在三维杂乱空间中,为达到目标而调查的作品较少,当应用到复杂案件时,其性能有限。在这项工作中,我们提议一个受限制的多目标优化框架(Opti-ProMP),以利用基于本地优化的规划器CHOMP。Opti-ProMP与目标周围静态、动态和可推力物体有关的成本相对较少。我们在模拟多球中测试了来自文献和Opti-ProMP的以ProMP为基础的规划师,以在对软水果集群中增长的案例研究中达到一个目标的问题,利用基于本地优化的规划器的CHOMMP。Opti-ProMP的特征与目标周围的静态、动态和可推力物体相关的成本,并依靠概率性原始的原始设备来进行问题初始化。我们在模拟多球中测试了Propti-ProMP的文献和Opti-ProMP的策划者,在低度(3-dps)和高度(7-dofs)极易移动机器人体机器人体体体体上,分别测试成功。结果显示相碰撞和将目标与7-中流流式移动障碍的最小化物体从7-中向成功的中心向成功的中流压低压和推压成本。

0
下载
关闭预览

相关内容

IFIP TC13 Conference on Human-Computer Interaction是人机交互领域的研究者和实践者展示其工作的重要平台。多年来,这些会议吸引了来自几个国家和文化的研究人员。官网链接:http://interact2019.org/
不可错过!《机器学习100讲》课程,UBC Mark Schmidt讲授
专知会员服务
76+阅读 · 2022年6月28日
专知会员服务
51+阅读 · 2020年12月14日
【干货书】机器学习速查手册,135页pdf
专知会员服务
127+阅读 · 2020年11月20日
【哈佛大学商学院课程Fall 2019】机器学习可解释性
专知会员服务
105+阅读 · 2019年10月9日
【SIGGRAPH2019】TensorFlow 2.0深度学习计算机图形学应用
专知会员服务
41+阅读 · 2019年10月9日
VCIP 2022 Call for Demos
CCF多媒体专委会
1+阅读 · 2022年6月6日
IEEE ICKG 2022: Call for Papers
机器学习与推荐算法
3+阅读 · 2022年3月30日
AIART 2022 Call for Papers
CCF多媒体专委会
1+阅读 · 2022年2月13日
【ICIG2021】Latest News & Announcements of the Tutorial
中国图象图形学学会CSIG
3+阅读 · 2021年12月20日
【ICIG2021】Latest News & Announcements of the Workshop
中国图象图形学学会CSIG
0+阅读 · 2021年12月20日
【ICIG2021】Latest News & Announcements of the Industry Talk1
中国图象图形学学会CSIG
0+阅读 · 2021年7月28日
Hierarchically Structured Meta-learning
CreateAMind
27+阅读 · 2019年5月22日
Transferring Knowledge across Learning Processes
CreateAMind
29+阅读 · 2019年5月18日
Unsupervised Learning via Meta-Learning
CreateAMind
43+阅读 · 2019年1月3日
A Technical Overview of AI & ML in 2018 & Trends for 2019
待字闺中
18+阅读 · 2018年12月24日
国家自然科学基金
2+阅读 · 2015年12月31日
国家自然科学基金
0+阅读 · 2013年12月31日
国家自然科学基金
0+阅读 · 2013年12月31日
国家自然科学基金
0+阅读 · 2013年12月31日
国家自然科学基金
1+阅读 · 2013年12月31日
国家自然科学基金
1+阅读 · 2012年12月31日
国家自然科学基金
0+阅读 · 2011年12月31日
国家自然科学基金
0+阅读 · 2011年12月31日
国家自然科学基金
0+阅读 · 2011年12月31日
国家自然科学基金
0+阅读 · 2011年12月31日
Arxiv
37+阅读 · 2021年8月2日
VIP会员
相关资讯
VCIP 2022 Call for Demos
CCF多媒体专委会
1+阅读 · 2022年6月6日
IEEE ICKG 2022: Call for Papers
机器学习与推荐算法
3+阅读 · 2022年3月30日
AIART 2022 Call for Papers
CCF多媒体专委会
1+阅读 · 2022年2月13日
【ICIG2021】Latest News & Announcements of the Tutorial
中国图象图形学学会CSIG
3+阅读 · 2021年12月20日
【ICIG2021】Latest News & Announcements of the Workshop
中国图象图形学学会CSIG
0+阅读 · 2021年12月20日
【ICIG2021】Latest News & Announcements of the Industry Talk1
中国图象图形学学会CSIG
0+阅读 · 2021年7月28日
Hierarchically Structured Meta-learning
CreateAMind
27+阅读 · 2019年5月22日
Transferring Knowledge across Learning Processes
CreateAMind
29+阅读 · 2019年5月18日
Unsupervised Learning via Meta-Learning
CreateAMind
43+阅读 · 2019年1月3日
A Technical Overview of AI & ML in 2018 & Trends for 2019
待字闺中
18+阅读 · 2018年12月24日
相关基金
国家自然科学基金
2+阅读 · 2015年12月31日
国家自然科学基金
0+阅读 · 2013年12月31日
国家自然科学基金
0+阅读 · 2013年12月31日
国家自然科学基金
0+阅读 · 2013年12月31日
国家自然科学基金
1+阅读 · 2013年12月31日
国家自然科学基金
1+阅读 · 2012年12月31日
国家自然科学基金
0+阅读 · 2011年12月31日
国家自然科学基金
0+阅读 · 2011年12月31日
国家自然科学基金
0+阅读 · 2011年12月31日
国家自然科学基金
0+阅读 · 2011年12月31日
Top
微信扫码咨询专知VIP会员