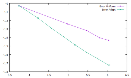
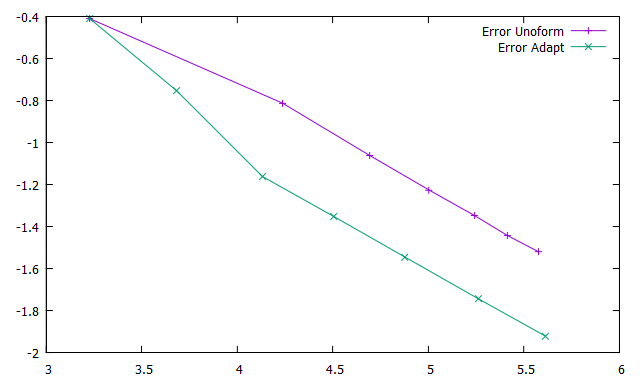
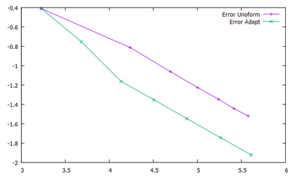
This work deals with the a posteriori error estimates for the Darcy-Forchheimer problem. We introduce the corresponding variational formulation and discretize it by using the finite-element method. A posteriori error estimate with two types of computable error indicators is showed. The first one is linked to the linearization and the second one to the discretization. Finally, numerical computations are performed to show the effectiveness of the error indicators.


翻译:这项工作涉及达西- Forchheimer 问题的事后误差估计。 我们引入了相应的变异配方, 并使用有限元素方法将其分离。 显示的是带有两种可计算误差指标的事后误差估计。 第一项与线性化相关, 第二项与离异相关。 最后, 进行数字计算以显示误差指标的有效性 。

0
下载
关闭预览

相关内容

机器学习入门的经验与建议
专知会员服务
94+阅读 · 2019年10月10日
最新BERT相关论文清单,BERT-related Papers
专知会员服务
53+阅读 · 2019年9月29日
ACM MM 2022 Call for Papers
CCF多媒体专委会
5+阅读 · 2022年3月29日
AIART 2022 Call for Papers
CCF多媒体专委会
1+阅读 · 2022年2月13日
心之所向的无尽蓝,vivo S12 Pro「屿蓝」
ZEALER订阅号
0+阅读 · 2022年1月27日
【ICIG2021】Check out the hot new trailer of ICIG2021 Symposium6
中国图象图形学学会CSIG
2+阅读 · 2021年11月12日
【ICIG2021】Check out the hot new trailer of ICIG2021 Symposium2
中国图象图形学学会CSIG
0+阅读 · 2021年11月8日
Hierarchically Structured Meta-learning
CreateAMind
27+阅读 · 2019年5月22日
Unsupervised Learning via Meta-Learning
CreateAMind
43+阅读 · 2019年1月3日
A Technical Overview of AI & ML in 2018 & Trends for 2019
待字闺中
18+阅读 · 2018年12月24日
【SIGIR2018】五篇对抗训练文章
专知
12+阅读 · 2018年7月9日
【论文】变分推断(Variational inference)的总结
机器学习研究会
39+阅读 · 2017年11月16日
国家自然科学基金
3+阅读 · 2014年12月31日
国家自然科学基金
1+阅读 · 2013年12月31日
国家自然科学基金
0+阅读 · 2012年12月31日
国家自然科学基金
0+阅读 · 2012年12月31日
国家自然科学基金
0+阅读 · 2011年12月31日
国家自然科学基金
0+阅读 · 2011年12月31日
国家自然科学基金
1+阅读 · 2011年12月31日
Arxiv
0+阅读 · 2022年4月19日
Risk and optimal policies in bandit experiments
Arxiv
0+阅读 · 2022年4月18日
VIP会员
相关资讯
ACM MM 2022 Call for Papers
CCF多媒体专委会
5+阅读 · 2022年3月29日
AIART 2022 Call for Papers
CCF多媒体专委会
1+阅读 · 2022年2月13日
心之所向的无尽蓝,vivo S12 Pro「屿蓝」
ZEALER订阅号
0+阅读 · 2022年1月27日
【ICIG2021】Check out the hot new trailer of ICIG2021 Symposium6
中国图象图形学学会CSIG
2+阅读 · 2021年11月12日
【ICIG2021】Check out the hot new trailer of ICIG2021 Symposium2
中国图象图形学学会CSIG
0+阅读 · 2021年11月8日
Hierarchically Structured Meta-learning
CreateAMind
27+阅读 · 2019年5月22日
Unsupervised Learning via Meta-Learning
CreateAMind
43+阅读 · 2019年1月3日
A Technical Overview of AI & ML in 2018 & Trends for 2019
待字闺中
18+阅读 · 2018年12月24日
【SIGIR2018】五篇对抗训练文章
专知
12+阅读 · 2018年7月9日
【论文】变分推断(Variational inference)的总结
机器学习研究会
39+阅读 · 2017年11月16日
相关基金
国家自然科学基金
3+阅读 · 2014年12月31日
国家自然科学基金
1+阅读 · 2013年12月31日
国家自然科学基金
0+阅读 · 2012年12月31日
国家自然科学基金
0+阅读 · 2012年12月31日
国家自然科学基金
0+阅读 · 2011年12月31日
国家自然科学基金
0+阅读 · 2011年12月31日
国家自然科学基金
1+阅读 · 2011年12月31日
Top
微信扫码咨询专知VIP会员