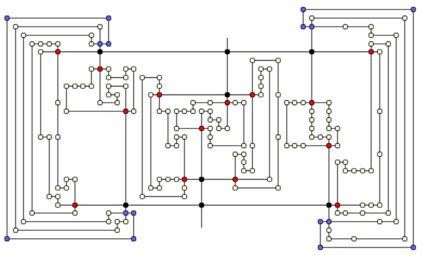
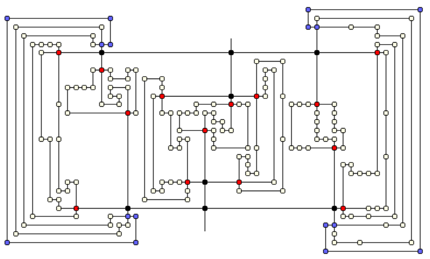
A graph is rectilinear planar if it admits a planar orthogonal drawing without bends. While testing rectilinear planarity is NP-hard in general, it is a long-standing open problem to establish a tight upper bound on its complexity for partial 2-trees, i.e., graphs whose biconnected components are series-parallel. We describe a new $O(n^2 \log^2 n)$-time algorithm to test rectilinear planarity of partial 2-trees, which improves over the current best bound of $O(n^3 \log n)$. Moreover, for series-parallel graphs where no two parallel-components share a pole, we are able to achieve optimal $O(n)$-time complexity. Our algorithms are based on an extensive study and a deeper understanding of the notion of orthogonal spirality, introduced in 1998 to describe how much an orthogonal drawing of a subgraph is rolled-up in an orthogonal drawing of the graph.


翻译:如果允许不弯曲的平面图则是一个直线图。 测试正线平面图一般是硬硬的 NP, 长期存在的问题是, 要对部分两棵树的复杂程度建立紧紧的上限, 也就是说, 图形, 其双连接组件是序列相联的图。 我们描述一个新的 $O (n) 2\ log2\ 2 n) 时间算法, 以测试部分两棵树的正线性平面图, 这比 $O (n) 3\log n 的当前最佳约束值更好。 此外, 对于没有两个平行构件共享一极的系列单线图, 我们能够达到最佳的 $O (n) 时间复杂性。 我们的算法是基于广泛研究和更深入地理解矩螺旋性概念, 于1998年引入该算法是为了描述在图形的正向绘图中滚动了多少次图的分形图。

0
下载
关闭预览

相关内容

专知会员服务
26+阅读 · 2021年4月2日
因果图,Causal Graphs,52页ppt
专知会员服务
253+阅读 · 2020年4月19日
强化学习最新教程,17页pdf
专知会员服务
182+阅读 · 2019年10月11日
2019年机器学习框架回顾
专知会员服务
36+阅读 · 2019年10月11日
【SIGGRAPH2019】TensorFlow 2.0深度学习计算机图形学应用
专知会员服务
41+阅读 · 2019年10月9日
AIART 2022 Call for Papers
CCF多媒体专委会
1+阅读 · 2022年2月13日
【ICIG2021】Check out the hot new trailer of ICIG2021 Symposium9
中国图象图形学学会CSIG
0+阅读 · 2021年12月17日
【ICIG2021】Check out the hot new trailer of ICIG2021 Symposium8
中国图象图形学学会CSIG
0+阅读 · 2021年11月16日
【ICIG2021】Check out the hot new trailer of ICIG2021 Symposium4
中国图象图形学学会CSIG
0+阅读 · 2021年11月10日
【ICIG2021】Check out the hot new trailer of ICIG2021 Symposium2
中国图象图形学学会CSIG
0+阅读 · 2021年11月8日
【ICIG2021】Check out the hot new trailer of ICIG2021 Symposium1
中国图象图形学学会CSIG
0+阅读 · 2021年11月3日
【ICIG2021】Latest News & Announcements of the Industry Talk2
中国图象图形学学会CSIG
0+阅读 · 2021年7月29日
Hierarchically Structured Meta-learning
CreateAMind
27+阅读 · 2019年5月22日
Transferring Knowledge across Learning Processes
CreateAMind
29+阅读 · 2019年5月18日
A Technical Overview of AI & ML in 2018 & Trends for 2019
待字闺中
18+阅读 · 2018年12月24日
国家自然科学基金
0+阅读 · 2014年12月31日
国家自然科学基金
0+阅读 · 2013年12月31日
国家自然科学基金
0+阅读 · 2012年12月31日
国家自然科学基金
0+阅读 · 2012年12月31日
国家自然科学基金
0+阅读 · 2012年12月31日
国家自然科学基金
0+阅读 · 2012年12月31日
国家自然科学基金
0+阅读 · 2012年12月31日
国家自然科学基金
0+阅读 · 2011年12月31日
国家自然科学基金
1+阅读 · 2011年12月31日
国家自然科学基金
0+阅读 · 2009年12月31日
Arxiv
29+阅读 · 2018年4月6日
VIP会员
相关VIP内容
专知会员服务
26+阅读 · 2021年4月2日
因果图,Causal Graphs,52页ppt
专知会员服务
253+阅读 · 2020年4月19日
强化学习最新教程,17页pdf
专知会员服务
182+阅读 · 2019年10月11日
2019年机器学习框架回顾
专知会员服务
36+阅读 · 2019年10月11日
【SIGGRAPH2019】TensorFlow 2.0深度学习计算机图形学应用
专知会员服务
41+阅读 · 2019年10月9日
相关资讯
AIART 2022 Call for Papers
CCF多媒体专委会
1+阅读 · 2022年2月13日
【ICIG2021】Check out the hot new trailer of ICIG2021 Symposium9
中国图象图形学学会CSIG
0+阅读 · 2021年12月17日
【ICIG2021】Check out the hot new trailer of ICIG2021 Symposium8
中国图象图形学学会CSIG
0+阅读 · 2021年11月16日
【ICIG2021】Check out the hot new trailer of ICIG2021 Symposium4
中国图象图形学学会CSIG
0+阅读 · 2021年11月10日
【ICIG2021】Check out the hot new trailer of ICIG2021 Symposium2
中国图象图形学学会CSIG
0+阅读 · 2021年11月8日
【ICIG2021】Check out the hot new trailer of ICIG2021 Symposium1
中国图象图形学学会CSIG
0+阅读 · 2021年11月3日
【ICIG2021】Latest News & Announcements of the Industry Talk2
中国图象图形学学会CSIG
0+阅读 · 2021年7月29日
Hierarchically Structured Meta-learning
CreateAMind
27+阅读 · 2019年5月22日
Transferring Knowledge across Learning Processes
CreateAMind
29+阅读 · 2019年5月18日
A Technical Overview of AI & ML in 2018 & Trends for 2019
待字闺中
18+阅读 · 2018年12月24日
相关基金
国家自然科学基金
0+阅读 · 2014年12月31日
国家自然科学基金
0+阅读 · 2013年12月31日
国家自然科学基金
0+阅读 · 2012年12月31日
国家自然科学基金
0+阅读 · 2012年12月31日
国家自然科学基金
0+阅读 · 2012年12月31日
国家自然科学基金
0+阅读 · 2012年12月31日
国家自然科学基金
0+阅读 · 2012年12月31日
国家自然科学基金
0+阅读 · 2011年12月31日
国家自然科学基金
1+阅读 · 2011年12月31日
国家自然科学基金
0+阅读 · 2009年12月31日
Top
微信扫码咨询专知VIP会员