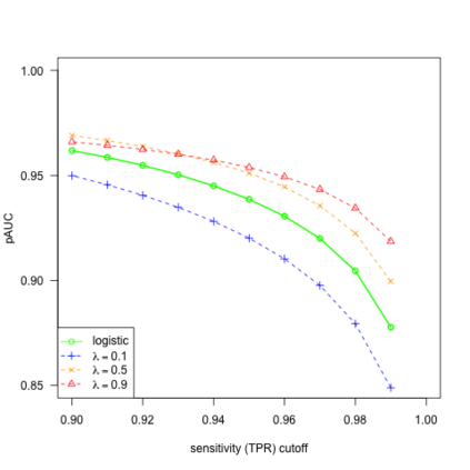
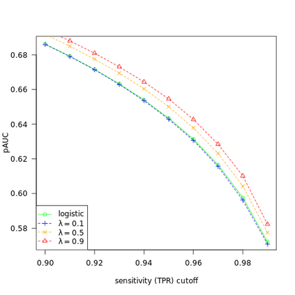
We study the behavior of linear discriminant functions for binary classification in the infinite-imbalance limit, where the sample size of one class grows without bound while the sample size of the other remains fixed. The coefficients of the classifier minimize an expected loss specified through a weight function. We show that for a broad class of weight functions, the intercept diverges but the rest of the coefficient vector has a finite limit under infinite imbalance, extending prior work on logistic regression. The limit depends on the left tail of the weight function, for which we distinguish three cases: bounded, asymptotically polynomial, and asymptotically exponential. The limiting coefficient vectors reflect robustness or conservatism properties in the sense that they optimize against certain worst-case alternatives. In the bounded and polynomial cases, the limit is equivalent to an implicit choice of upsampling distribution for the minority class. We apply these ideas in a credit risk setting, with particular emphasis on performance in the high-sensitivity and high-specificity regions.


翻译:在无限平衡限度内,一个类的样本规模不受约束地增长,而另一个类的样本规模保持不变。分类器的系数将一个重量函数指定的预期损失最小化。我们表明,对于一个广泛的重量函数类别,截取的参数有差异,但系数矢量的其余部分则在无限不平衡下有一定的限度,延长了先前的后勤回归工作。这一限制取决于重量函数的左尾,为此我们区分了三种情况:受约束的、无症状的多元性的和无症状的指数性。限制的系数矢量反映了稳健或保守的特性,即它们针对某些最坏的替代物优化。在受约束的和多元的案例中,这一限度相当于对少数类的扩大分布的隐性选择。我们在信用风险设置中应用这些想法,特别侧重于高敏感度和高特定区域的性能。

0
下载
关闭预览

相关内容

专知会员服务
78+阅读 · 2021年3月16日
专知会员服务
51+阅读 · 2020年12月14日
【Google】平滑对抗训练,Smooth Adversarial Training
专知会员服务
49+阅读 · 2020年7月4日
机器学习入门的经验与建议
专知会员服务
94+阅读 · 2019年10月10日
【哈佛大学商学院课程Fall 2019】机器学习可解释性
专知会员服务
105+阅读 · 2019年10月9日
Hierarchically Structured Meta-learning
CreateAMind
27+阅读 · 2019年5月22日
Unsupervised Learning via Meta-Learning
CreateAMind
43+阅读 · 2019年1月3日
meta learning 17年:MAML SNAIL
CreateAMind
11+阅读 · 2019年1月2日
A Technical Overview of AI & ML in 2018 & Trends for 2019
待字闺中
18+阅读 · 2018年12月24日
【SIGIR2018】五篇对抗训练文章
专知
12+阅读 · 2018年7月9日
Hierarchical Disentangled Representations
CreateAMind
4+阅读 · 2018年4月15日
gan生成图像at 1024² 的 代码 论文
CreateAMind
4+阅读 · 2017年10月31日
【学习】Hierarchical Softmax
机器学习研究会
4+阅读 · 2017年8月6日
Auto-Encoding GAN
CreateAMind
7+阅读 · 2017年8月4日
Arxiv
0+阅读 · 2021年8月4日
Arxiv
0+阅读 · 2021年8月3日
Arxiv
5+阅读 · 2017年12月14日
VIP会员
相关VIP内容
专知会员服务
78+阅读 · 2021年3月16日
专知会员服务
51+阅读 · 2020年12月14日
【Google】平滑对抗训练,Smooth Adversarial Training
专知会员服务
49+阅读 · 2020年7月4日
机器学习入门的经验与建议
专知会员服务
94+阅读 · 2019年10月10日
【哈佛大学商学院课程Fall 2019】机器学习可解释性
专知会员服务
105+阅读 · 2019年10月9日
相关资讯
Hierarchically Structured Meta-learning
CreateAMind
27+阅读 · 2019年5月22日
Unsupervised Learning via Meta-Learning
CreateAMind
43+阅读 · 2019年1月3日
meta learning 17年:MAML SNAIL
CreateAMind
11+阅读 · 2019年1月2日
A Technical Overview of AI & ML in 2018 & Trends for 2019
待字闺中
18+阅读 · 2018年12月24日
【SIGIR2018】五篇对抗训练文章
专知
12+阅读 · 2018年7月9日
Hierarchical Disentangled Representations
CreateAMind
4+阅读 · 2018年4月15日
gan生成图像at 1024² 的 代码 论文
CreateAMind
4+阅读 · 2017年10月31日
【学习】Hierarchical Softmax
机器学习研究会
4+阅读 · 2017年8月6日
Auto-Encoding GAN
CreateAMind
7+阅读 · 2017年8月4日
Top
微信扫码咨询专知VIP会员