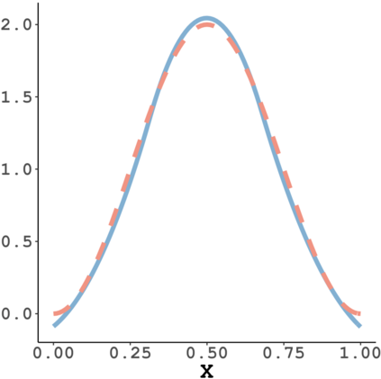
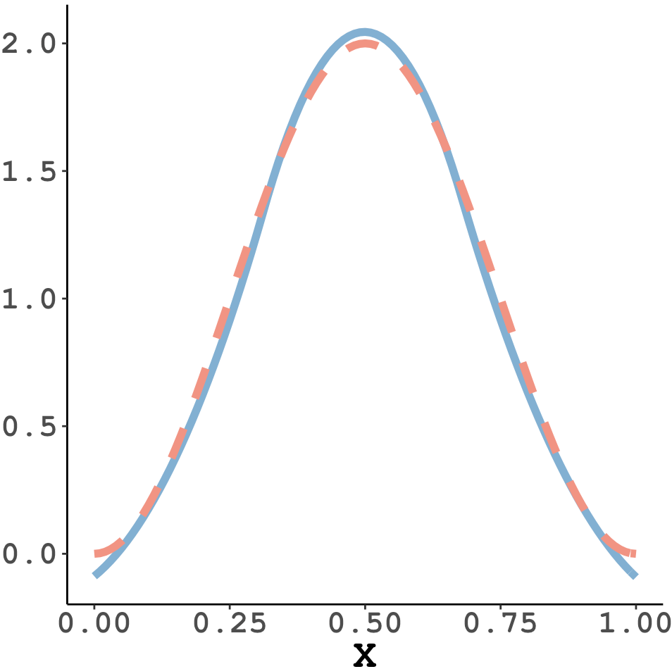
The R-learner has been popular in causal inference as a flexible and efficient meta-learning approach for heterogeneous treatment effect estimation. In this article, we show the identifiability transition of the generalized R-learning framework from a binary treatment to continuous treatment. To resolve the non-identification issue with continuous treatment, we propose a novel identification strategy named T-identification, acknowledging the use of Tikhonov regularization rooted in the nonlinear functional analysis. Following the new identification strategy, we introduce an $\ell_2$-penalized R-learner framework to estimate the conditional average treatment effect with continuous treatment. The new R-learner framework accommodates modern, flexible machine learning algorithms for both nuisance function and target estimand estimation. Asymptotic properties are studied when the target estimand is approximated by sieve approximation, including general error bounds, asymptotic normality, and inference. Simulations illustrate the superior performance of our proposed estimator. An application of the new method to the medical information mart for intensive care data reveals the heterogeneous treatment effect of oxygen saturation on survival in sepsis patients.


翻译:R-Learner在作为不同治疗效果估计不同治疗效果的灵活而有效的元学习方法的因果推断方法中受到欢迎。在本条中,我们展示了普遍R-学习框架从二进治疗到连续治疗的可识别性过渡。为解决非身份问题,我们提议了一个名为T-身份的新型识别战略,以持续治疗解决非身份问题,我们提议了一个名为T-身份的新型识别战略,承认使用源于非线性功能分析的非线性功能分析的Tikhonov正规化;在新的识别战略之后,我们引入了一个以$ell__2美元为标准血化的R-learner框架,以估计持续治疗的有条件平均治疗效果。新的R-learner框架包含普遍R-learner通用学习框架,从二元治疗转向连续治疗,从普通学习框架的二元治疗到连续治疗;为解决非身份问题,我们提议了一个名为T-身份的连续治疗问题,我们建议采用名为T-lear-lener框架,承认使用源于非线功能分析的非线功能分析的Tkh近近点,包括一般误界点,包括一般误界,以示性正常正常正常、模拟和推断。模拟模拟模拟测算的模拟测算中,我们拟议估测测测测测测算的优点的新的方法用于病人求求生存的求求求求求求求的求求求求的求的求的求求的求的求的求求求求的求的求,在S的求求求求求求的求求求求求求的求的求求求求求求求求求求求求求求求求求求求的求的求的求的求的求的解后,将新方法应用。

0
下载
关闭预览

相关内容

让 iOS 8 和 OS X Yosemite 无缝切换的一个新特性。 > Apple products have always been designed to work together beautifully. But now they may really surprise you. With iOS 8 and OS X Yosemite, you’ll be able to do more wonderful things than ever before.

Source: Apple - iOS 8
不可错过!《机器学习100讲》课程,UBC Mark Schmidt讲授
专知会员服务
76+阅读 · 2022年6月28日
专知会员服务
45+阅读 · 2020年12月18日
专知会员服务
51+阅读 · 2020年12月14日
机器学习入门的经验与建议
专知会员服务
94+阅读 · 2019年10月10日
【SIGGRAPH2019】TensorFlow 2.0深度学习计算机图形学应用
专知会员服务
41+阅读 · 2019年10月9日
ACM TOMM Call for Papers
CCF多媒体专委会
2+阅读 · 2022年3月23日
AIART 2022 Call for Papers
CCF多媒体专委会
1+阅读 · 2022年2月13日
【ICIG2021】Check out the hot new trailer of ICIG2021 Symposium5
中国图象图形学学会CSIG
1+阅读 · 2021年11月11日
【ICIG2021】Check out the hot new trailer of ICIG2021 Symposium2
中国图象图形学学会CSIG
0+阅读 · 2021年11月8日
Hierarchically Structured Meta-learning
CreateAMind
27+阅读 · 2019年5月22日
Transferring Knowledge across Learning Processes
CreateAMind
29+阅读 · 2019年5月18日
Unsupervised Learning via Meta-Learning
CreateAMind
43+阅读 · 2019年1月3日
A Technical Overview of AI & ML in 2018 & Trends for 2019
待字闺中
18+阅读 · 2018年12月24日
disentangled-representation-papers
CreateAMind
26+阅读 · 2018年9月12日
【论文】变分推断(Variational inference)的总结
机器学习研究会
39+阅读 · 2017年11月16日
国家自然科学基金
0+阅读 · 2014年12月31日
国家自然科学基金
0+阅读 · 2013年12月31日
国家自然科学基金
0+阅读 · 2013年12月31日
国家自然科学基金
0+阅读 · 2013年12月31日
国家自然科学基金
0+阅读 · 2012年12月31日
国家自然科学基金
0+阅读 · 2012年12月31日
国家自然科学基金
0+阅读 · 2011年12月31日
国家自然科学基金
0+阅读 · 2011年12月31日
国家自然科学基金
0+阅读 · 2008年12月31日
Arxiv
45+阅读 · 2022年9月19日
Arxiv
28+阅读 · 2021年9月18日
Arxiv
112+阅读 · 2020年2月5日
VIP会员
相关资讯
ACM TOMM Call for Papers
CCF多媒体专委会
2+阅读 · 2022年3月23日
AIART 2022 Call for Papers
CCF多媒体专委会
1+阅读 · 2022年2月13日
【ICIG2021】Check out the hot new trailer of ICIG2021 Symposium5
中国图象图形学学会CSIG
1+阅读 · 2021年11月11日
【ICIG2021】Check out the hot new trailer of ICIG2021 Symposium2
中国图象图形学学会CSIG
0+阅读 · 2021年11月8日
Hierarchically Structured Meta-learning
CreateAMind
27+阅读 · 2019年5月22日
Transferring Knowledge across Learning Processes
CreateAMind
29+阅读 · 2019年5月18日
Unsupervised Learning via Meta-Learning
CreateAMind
43+阅读 · 2019年1月3日
A Technical Overview of AI & ML in 2018 & Trends for 2019
待字闺中
18+阅读 · 2018年12月24日
disentangled-representation-papers
CreateAMind
26+阅读 · 2018年9月12日
【论文】变分推断(Variational inference)的总结
机器学习研究会
39+阅读 · 2017年11月16日
相关基金
国家自然科学基金
0+阅读 · 2014年12月31日
国家自然科学基金
0+阅读 · 2013年12月31日
国家自然科学基金
0+阅读 · 2013年12月31日
国家自然科学基金
0+阅读 · 2013年12月31日
国家自然科学基金
0+阅读 · 2012年12月31日
国家自然科学基金
0+阅读 · 2012年12月31日
国家自然科学基金
0+阅读 · 2011年12月31日
国家自然科学基金
0+阅读 · 2011年12月31日
国家自然科学基金
0+阅读 · 2008年12月31日
Top
微信扫码咨询专知VIP会员