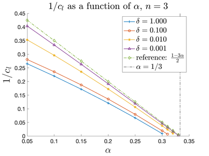
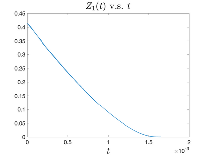
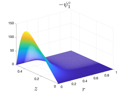
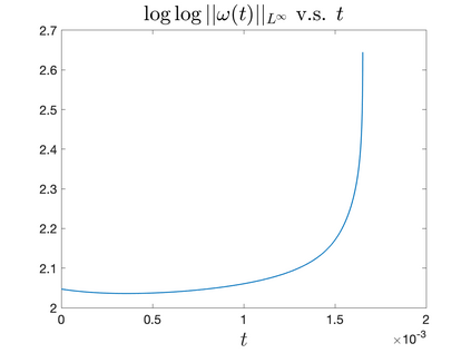
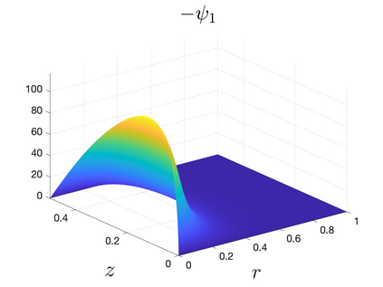
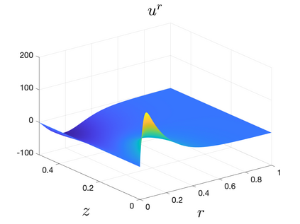
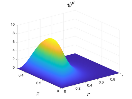
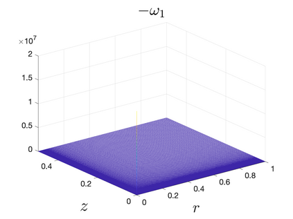
In Part I of our sequence of 2 papers, we provide numerical evidence for a potential finite-time self-similar singularity of the 3D axisymmetric Euler equations with no swirl and with $C^\alpha$ initial vorticity for a large range of $\alpha$. We employ an adaptive mesh method using a highly effective mesh to resolve the potential singularity sufficiently close to the potential blow-up time. Resolution study shows that our numerical method is at least second-order accurate. Scaling analysis and the dynamic rescaling formulation are presented to quantitatively study the scaling properties of the potential singularity. We demonstrate that this potential blow-up is stable with respect to the perturbation of initial data. Our study shows that the 3D Euler equations with our initial data develop finite-time blow-up when the H\"older exponent $\alpha$ is smaller than some critical value $\alpha^*$. By properly rescaling the initial data in the $z$-axis, this upper bound for potential blow-up $\alpha^*$ can asymptotically approach $1/3$. Compared with Elgindi's blow-up result in a similar setting \cite{elgindi2021finite}, our potential blow-up scenario has a different H\"older continuity property in the initial data and the scaling properties of the two initial data are also quite different.


翻译:在2个文件序列的第一部分中,我们为3D轴偏直尤拉方程式的潜在有限时间自相似的奇点提供了数字证据,该方程式没有旋转,最初的园艺价值为$\alpha$美元。我们使用一种适应性网格方法,使用一种非常有效的网格来解决潜在的奇点,这与潜在的爆炸时间相当接近。分辨率研究表明,我们的数字方法至少是第二级的准确。向定量研究潜在奇点的缩放分析和动态再缩放配方,以研究潜在奇点的缩放属性。我们证明,在初始数据的扰动方面,3D Euler方方程式与我们初始数据的粗略度相当稳定。我们的研究显示,当“older expent $\ alpha$” 比某些关键值更小的时候,3Deuler方形方程式开发了一定时间的振荡。通过适当重新缩放 $z$xxxxx, 潜在吹动20美元初始值的缩放值的上限也与Elmpto\\\ginal fin a dismal developal find a laction a laft laft laft rogy pal degyal laft laft rogyal pal put laft rogyal put lade laft laft laft a laft rogyald putal a led led le a rogledaldaldaldald rogal rogyal_dal_d pal_ rogal_ rogal_d rogyal rogy rogy rogy a rogyal mas) a rogal rogal ro) a mas) a 一种不同的缩算。

0
下载
关闭预览

相关内容

不可错过!700+ppt《因果推理》课程!杜克大学Fan Li教程
专知会员服务
72+阅读 · 2022年7月11日
专知会员服务
26+阅读 · 2021年4月2日
AIART 2022 Call for Papers
CCF多媒体专委会
1+阅读 · 2022年2月13日
【ICIG2021】Check out the hot new trailer of ICIG2021 Symposium9
中国图象图形学学会CSIG
0+阅读 · 2021年12月17日
【ICIG2021】Check out the hot new trailer of ICIG2021 Symposium4
中国图象图形学学会CSIG
0+阅读 · 2021年11月10日
【ICIG2021】Check out the hot new trailer of ICIG2021 Symposium3
中国图象图形学学会CSIG
0+阅读 · 2021年11月9日
【ICIG2021】Check out the hot new trailer of ICIG2021 Symposium2
中国图象图形学学会CSIG
0+阅读 · 2021年11月8日
【ICIG2021】Latest News & Announcements of the Plenary Talk1
中国图象图形学学会CSIG
0+阅读 · 2021年11月1日
Hierarchically Structured Meta-learning
CreateAMind
27+阅读 · 2019年5月22日
Unsupervised Learning via Meta-Learning
CreateAMind
43+阅读 · 2019年1月3日
A Technical Overview of AI & ML in 2018 & Trends for 2019
待字闺中
18+阅读 · 2018年12月24日
国家自然科学基金
0+阅读 · 2015年12月31日
国家自然科学基金
0+阅读 · 2013年12月31日
国家自然科学基金
0+阅读 · 2013年12月31日
国家自然科学基金
0+阅读 · 2012年12月31日
国家自然科学基金
0+阅读 · 2012年12月31日
国家自然科学基金
0+阅读 · 2012年12月31日
国家自然科学基金
0+阅读 · 2012年12月31日
国家自然科学基金
0+阅读 · 2012年12月31日
国家自然科学基金
0+阅读 · 2009年12月31日
国家自然科学基金
0+阅读 · 2009年12月31日
Arxiv
0+阅读 · 2023年2月20日
VIP会员
相关资讯
AIART 2022 Call for Papers
CCF多媒体专委会
1+阅读 · 2022年2月13日
【ICIG2021】Check out the hot new trailer of ICIG2021 Symposium9
中国图象图形学学会CSIG
0+阅读 · 2021年12月17日
【ICIG2021】Check out the hot new trailer of ICIG2021 Symposium4
中国图象图形学学会CSIG
0+阅读 · 2021年11月10日
【ICIG2021】Check out the hot new trailer of ICIG2021 Symposium3
中国图象图形学学会CSIG
0+阅读 · 2021年11月9日
【ICIG2021】Check out the hot new trailer of ICIG2021 Symposium2
中国图象图形学学会CSIG
0+阅读 · 2021年11月8日
【ICIG2021】Latest News & Announcements of the Plenary Talk1
中国图象图形学学会CSIG
0+阅读 · 2021年11月1日
Hierarchically Structured Meta-learning
CreateAMind
27+阅读 · 2019年5月22日
Unsupervised Learning via Meta-Learning
CreateAMind
43+阅读 · 2019年1月3日
A Technical Overview of AI & ML in 2018 & Trends for 2019
待字闺中
18+阅读 · 2018年12月24日
相关基金
国家自然科学基金
0+阅读 · 2015年12月31日
国家自然科学基金
0+阅读 · 2013年12月31日
国家自然科学基金
0+阅读 · 2013年12月31日
国家自然科学基金
0+阅读 · 2012年12月31日
国家自然科学基金
0+阅读 · 2012年12月31日
国家自然科学基金
0+阅读 · 2012年12月31日
国家自然科学基金
0+阅读 · 2012年12月31日
国家自然科学基金
0+阅读 · 2012年12月31日
国家自然科学基金
0+阅读 · 2009年12月31日
国家自然科学基金
0+阅读 · 2009年12月31日
Top
微信扫码咨询专知VIP会员