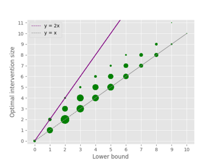
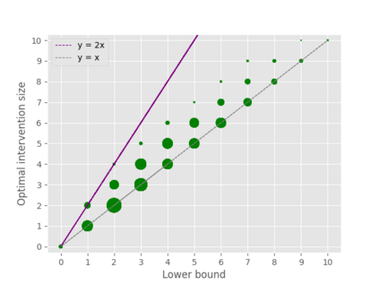
A well-studied challenge that arises in the structure learning problem of causal directed acyclic graphs (DAG) is that using observational data, one can only learn the graph up to a "Markov equivalence class" (MEC). The remaining undirected edges have to be oriented using interventions, which can be very expensive to perform in applications. Thus, the problem of minimizing the number of interventions needed to fully orient the MEC has received a lot of recent attention, and is also the focus of this work. Our first result is a new universal lower bound on the number of single-node interventions that any algorithm (whether active or passive) would need to perform in order to orient a given MEC. Our second result shows that this bound is, in fact, within a factor of two of the size of the smallest set of single-node interventions that can orient the MEC. Our lower bound is provably better than previously known lower bounds. Further, using simulations on synthetic graphs and by giving examples of special graph families, we show that our bound is often significantly better. To prove our lower bound, we develop the notion of clique-block shared-parents (CBSP) orderings, which are topological orderings of DAGs without v-structures and satisfy certain special properties. We also use the techniques developed here to extend our results to the setting of multi-node interventions.


翻译:在因果定向循环图的结构学习问题(DAG)中,一个经过深思熟虑的挑战是,使用观测数据,人们只能将图表学习到“ Markov等效类” (MEC) 。剩下的非定向边缘必须使用干预方法,这在应用中可能非常昂贵。因此,最大限度地减少充分定向MEC所需的干预数量的问题最近受到了很多关注,也是这项工作的重点。我们的第一个结果是,对于任何算法(无论是主动还是被动)为调整某个MEC而需要进行的单节式干预数量,我们有一个新的普遍较低的约束。我们的第二个结果显示,这一约束事实上是最小的单节式干预方法规模的二倍。我们较低的界限比以前已知的较低界限要好得多。此外,在合成图表上进行模拟,并举一些特殊图表家庭的例子,我们显示我们的约束往往要好得多。为了证明我们较低约束的算法,我们发展了某种特殊的干预方法,我们又不使用某种顶层的排序,我们又不使用某种顶层结构。

0
下载
关闭预览

相关内容

因果图,Causal Graphs,52页ppt
专知会员服务
253+阅读 · 2020年4月19日
专知会员服务
162+阅读 · 2020年1月16日
Keras François Chollet 《Deep Learning with Python 》, 386页pdf
专知会员服务
161+阅读 · 2019年10月12日
强化学习最新教程,17页pdf
专知会员服务
182+阅读 · 2019年10月11日
[综述]深度学习下的场景文本检测与识别
专知会员服务
78+阅读 · 2019年10月10日
机器学习入门的经验与建议
专知会员服务
94+阅读 · 2019年10月10日
VCIP 2022 Call for Special Session Proposals
CCF多媒体专委会
1+阅读 · 2022年4月1日
IEEE ICKG 2022: Call for Papers
机器学习与推荐算法
3+阅读 · 2022年3月30日
ACM MM 2022 Call for Papers
CCF多媒体专委会
5+阅读 · 2022年3月29日
AIART 2022 Call for Papers
CCF多媒体专委会
1+阅读 · 2022年2月13日
【ICIG2021】Latest News & Announcements of the Tutorial
中国图象图形学学会CSIG
3+阅读 · 2021年12月20日
【ICIG2021】Latest News & Announcements of the Workshop
中国图象图形学学会CSIG
0+阅读 · 2021年12月20日
Hierarchically Structured Meta-learning
CreateAMind
27+阅读 · 2019年5月22日
Transferring Knowledge across Learning Processes
CreateAMind
29+阅读 · 2019年5月18日
Unsupervised Learning via Meta-Learning
CreateAMind
43+阅读 · 2019年1月3日
A Technical Overview of AI & ML in 2018 & Trends for 2019
待字闺中
18+阅读 · 2018年12月24日
国家自然科学基金
2+阅读 · 2015年12月31日
国家自然科学基金
12+阅读 · 2014年12月31日
国家自然科学基金
0+阅读 · 2014年12月31日
国家自然科学基金
1+阅读 · 2013年12月31日
国家自然科学基金
0+阅读 · 2013年12月31日
国家自然科学基金
0+阅读 · 2012年12月31日
国家自然科学基金
0+阅读 · 2011年12月31日
国家自然科学基金
0+阅读 · 2011年12月31日
国家自然科学基金
0+阅读 · 2008年12月31日
国家自然科学基金
0+阅读 · 2008年12月31日
Arxiv
0+阅读 · 2022年7月8日
Arxiv
0+阅读 · 2022年7月7日
Arxiv
15+阅读 · 2020年12月17日
A Survey of Deep Learning for Scientific Discovery
Arxiv
29+阅读 · 2020年3月26日
Arxiv
11+阅读 · 2018年9月28日
VIP会员
相关VIP内容
因果图,Causal Graphs,52页ppt
专知会员服务
253+阅读 · 2020年4月19日
专知会员服务
162+阅读 · 2020年1月16日
Keras François Chollet 《Deep Learning with Python 》, 386页pdf
专知会员服务
161+阅读 · 2019年10月12日
强化学习最新教程,17页pdf
专知会员服务
182+阅读 · 2019年10月11日
[综述]深度学习下的场景文本检测与识别
专知会员服务
78+阅读 · 2019年10月10日
机器学习入门的经验与建议
专知会员服务
94+阅读 · 2019年10月10日
相关资讯
VCIP 2022 Call for Special Session Proposals
CCF多媒体专委会
1+阅读 · 2022年4月1日
IEEE ICKG 2022: Call for Papers
机器学习与推荐算法
3+阅读 · 2022年3月30日
ACM MM 2022 Call for Papers
CCF多媒体专委会
5+阅读 · 2022年3月29日
AIART 2022 Call for Papers
CCF多媒体专委会
1+阅读 · 2022年2月13日
【ICIG2021】Latest News & Announcements of the Tutorial
中国图象图形学学会CSIG
3+阅读 · 2021年12月20日
【ICIG2021】Latest News & Announcements of the Workshop
中国图象图形学学会CSIG
0+阅读 · 2021年12月20日
Hierarchically Structured Meta-learning
CreateAMind
27+阅读 · 2019年5月22日
Transferring Knowledge across Learning Processes
CreateAMind
29+阅读 · 2019年5月18日
Unsupervised Learning via Meta-Learning
CreateAMind
43+阅读 · 2019年1月3日
A Technical Overview of AI & ML in 2018 & Trends for 2019
待字闺中
18+阅读 · 2018年12月24日
相关基金
国家自然科学基金
2+阅读 · 2015年12月31日
国家自然科学基金
12+阅读 · 2014年12月31日
国家自然科学基金
0+阅读 · 2014年12月31日
国家自然科学基金
1+阅读 · 2013年12月31日
国家自然科学基金
0+阅读 · 2013年12月31日
国家自然科学基金
0+阅读 · 2012年12月31日
国家自然科学基金
0+阅读 · 2011年12月31日
国家自然科学基金
0+阅读 · 2011年12月31日
国家自然科学基金
0+阅读 · 2008年12月31日
国家自然科学基金
0+阅读 · 2008年12月31日
Top
微信扫码咨询专知VIP会员