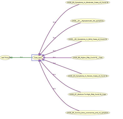
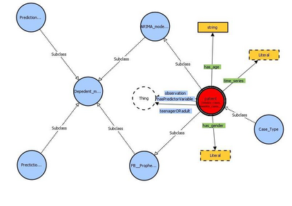
SARS-COV-19 is the most prominent issue which many countries face today. The frequent changes in infections, recovered and deaths represents the dynamic nature of this pandemic. It is very crucial to predict the spreading rate of this virus for accurate decision making against fighting with the situation of getting infected through the virus, tracking and controlling the virus transmission in the community. We develop a prediction model using statistical time series models such as SARIMA and FBProphet to monitor the daily active, recovered and death cases of COVID-19 accurately. Then with the help of various details across each individual patient (like height, weight, gender etc.), we designed a set of rules using Semantic Web Rule Language and some mathematical models for dealing with COVID19 infected cases on an individual basis. After combining all the models, a COVID-19 Ontology is developed and performs various queries using SPARQL query on designed Ontology which accumulate the risk factors, provide appropriate diagnosis, precautions and preventive suggestions for COVID Patients. After comparing the performance of SARIMA and FBProphet, it is observed that the SARIMA model performs better in forecasting of COVID cases. On individual basis COVID case prediction, approx. 497 individual samples have been tested and classified into five different levels of COVID classes such as Having COVID, No COVID, High Risk COVID case, Medium to High Risk case, and Control needed case.


翻译:19 SARIS-COV-19是许多国家今天面临的最突出问题。感染、康复和死亡的频繁变化代表了这一流行病的动态性质。预测这一病毒的传播速度对于准确决定如何应对通过病毒感染、跟踪和控制病毒在社区传播的情况非常重要。我们利用SARIMA和FBPROPET等统计时间序列模型开发了一个预测模型,以准确监测COVID-19病人的日常活动、恢复和死亡案例。随后,在每名病人(如身高、体重、性别等)的不同细节的帮助下,我们设计了一套规则,使用Sermantic Web Rules 语言和一些数学模型单独处理COVI19感染的案件。在综合了所有模型之后,开发了一个COVI-19 Ontolog, 利用SPARQL 查询设计了各种问题,以积累风险因素,为COVID病人提供适当的诊断、预防措施和预防建议。在比较SARIMA和FBPROPH的绩效之后,我们观察到,SARIMA模型在预测COVI的个案中进行了更好的预测,并测试了CVI COVI的中期案例。

0
下载
关闭预览

相关内容

CASES:International Conference on Compilers, Architectures, and Synthesis for Embedded Systems。 Explanation:嵌入式系统编译器、体系结构和综合国际会议。 Publisher:ACM。 SIT: http://dblp.uni-trier.de/db/conf/cases/index.html
不可错过!700+ppt《因果推理》课程!杜克大学Fan Li教程
专知会员服务
72+阅读 · 2022年7月11日
Keras François Chollet 《Deep Learning with Python 》, 386页pdf
专知会员服务
161+阅读 · 2019年10月12日
【SIGGRAPH2019】TensorFlow 2.0深度学习计算机图形学应用
专知会员服务
41+阅读 · 2019年10月9日
VCIP 2022 Call for Demos
CCF多媒体专委会
1+阅读 · 2022年6月6日
VCIP 2022 Call for Special Session Proposals
CCF多媒体专委会
1+阅读 · 2022年4月1日
Hierarchically Structured Meta-learning
CreateAMind
27+阅读 · 2019年5月22日
Transferring Knowledge across Learning Processes
CreateAMind
29+阅读 · 2019年5月18日
Unsupervised Learning via Meta-Learning
CreateAMind
43+阅读 · 2019年1月3日
A Technical Overview of AI & ML in 2018 & Trends for 2019
待字闺中
18+阅读 · 2018年12月24日
disentangled-representation-papers
CreateAMind
26+阅读 · 2018年9月12日
【推荐】RNN/LSTM时序预测
机器学习研究会
25+阅读 · 2017年9月8日
【推荐】(Keras)LSTM多元时序预测教程
机器学习研究会
24+阅读 · 2017年8月14日
国家自然科学基金
0+阅读 · 2014年12月31日
国家自然科学基金
0+阅读 · 2014年12月31日
国家自然科学基金
0+阅读 · 2012年12月31日
国家自然科学基金
0+阅读 · 2012年12月31日
国家自然科学基金
0+阅读 · 2012年12月31日
国家自然科学基金
0+阅读 · 2012年12月31日
国家自然科学基金
0+阅读 · 2009年12月31日
Arxiv
57+阅读 · 2022年1月5日
Arxiv
35+阅读 · 2021年1月27日
Exploring Visual Relationship for Image Captioning
Arxiv
15+阅读 · 2018年9月19日
VIP会员
相关资讯
VCIP 2022 Call for Demos
CCF多媒体专委会
1+阅读 · 2022年6月6日
VCIP 2022 Call for Special Session Proposals
CCF多媒体专委会
1+阅读 · 2022年4月1日
Hierarchically Structured Meta-learning
CreateAMind
27+阅读 · 2019年5月22日
Transferring Knowledge across Learning Processes
CreateAMind
29+阅读 · 2019年5月18日
Unsupervised Learning via Meta-Learning
CreateAMind
43+阅读 · 2019年1月3日
A Technical Overview of AI & ML in 2018 & Trends for 2019
待字闺中
18+阅读 · 2018年12月24日
disentangled-representation-papers
CreateAMind
26+阅读 · 2018年9月12日
【推荐】RNN/LSTM时序预测
机器学习研究会
25+阅读 · 2017年9月8日
【推荐】(Keras)LSTM多元时序预测教程
机器学习研究会
24+阅读 · 2017年8月14日
相关基金
国家自然科学基金
0+阅读 · 2014年12月31日
国家自然科学基金
0+阅读 · 2014年12月31日
国家自然科学基金
0+阅读 · 2012年12月31日
国家自然科学基金
0+阅读 · 2012年12月31日
国家自然科学基金
0+阅读 · 2012年12月31日
国家自然科学基金
0+阅读 · 2012年12月31日
国家自然科学基金
0+阅读 · 2009年12月31日
Top
微信扫码咨询专知VIP会员