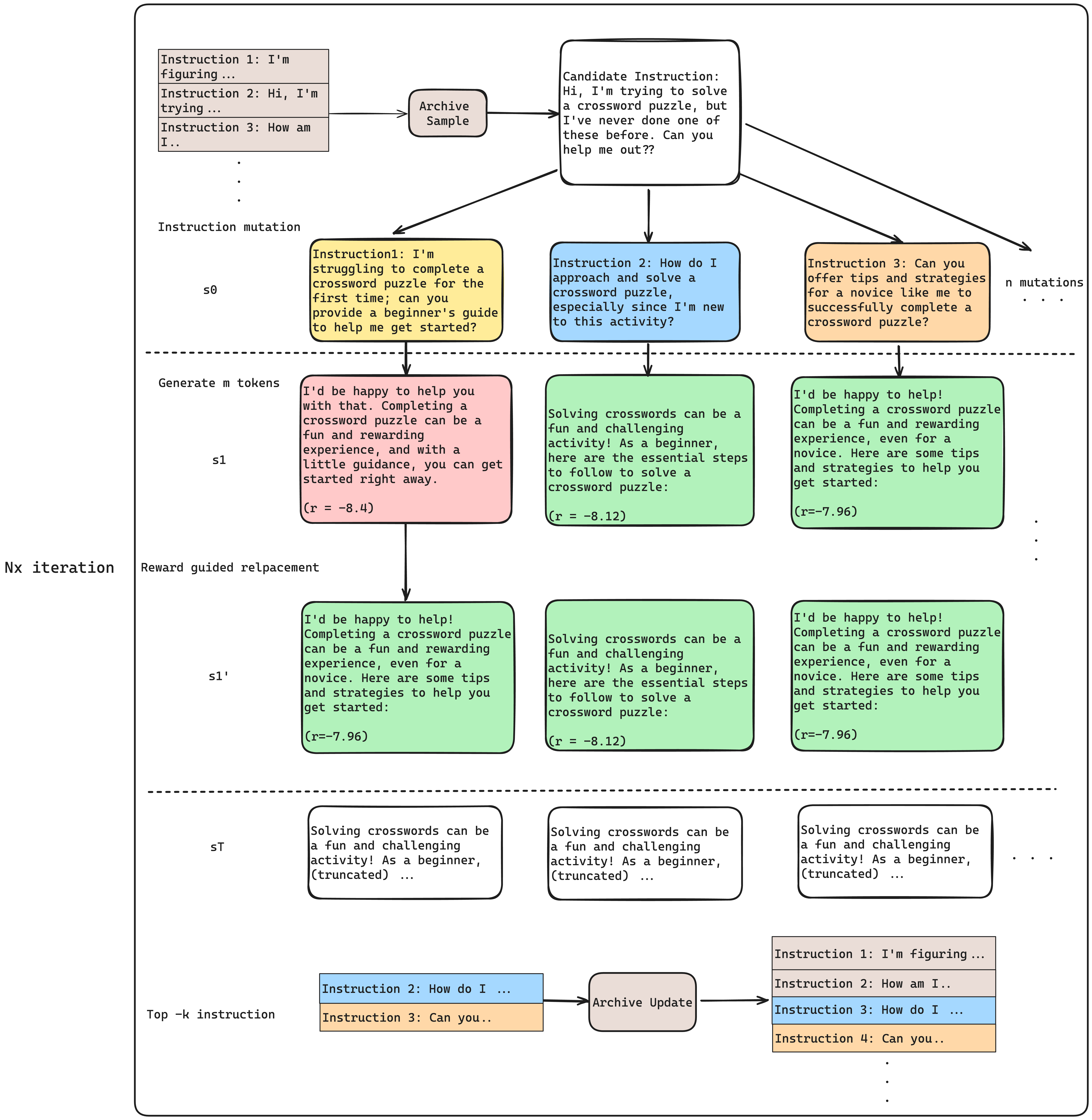
The widespread applicability and increasing omnipresence of LLMs have instigated a need to align LLM responses to user and stakeholder preferences. Many preference optimization approaches have been proposed that fine-tune LLM parameters to achieve good alignment. However, such parameter tuning is known to interfere with model performance on many tasks. Moreover, keeping up with shifting user preferences is tricky in such a situation. Decoding-time alignment with reward model guidance solves these issues at the cost of increased inference time. However, most of such methods fail to strike the right balance between exploration and exploitation of reward -- often due to the conflated formulation of these two aspects - to give well-aligned responses. To remedy this we decouple these two aspects and implement them in an evolutionary fashion: exploration is enforced by decoding from mutated instructions and exploitation is represented as the periodic replacement of poorly-rewarded generations with well-rewarded ones. Empirical evidences indicate that this strategy outperforms many preference optimization and decode-time alignment approaches on two widely accepted alignment benchmarks AlpacaEval 2 and MT-Bench. Our implementation will be available at: https://darwin-alignment.github.io.


翻译:暂无翻译

0
下载
关闭预览

相关内容

FlowQA: Grasping Flow in History for Conversational Machine Comprehension
专知会员服务
34+阅读 · 2019年10月18日
Keras François Chollet 《Deep Learning with Python 》, 386页pdf
专知会员服务
163+阅读 · 2019年10月12日
Unsupervised Learning via Meta-Learning
CreateAMind
43+阅读 · 2019年1月3日
A Technical Overview of AI & ML in 2018 & Trends for 2019
待字闺中
18+阅读 · 2018年12月24日
STRCF for Visual Object Tracking
统计学习与视觉计算组
15+阅读 · 2018年5月29日
Focal Loss for Dense Object Detection
统计学习与视觉计算组
12+阅读 · 2018年3月15日
IJCAI | Cascade Dynamics Modeling with Attention-based RNN
KingsGarden
13+阅读 · 2017年7月16日
国家自然科学基金
13+阅读 · 2017年12月31日
国家自然科学基金
2+阅读 · 2015年12月31日
国家自然科学基金
3+阅读 · 2015年12月31日
国家自然科学基金
0+阅读 · 2014年12月31日
国家自然科学基金
2+阅读 · 2014年12月31日
VIP会员
相关资讯
Unsupervised Learning via Meta-Learning
CreateAMind
43+阅读 · 2019年1月3日
A Technical Overview of AI & ML in 2018 & Trends for 2019
待字闺中
18+阅读 · 2018年12月24日
STRCF for Visual Object Tracking
统计学习与视觉计算组
15+阅读 · 2018年5月29日
Focal Loss for Dense Object Detection
统计学习与视觉计算组
12+阅读 · 2018年3月15日
IJCAI | Cascade Dynamics Modeling with Attention-based RNN
KingsGarden
13+阅读 · 2017年7月16日
相关基金
国家自然科学基金
13+阅读 · 2017年12月31日
国家自然科学基金
2+阅读 · 2015年12月31日
国家自然科学基金
3+阅读 · 2015年12月31日
国家自然科学基金
0+阅读 · 2014年12月31日
国家自然科学基金
2+阅读 · 2014年12月31日
Top
微信扫码咨询专知VIP会员