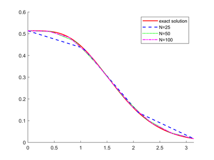
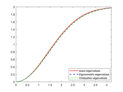
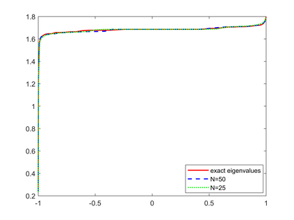
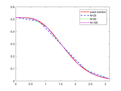
The purpose of this work is to study spectral methods to approximate the eigenvalues of nonlocal integral operators. Indeed, even if the spatial domain is an interval, it is very challenging to obtain closed analytical expressions for the eigenpairs of peridynamic operators. Our approach is based on the weak formulation of eigenvalue problem and we consider as orthogonal basis to compute the eigenvalues a set of Fourier trigonometric or Chebyshev polynomials. We show the order of convergence for eigenvalues and eigenfunctions in $L^2$-norm, and finally, we perform some numerical simulations to compare the two proposed methods.


翻译:这项工作的目的是研究光谱方法,以近似非本地整体操作员的精华值。 事实上,即使空间域是一个间隔,为远地动力操作员的精华元获得封闭的分析表达式也是非常困难的。 我们的方法是基于微弱的精华问题配制,我们认为作为正方位基础来计算精华值的一组Fourier三角测算法或Chebyshev多功能。 我们用$L2-norm来显示精华值和精巧功能的趋同顺序,最后,我们进行了一些数字模拟,以比较两种拟议方法。

0
下载
关闭预览

相关内容

【硬核书】矩阵代数基础,248页pdf
专知会员服务
88+阅读 · 2021年12月9日
Python图像处理,366页pdf,Image Operators Image Processing in Python
【新书】Python编程基础,669页pdf
专知会员服务
197+阅读 · 2019年10月10日
[综述]深度学习下的场景文本检测与识别
专知会员服务
78+阅读 · 2019年10月10日
word2Vec总结
AINLP
3+阅读 · 2019年11月2日
Hierarchically Structured Meta-learning
CreateAMind
27+阅读 · 2019年5月22日
IEEE | DSC 2019诚邀稿件 (EI检索)
Call4Papers
10+阅读 · 2019年2月25日
大数据 | 顶级SCI期刊专刊/国际会议信息7条
Call4Papers
10+阅读 · 2018年12月29日
A Technical Overview of AI & ML in 2018 & Trends for 2019
待字闺中
18+阅读 · 2018年12月24日
机器学习线性代数速查
机器学习研究会
19+阅读 · 2018年2月25日
计算机视觉近一年进展综述
机器学习研究会
9+阅读 · 2017年11月25日
【论文】变分推断(Variational inference)的总结
机器学习研究会
39+阅读 · 2017年11月16日
Auto-Encoding GAN
CreateAMind
7+阅读 · 2017年8月4日
Arxiv
6+阅读 · 2019年11月14日
Arxiv
3+阅读 · 2018年2月24日
Arxiv
3+阅读 · 2017年12月1日
VIP会员
相关资讯
word2Vec总结
AINLP
3+阅读 · 2019年11月2日
Hierarchically Structured Meta-learning
CreateAMind
27+阅读 · 2019年5月22日
IEEE | DSC 2019诚邀稿件 (EI检索)
Call4Papers
10+阅读 · 2019年2月25日
大数据 | 顶级SCI期刊专刊/国际会议信息7条
Call4Papers
10+阅读 · 2018年12月29日
A Technical Overview of AI & ML in 2018 & Trends for 2019
待字闺中
18+阅读 · 2018年12月24日
机器学习线性代数速查
机器学习研究会
19+阅读 · 2018年2月25日
计算机视觉近一年进展综述
机器学习研究会
9+阅读 · 2017年11月25日
【论文】变分推断(Variational inference)的总结
机器学习研究会
39+阅读 · 2017年11月16日
Auto-Encoding GAN
CreateAMind
7+阅读 · 2017年8月4日
Top
微信扫码咨询专知VIP会员