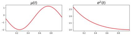
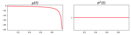
We consider the problem of nonparametric estimation of the drift and diffusion coefficients of a Stochastic Differential Equation (SDE), based on $n$ independent replicates $\left\{X_i(t)\::\: t\in [0,1]\right\}_{1 \leq i \leq n}$, observed sparsely and irregularly on the unit interval, and subject to additive noise corruption. By \textit{sparse} we intend to mean that the number of measurements per path can be arbitrary (as small as two), and remain constant with respect to $n$. We focus on time-inhomogeneous SDE of the form $dX_t = \mu(t)X_t^{\alpha}dt + \sigma(t)X_t^{\beta}dW_t$, where $\alpha \in \{0,1\}$ and $\beta \in \{0,1/2,1\}$, which includes prominent examples such as Brownian motion, Ornstein-Uhlenbeck process, geometric Brownian motion, and Brownian bridge. Our estimators are constructed by relating the local (drift/diffusion) parameters of the diffusion to their global parameters (mean/covariance, and their derivatives) by means of an apparently novel PDE. This allows us to use methods inspired by functional data analysis, and pool information across the sparsely measured paths. The methodology we develop is fully non-parametric and avoids any functional form specification on the time-dependency of either the drift function or the diffusion function. We establish almost sure uniform asymptotic convergence rates of the proposed estimators as the number of observed curves $n$ grows to infinity. Our rates are non-asymptotic in the number of measurements per path, explicitly reflecting how different sampling frequency might affect the speed of convergence. Our framework suggests possible further fruitful interactions between FDA and SDE methods in problems with replication.


翻译:我们考虑的是,根据美元独立复制 $\ left\\ x_ x_i( t)\ :\: t\ in [0,1\\right\1\\leq i\leq n}$,在单位间隔上很少和不定期地观察到,并受到添加噪音腐败的影响。我们打算通过\ textit{sparse} 来表示,每个路径的测量数量可以是任意的(小于2),并且对于美元保持恒定。我们侧重于以美元独立复制的 $left\\ xx_x_i_i( t)\leq\ i\leq\\\ i\ i\ leq n}:\ : t\ 在单位间隔中, 很少或不定期地观察到, 以美元表示 0. 1 美元和 $\beta 格式的测量数量, 包括不以布朗运动、 Ornstein- Ulelex 和 blicker 的计算方法 。

0
下载
关闭预览

相关内容

专知会员服务
26+阅读 · 2021年4月2日
剑桥大学《数据科学: 原理与实践》课程,附PPT下载
专知会员服务
54+阅读 · 2021年1月20日
Stabilizing Transformers for Reinforcement Learning
专知会员服务
60+阅读 · 2019年10月17日
机器学习入门的经验与建议
专知会员服务
94+阅读 · 2019年10月10日
ACM MM 2022 Call for Papers
CCF多媒体专委会
5+阅读 · 2022年3月29日
AIART 2022 Call for Papers
CCF多媒体专委会
1+阅读 · 2022年2月13日
【ICIG2021】Check out the hot new trailer of ICIG2021 Symposium8
中国图象图形学学会CSIG
0+阅读 · 2021年11月16日
【ICIG2021】Check out the hot new trailer of ICIG2021 Symposium7
中国图象图形学学会CSIG
0+阅读 · 2021年11月15日
【ICIG2021】Check out the hot new trailer of ICIG2021 Symposium5
中国图象图形学学会CSIG
1+阅读 · 2021年11月11日
【ICIG2021】Check out the hot new trailer of ICIG2021 Symposium4
中国图象图形学学会CSIG
0+阅读 · 2021年11月10日
【ICIG2021】Check out the hot new trailer of ICIG2021 Symposium2
中国图象图形学学会CSIG
0+阅读 · 2021年11月8日
【ICIG2021】Check out the hot new trailer of ICIG2021 Symposium1
中国图象图形学学会CSIG
0+阅读 · 2021年11月3日
Hierarchically Structured Meta-learning
CreateAMind
27+阅读 · 2019年5月22日
Unsupervised Learning via Meta-Learning
CreateAMind
43+阅读 · 2019年1月3日
国家自然科学基金
0+阅读 · 2014年12月31日
国家自然科学基金
0+阅读 · 2014年12月31日
国家自然科学基金
0+阅读 · 2014年12月31日
国家自然科学基金
0+阅读 · 2012年12月31日
国家自然科学基金
0+阅读 · 2012年12月31日
国家自然科学基金
0+阅读 · 2011年12月31日
国家自然科学基金
0+阅读 · 2009年12月31日
国家自然科学基金
0+阅读 · 2009年12月31日
国家自然科学基金
0+阅读 · 2008年12月31日
Arxiv
0+阅读 · 2022年6月4日
Arxiv
0+阅读 · 2022年6月3日
VIP会员
相关资讯
ACM MM 2022 Call for Papers
CCF多媒体专委会
5+阅读 · 2022年3月29日
AIART 2022 Call for Papers
CCF多媒体专委会
1+阅读 · 2022年2月13日
【ICIG2021】Check out the hot new trailer of ICIG2021 Symposium8
中国图象图形学学会CSIG
0+阅读 · 2021年11月16日
【ICIG2021】Check out the hot new trailer of ICIG2021 Symposium7
中国图象图形学学会CSIG
0+阅读 · 2021年11月15日
【ICIG2021】Check out the hot new trailer of ICIG2021 Symposium5
中国图象图形学学会CSIG
1+阅读 · 2021年11月11日
【ICIG2021】Check out the hot new trailer of ICIG2021 Symposium4
中国图象图形学学会CSIG
0+阅读 · 2021年11月10日
【ICIG2021】Check out the hot new trailer of ICIG2021 Symposium2
中国图象图形学学会CSIG
0+阅读 · 2021年11月8日
【ICIG2021】Check out the hot new trailer of ICIG2021 Symposium1
中国图象图形学学会CSIG
0+阅读 · 2021年11月3日
Hierarchically Structured Meta-learning
CreateAMind
27+阅读 · 2019年5月22日
Unsupervised Learning via Meta-Learning
CreateAMind
43+阅读 · 2019年1月3日
相关基金
国家自然科学基金
0+阅读 · 2014年12月31日
国家自然科学基金
0+阅读 · 2014年12月31日
国家自然科学基金
0+阅读 · 2014年12月31日
国家自然科学基金
0+阅读 · 2012年12月31日
国家自然科学基金
0+阅读 · 2012年12月31日
国家自然科学基金
0+阅读 · 2011年12月31日
国家自然科学基金
0+阅读 · 2009年12月31日
国家自然科学基金
0+阅读 · 2009年12月31日
国家自然科学基金
0+阅读 · 2008年12月31日
Top
微信扫码咨询专知VIP会员