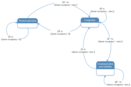
In the scenarios of specific conditions and crises such as the coronavirus pandemic, the availability of e-learning ecosystem elements is further highlighted. The growing importance for securing such an ecosystem can be seen from DDoS (Distributed Denial of Service) attacks on e-learning components of the Croatian e-learning system. The negative impact of the conducted attack is visible in numerous users who were prevented from participating in and implementing the planned teaching process. Network anomalies such as conducted DDoS attacks were identified as one of the crucial threats to the e-learning systems. In this paper, an overview of the network anomaly phenomenon was given and botnets' role in generating DDoS attacks, especially IoT device impact. The paper analyzes the impact of the COVID-19 pandemic on the e-learning systems in Croatia. Based on the conclusions, a research methodology has been proposed to develop a cyber-threat detection model that considers the specifics of the application of e-learning systems in crisis, distinguishing flash crowd events from anomalies in the communication network. The proposed methodology includes establishing a theoretical basis on DDoS and flash crowd event traffic, defining a laboratory testbed setup for data acquisition, development of DDoS detection model, and testing the applicability of the developed model on the case study. The implementation of the proposed methodology can improve the quality of the teaching process through timely DDoS detection and it gives other socio-economic contributions such as developing a specific research domain, publicly available dataset of network traffic, and raising the cyber-security of the e-learning systems.


翻译:在诸如冠状病毒大流行等具体条件和危机的情景中,电子学习生态系统要素的可用性得到进一步强调,从DDoS(分散拒绝服务)对克罗地亚电子学习系统电子学习组成部分的袭击中可以看出,确保这种生态系统越来越重要。进行的攻击对许多无法参与和实施计划教学过程的用户产生了明显的负面影响。DDoS袭击等网络异常现象被确定为对电子学习系统的重大威胁之一。在本文中,对网络异常现象作了概述,并展示了机器人网络在DDoS袭击,特别是IotT设备影响方面所起的作用。文件分析了COVID-19大流行病对克罗地亚电子学习系统的影响。根据结论,提议了一个研究方法,以开发一个网络威胁探测模型,该模型在危机中应用电子学习系统,将闪烁人群事件与通信网络中的异常情况区分开来。提议的方法包括建立DDoS和闪烁人群事件流量的交通流量的理论基础,界定了CoVID-19大流行病对克罗地亚电子学习系统的影响。根据这些结论,提出了研究方法,以开发电子学习系统的具体的实验室测试方法,从而进行现有的数据测试。

0
下载
关闭预览

相关内容

专知会员服务
19+阅读 · 2020年9月6日
【干货书】真实机器学习,264页pdf,Real-World Machine Learning
【哈佛大学商学院课程Fall 2019】机器学习可解释性
专知会员服务
105+阅读 · 2019年10月9日
CCF C类 | DSAA 2019 诚邀稿件
Call4Papers
6+阅读 · 2019年5月13日
CCF A类 | 顶级会议RTSS 2019诚邀稿件
Call4Papers
10+阅读 · 2019年4月17日
计算机 | CCF推荐期刊专刊信息5条
Call4Papers
3+阅读 · 2019年4月10日
Call for Participation: Shared Tasks in NLPCC 2019
中国计算机学会
5+阅读 · 2019年3月22日
Unsupervised Learning via Meta-Learning
CreateAMind
43+阅读 · 2019年1月3日
A Technical Overview of AI & ML in 2018 & Trends for 2019
待字闺中
18+阅读 · 2018年12月24日
计算机 | CCF推荐会议信息10条
Call4Papers
5+阅读 · 2018年10月18日
carla 学习笔记
CreateAMind
9+阅读 · 2018年2月7日
Andrew NG的新书《Machine Learning Yearning》
我爱机器学习
11+阅读 · 2016年12月7日
Advances and Open Problems in Federated Learning
Arxiv
18+阅读 · 2019年12月10日
VIP会员
相关资讯
CCF C类 | DSAA 2019 诚邀稿件
Call4Papers
6+阅读 · 2019年5月13日
CCF A类 | 顶级会议RTSS 2019诚邀稿件
Call4Papers
10+阅读 · 2019年4月17日
计算机 | CCF推荐期刊专刊信息5条
Call4Papers
3+阅读 · 2019年4月10日
Call for Participation: Shared Tasks in NLPCC 2019
中国计算机学会
5+阅读 · 2019年3月22日
Unsupervised Learning via Meta-Learning
CreateAMind
43+阅读 · 2019年1月3日
A Technical Overview of AI & ML in 2018 & Trends for 2019
待字闺中
18+阅读 · 2018年12月24日
计算机 | CCF推荐会议信息10条
Call4Papers
5+阅读 · 2018年10月18日
carla 学习笔记
CreateAMind
9+阅读 · 2018年2月7日
Andrew NG的新书《Machine Learning Yearning》
我爱机器学习
11+阅读 · 2016年12月7日
Top
微信扫码咨询专知VIP会员