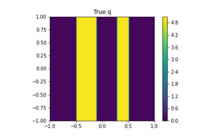
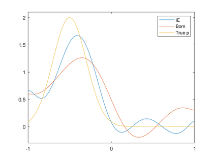
Data-driven reduced order models (ROMs) recently emerged as powerful tool for the solution of inverse scattering problems. The main drawback of this approach is that it was limited to the measurement arrays with reciprocally collocated transmitters and receivers, that is, square symmetric matrix (data) transfer functions. To relax this limitation, we use our previous work [14], where the ROMs were combined with the Lippmann-Schwinger integral equation to produce a direct nonlinear inversion method. In this work we extend this approach to more general transfer functions, including those that are non-symmetric, e.g., obtained by adding only receivers or sources. The ROM is constructed based on the symmetric subset of the data and is used to construct all internal solutions. Remaining receivers are then used directly in the Lippmann-Schwinger equation. We demonstrate the new approach on a number of 1D and 2D examples with non-reciprocal arrays, including a single input/multiple outputs (SIMO) inverse problem, where the data is given by just a single-row matrix transfer function.


翻译:数据驱动的减少顺序模型(ROMs)最近成为解决反散射问题的有力工具。这一方法的主要缺点是,它仅限于具有对等合用发射机和接收器的测量阵列,即平对称矩阵(数据)传输功能。为了放松这一限制,我们使用我们先前的工作[14],即将ROM与Lipmann-Schwinger综合方程式相结合,以产生一种直接的非线性非线性反转法。在这项工作中,我们将这一方法推广到更普遍的转移功能,包括非对称功能,例如,仅添加接收器或接收器获得的非对称函数。ROM是根据数据对称组构建的,用于构建所有内部解决方案。剩下的接收器随后直接用于Lippmann-Schwinger方程式。我们用非对称阵列的1D和2D实例展示新的方法,包括单一输入/多输出(SIMO)反向问题,数据仅由单行矩阵传输功能提供。

0
下载
关闭预览

相关内容

iOS 8 提供的应用间和应用跟系统的功能交互特性。
  • Today (iOS and OS X): widgets for the Today view of Notification Center
  • Share (iOS and OS X): post content to web services or share content with others
  • Actions (iOS and OS X): app extensions to view or manipulate inside another app
  • Photo Editing (iOS): edit a photo or video in Apple's Photos app with extensions from a third-party apps
  • Finder Sync (OS X): remote file storage in the Finder with support for Finder content annotation
  • Storage Provider (iOS): an interface between files inside an app and other apps on a user's device
  • Custom Keyboard (iOS): system-wide alternative keyboards

Source: iOS 8 Extensions: Apple’s Plan for a Powerful App Ecosystem
【硬核书】矩阵代数基础,248页pdf
专知会员服务
88+阅读 · 2021年12月9日
专知会员服务
78+阅读 · 2021年3月16日
专知会员服务
51+阅读 · 2020年12月14日
神经常微分方程教程,50页ppt,A brief tutorial on Neural ODEs
专知会员服务
74+阅读 · 2020年8月2日
【SIGGRAPH2019】TensorFlow 2.0深度学习计算机图形学应用
专知会员服务
41+阅读 · 2019年10月9日
【泡泡汇总】CVPR2019 SLAM Paperlist
泡泡机器人SLAM
14+阅读 · 2019年6月12日
Hierarchically Structured Meta-learning
CreateAMind
27+阅读 · 2019年5月22日
Transferring Knowledge across Learning Processes
CreateAMind
29+阅读 · 2019年5月18日
逆强化学习-学习人先验的动机
CreateAMind
16+阅读 · 2019年1月18日
强化学习的Unsupervised Meta-Learning
CreateAMind
18+阅读 · 2019年1月7日
Unsupervised Learning via Meta-Learning
CreateAMind
43+阅读 · 2019年1月3日
disentangled-representation-papers
CreateAMind
26+阅读 · 2018年9月12日
Hierarchical Disentangled Representations
CreateAMind
4+阅读 · 2018年4月15日
gan生成图像at 1024² 的 代码 论文
CreateAMind
4+阅读 · 2017年10月31日
【推荐】基于TVM工具链的深度学习编译器 NNVM compiler发布
机器学习研究会
5+阅读 · 2017年10月7日
Arxiv
0+阅读 · 2022年2月21日
Arxiv
0+阅读 · 2022年2月17日
Arxiv
5+阅读 · 2021年2月8日
VIP会员
相关资讯
【泡泡汇总】CVPR2019 SLAM Paperlist
泡泡机器人SLAM
14+阅读 · 2019年6月12日
Hierarchically Structured Meta-learning
CreateAMind
27+阅读 · 2019年5月22日
Transferring Knowledge across Learning Processes
CreateAMind
29+阅读 · 2019年5月18日
逆强化学习-学习人先验的动机
CreateAMind
16+阅读 · 2019年1月18日
强化学习的Unsupervised Meta-Learning
CreateAMind
18+阅读 · 2019年1月7日
Unsupervised Learning via Meta-Learning
CreateAMind
43+阅读 · 2019年1月3日
disentangled-representation-papers
CreateAMind
26+阅读 · 2018年9月12日
Hierarchical Disentangled Representations
CreateAMind
4+阅读 · 2018年4月15日
gan生成图像at 1024² 的 代码 论文
CreateAMind
4+阅读 · 2017年10月31日
【推荐】基于TVM工具链的深度学习编译器 NNVM compiler发布
机器学习研究会
5+阅读 · 2017年10月7日
Top
微信扫码咨询专知VIP会员