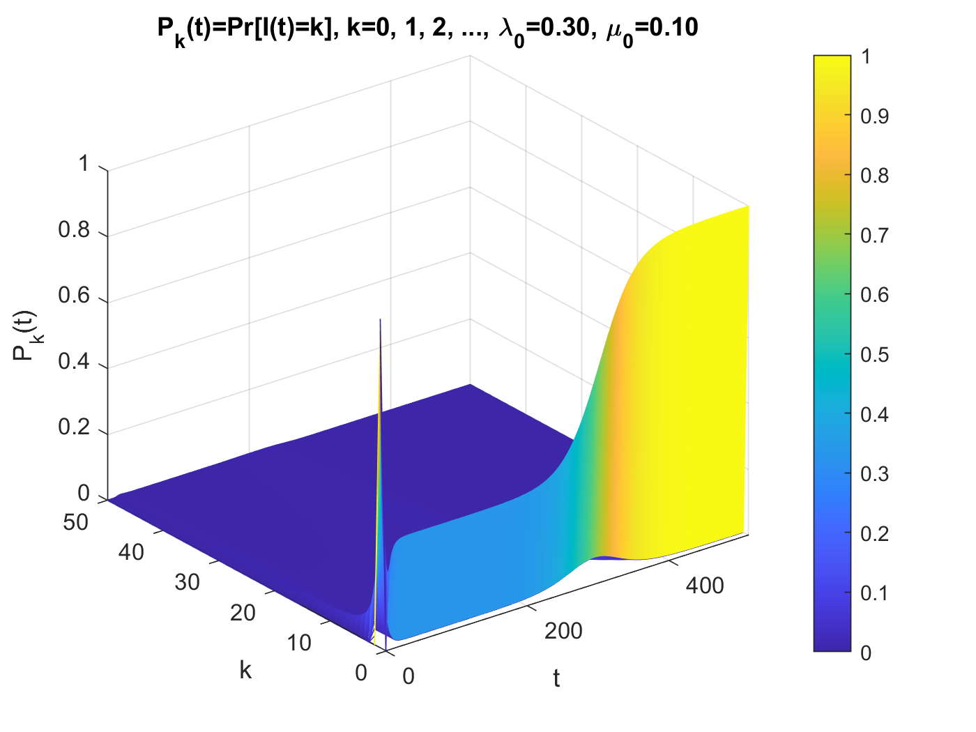
We extend our BDI (birth-death-immigration) process based stochastic model of an infectious disease to time-nonhomogeneous cases. First, we discuss the deterministic model, and derive the expected value of the infection process. Then as an application we consider that a government issues a decree to its citizens to curtail their activities that may incur further infections and show how the public's tardy response may further increase infections and prolong the epidemic much longer than one might think. We seek to solve a partial differential equation for the probability generating function. We find, however, that an exact solution is obtainable only for the BD process, i.e., no arrivals of the infected from outside. The coefficient of variation for the nonhomogeneous BD process is found to be well over unity. This result implies that the variations among different sample paths will be as large as in the negative binomial distribution with r<1, which was found in Part I for the homogeneous BDI model. In the final section, we illustrate, using our running example, how much information we can derive from the time dependent PMF (probability mass function) P_k(t)=Pr[I(t)=k]. We present graphical plots of the PMF at various t's, and cross-sections of this function at various k's. A mesh plot of the function over the (k, t) plane summarizes the above numerous plots. The results of this paper reinforce our earlier claim (see Abstract of Part II) that it would be a futile effort to attempt to identify all possible reasons why environments of similar situations differ so much in their epidemic patterns. Mere "luck" plays a more significant role than most of us may believe. We should be prepared for a worse possible scenario, which only a stochastic model can provide with probabilistic qualification. An empirical validation of the above results will be given in Part III-B.


翻译:我们把基于BDI(出生-死亡-迁移)的传染病的无效诊断模型推广到非同步病例。 首先,我们讨论确定性模型,并得出感染过程的预期值。 然后,作为一个应用程序,我们考虑政府向其公民发布命令,限制其可能进一步感染的活动,并表明公众的迟缓反应可能进一步增加感染,延长流行病的时间比人们想象的要长得多。 我们试图解决产生概率函数的局部差异方程式。 然而,我们发现,只有BD进程才能找到准确的解决方案, 也就是说, 感染者无法从外部抵达。 发现非遗传性B进程的变异系数大大超过统一性。 其结果是, 不同样本路径之间的变异将和以 r < 1 > 的负双向流分布, 这在第一部分中是相同的 BDI 模式。 我们用运行中的所有数据来说明, 我们从时间依赖的 PMF(概率) 的多位数, 也就是, P_k 平流函数在目前的平流函数中, P_k 部分会比我们更能提供多少的信息。

0
下载
关闭预览

相关内容

ACM/IEEE第23届模型驱动工程语言和系统国际会议,是模型驱动软件和系统工程的首要会议系列,由ACM-SIGSOFT和IEEE-TCSE支持组织。自1998年以来,模型涵盖了建模的各个方面,从语言和方法到工具和应用程序。模特的参加者来自不同的背景,包括研究人员、学者、工程师和工业专业人士。MODELS 2019是一个论坛,参与者可以围绕建模和模型驱动的软件和系统交流前沿研究成果和创新实践经验。今年的版本将为建模社区提供进一步推进建模基础的机会,并在网络物理系统、嵌入式系统、社会技术系统、云计算、大数据、机器学习、安全、开源等新兴领域提出建模的创新应用以及可持续性。 官网链接:http://www.modelsconference.org/
最新【深度生成模型】Deep Generative Models,104页ppt
专知会员服务
71+阅读 · 2020年10月24日
Linux导论,Introduction to Linux,96页ppt
专知会员服务
82+阅读 · 2020年7月26日
Keras François Chollet 《Deep Learning with Python 》, 386页pdf
专知会员服务
161+阅读 · 2019年10月12日
强化学习最新教程,17页pdf
专知会员服务
182+阅读 · 2019年10月11日
【SIGGRAPH2019】TensorFlow 2.0深度学习计算机图形学应用
专知会员服务
41+阅读 · 2019年10月9日
Transferring Knowledge across Learning Processes
CreateAMind
29+阅读 · 2019年5月18日
逆强化学习-学习人先验的动机
CreateAMind
16+阅读 · 2019年1月18日
A Technical Overview of AI & ML in 2018 & Trends for 2019
待字闺中
18+阅读 · 2018年12月24日
【NIPS2018】接收论文列表
专知
5+阅读 · 2018年9月10日
【SIGIR2018】五篇对抗训练文章
专知
12+阅读 · 2018年7月9日
已删除
将门创投
4+阅读 · 2018年6月1日
笔记 | Sentiment Analysis
黑龙江大学自然语言处理实验室
10+阅读 · 2018年5月6日
分布式TensorFlow入门指南
机器学习研究会
4+阅读 · 2017年11月28日
【论文】变分推断(Variational inference)的总结
机器学习研究会
39+阅读 · 2017年11月16日
【推荐】RNN/LSTM时序预测
机器学习研究会
25+阅读 · 2017年9月8日
Arxiv
0+阅读 · 2021年3月17日
Arxiv
0+阅读 · 2021年3月16日
Arxiv
3+阅读 · 2018年2月24日
Arxiv
3+阅读 · 2015年5月16日
VIP会员
相关资讯
Transferring Knowledge across Learning Processes
CreateAMind
29+阅读 · 2019年5月18日
逆强化学习-学习人先验的动机
CreateAMind
16+阅读 · 2019年1月18日
A Technical Overview of AI & ML in 2018 & Trends for 2019
待字闺中
18+阅读 · 2018年12月24日
【NIPS2018】接收论文列表
专知
5+阅读 · 2018年9月10日
【SIGIR2018】五篇对抗训练文章
专知
12+阅读 · 2018年7月9日
已删除
将门创投
4+阅读 · 2018年6月1日
笔记 | Sentiment Analysis
黑龙江大学自然语言处理实验室
10+阅读 · 2018年5月6日
分布式TensorFlow入门指南
机器学习研究会
4+阅读 · 2017年11月28日
【论文】变分推断(Variational inference)的总结
机器学习研究会
39+阅读 · 2017年11月16日
【推荐】RNN/LSTM时序预测
机器学习研究会
25+阅读 · 2017年9月8日
Top
微信扫码咨询专知VIP会员