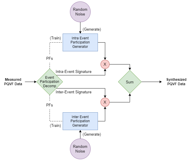
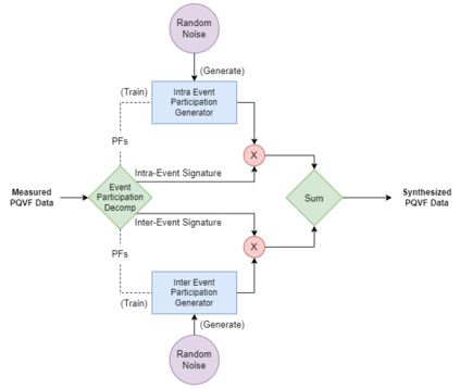
This paper introduces pmuGE (phasor measurement unit Generator of Events), one of the first data-driven generative model for power system event data. We have trained this model on thousands of actual events and created a dataset denoted pmuBAGE (the Benchmarking Assortment of Generated PMU Events). The dataset consists of almost 1000 instances of labeled event data to encourage benchmark evaluations on phasor measurement unit (PMU) data analytics. PMU data are challenging to obtain, especially those covering event periods. Nevertheless, power system problems have recently seen phenomenal advancements via data-driven machine learning solutions. A highly accessible standard benchmarking dataset would enable a drastic acceleration of the development of successful machine learning techniques in this field. We propose a novel learning method based on the Event Participation Decomposition of Power System Events, which makes it possible to learn a generative model of PMU data during system anomalies. The model can create highly realistic event data without compromising the differential privacy of the PMUs used to train it. The dataset is available online for any researcher or practitioner to use at the pmuBAGE Github Repository: https://github.com/NanpengYu/pmuBAGE.


翻译:本文介绍PmuGE(光量测量单位事件生成器),这是第一个由数据驱动的动力系统事件数据生成模型。我们已经就数千个实际事件对这个模型进行了培训,并创建了一个称为PmuBAGE(生成的PMU事件的基准排序)的数据集。数据集包括近1000个标签事件数据实例,以鼓励对声波测量单位(PMU)数据分析进行基准评估。PMU数据很难获得,特别是涵盖事件期间的数据。然而,最近,电动系统问题通过数据驱动机器学习解决方案出现了惊人的进展。一个高度易得手的标准基准数据集将大大加速开发这一领域的成功机器学习技术。我们提出了一个基于电源系统事件参与配置的新式学习方法,以便能够在系统异常期间学习一个PMU数据的基因化模型。该模型可以创建高度现实的事件数据,而不会损害用于培训它的PMU的隐私差异性。该数据集可供任何研究人员或开业者在线使用,用于在 pmuBAGI/MUBUBAGYAGUMATIM. MAGAGAGYGUBRpostoryary: MAGAGAGAGYGYGAGUBATIMOOYGYGYGYGISOMOMOMOYGISMOMOYAYAYAYAYAYGYGYGYGYGYGYATIMATIMAYATIMAMAYAMAMAMAMAYMAYMAYMAYMAYMAYMAYMAYMAYMAYMAYMATIMATIMATIMAYGIS)

0
下载
关闭预览

相关内容

100+篇《自监督学习(Self-Supervised Learning)》论文最新合集
专知会员服务
167+阅读 · 2020年3月18日
《DeepGCNs: Making GCNs Go as Deep as CNNs》
专知会员服务
31+阅读 · 2019年10月17日
强化学习最新教程,17页pdf
专知会员服务
182+阅读 · 2019年10月11日
[综述]深度学习下的场景文本检测与识别
专知会员服务
78+阅读 · 2019年10月10日
机器学习入门的经验与建议
专知会员服务
94+阅读 · 2019年10月10日
【哈佛大学商学院课程Fall 2019】机器学习可解释性
专知会员服务
105+阅读 · 2019年10月9日
【ICIG2021】Latest News & Announcements of the Tutorial
中国图象图形学学会CSIG
3+阅读 · 2021年12月20日
【ICIG2021】Check out the hot new trailer of ICIG2021 Symposium7
中国图象图形学学会CSIG
0+阅读 · 2021年11月15日
【ICIG2021】Check out the hot new trailer of ICIG2021 Symposium6
中国图象图形学学会CSIG
2+阅读 · 2021年11月12日
【ICIG2021】Check out the hot new trailer of ICIG2021 Symposium5
中国图象图形学学会CSIG
1+阅读 · 2021年11月11日
【ICIG2021】Check out the hot new trailer of ICIG2021 Symposium1
中国图象图形学学会CSIG
0+阅读 · 2021年11月3日
【ICIG2021】Latest News & Announcements of the Industry Talk2
中国图象图形学学会CSIG
0+阅读 · 2021年7月29日
【ICIG2021】Latest News & Announcements of the Industry Talk1
中国图象图形学学会CSIG
0+阅读 · 2021年7月28日
Hierarchically Structured Meta-learning
CreateAMind
27+阅读 · 2019年5月22日
Unsupervised Learning via Meta-Learning
CreateAMind
43+阅读 · 2019年1月3日
A Technical Overview of AI & ML in 2018 & Trends for 2019
待字闺中
18+阅读 · 2018年12月24日
国家自然科学基金
0+阅读 · 2014年12月31日
国家自然科学基金
0+阅读 · 2013年12月31日
国家自然科学基金
0+阅读 · 2013年12月31日
国家自然科学基金
0+阅读 · 2012年12月31日
国家自然科学基金
0+阅读 · 2012年12月31日
国家自然科学基金
1+阅读 · 2012年12月31日
国家自然科学基金
1+阅读 · 2012年12月31日
国家自然科学基金
0+阅读 · 2012年12月31日
国家自然科学基金
1+阅读 · 2012年12月31日
国家自然科学基金
0+阅读 · 2008年12月31日
Generalized Out-of-Distribution Detection: A Survey
Arxiv
15+阅读 · 2021年10月21日
VIP会员
相关VIP内容
100+篇《自监督学习(Self-Supervised Learning)》论文最新合集
专知会员服务
167+阅读 · 2020年3月18日
《DeepGCNs: Making GCNs Go as Deep as CNNs》
专知会员服务
31+阅读 · 2019年10月17日
强化学习最新教程,17页pdf
专知会员服务
182+阅读 · 2019年10月11日
[综述]深度学习下的场景文本检测与识别
专知会员服务
78+阅读 · 2019年10月10日
机器学习入门的经验与建议
专知会员服务
94+阅读 · 2019年10月10日
【哈佛大学商学院课程Fall 2019】机器学习可解释性
专知会员服务
105+阅读 · 2019年10月9日
相关资讯
【ICIG2021】Latest News & Announcements of the Tutorial
中国图象图形学学会CSIG
3+阅读 · 2021年12月20日
【ICIG2021】Check out the hot new trailer of ICIG2021 Symposium7
中国图象图形学学会CSIG
0+阅读 · 2021年11月15日
【ICIG2021】Check out the hot new trailer of ICIG2021 Symposium6
中国图象图形学学会CSIG
2+阅读 · 2021年11月12日
【ICIG2021】Check out the hot new trailer of ICIG2021 Symposium5
中国图象图形学学会CSIG
1+阅读 · 2021年11月11日
【ICIG2021】Check out the hot new trailer of ICIG2021 Symposium1
中国图象图形学学会CSIG
0+阅读 · 2021年11月3日
【ICIG2021】Latest News & Announcements of the Industry Talk2
中国图象图形学学会CSIG
0+阅读 · 2021年7月29日
【ICIG2021】Latest News & Announcements of the Industry Talk1
中国图象图形学学会CSIG
0+阅读 · 2021年7月28日
Hierarchically Structured Meta-learning
CreateAMind
27+阅读 · 2019年5月22日
Unsupervised Learning via Meta-Learning
CreateAMind
43+阅读 · 2019年1月3日
A Technical Overview of AI & ML in 2018 & Trends for 2019
待字闺中
18+阅读 · 2018年12月24日
相关基金
国家自然科学基金
0+阅读 · 2014年12月31日
国家自然科学基金
0+阅读 · 2013年12月31日
国家自然科学基金
0+阅读 · 2013年12月31日
国家自然科学基金
0+阅读 · 2012年12月31日
国家自然科学基金
0+阅读 · 2012年12月31日
国家自然科学基金
1+阅读 · 2012年12月31日
国家自然科学基金
1+阅读 · 2012年12月31日
国家自然科学基金
0+阅读 · 2012年12月31日
国家自然科学基金
1+阅读 · 2012年12月31日
国家自然科学基金
0+阅读 · 2008年12月31日
Top
微信扫码咨询专知VIP会员