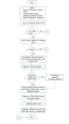
The fundamental aim of the healthcare sector is to incorporate different technologies to observe and keep a track of the various clinical parameters of the patients in day to day life. Distant patient observation applications are becoming popular as economical healthcare services are facilitated by these apps. The process of data management gathered through these applications also require due attention. Although cloud facilitated healthcare applications cater a variety of solutions to store patients record and deliver the required data as per need of all the stakeholders but are affected by security issues, more response time and affecting the continues availability of the system. To overcome these challenges, an intelligent IoT based distributed framework to deploy remote healthcare services is proposed in this chapter. In the proposed model, various entities of the system are interconnected using IoT and Distributed Database Management Systems is used to cater secure and fast data availability to the patients and health care workers. The concept of Blockchain is used to ensure the security of the patient medical records. The proposed model will comprise of intelligent analysis of the clinical records fetched from Distributed Database Management Systems secured with Blockchain. Proposed model is tested with true clinical data and results are discussed in detail.


翻译:保健部门的根本目标是纳入不同的技术,以观察和跟踪病人日常生活中的各种临床参数。随着经济保健服务的便利,不同的病人观察应用日益普及。通过这些应用所收集的数据管理过程也需要适当的关注。虽然云层便利的保健应用满足了各种解决方案,以便储存病人记录,并根据所有利益攸关者的需要提供所需数据,但受安全问题影响,反应时间增加,并影响系统的持续可用性。为克服这些挑战,本章提出了一个基于智能的IOT分布式框架,以部署远程保健服务。在拟议的模型中,使用IOT和分布式数据库管理系统使该系统的各个实体相互连接,以便向病人和保健工作者提供安全和快速的数据。 " 封锁链 " 概念用于确保病人医疗记录的安全。拟议模型将包括智能分析从分布式数据库管理系统获取的临床记录,用Blocklocklance连接系统确保安全。拟议模型将用真实的临床数据进行测试,并将详细讨论结果。

0
下载
关闭预览

相关内容

强化学习最新教程,17页pdf
专知会员服务
182+阅读 · 2019年10月11日
【哈佛大学商学院课程Fall 2019】机器学习可解释性
专知会员服务
105+阅读 · 2019年10月9日
【SIGGRAPH2019】TensorFlow 2.0深度学习计算机图形学应用
专知会员服务
41+阅读 · 2019年10月9日
人工智能 | 中低难度国际会议信息6条
Call4Papers
3+阅读 · 2019年4月3日
人工智能 | ISAIR 2019诚邀稿件(推荐SCI期刊)
Call4Papers
6+阅读 · 2019年4月1日
人工智能 | NIPS 2019等国际会议信息8条
Call4Papers
7+阅读 · 2019年3月21日
【TED】生命中的每一年的智慧
英语演讲视频每日一推
10+阅读 · 2019年1月29日
人工智能 | SCI期刊专刊信息3条
Call4Papers
5+阅读 · 2019年1月10日
A Technical Overview of AI & ML in 2018 & Trends for 2019
待字闺中
18+阅读 · 2018年12月24日
人工智能 | 国际会议信息10条
Call4Papers
5+阅读 · 2018年12月18日
人工智能 | PRICAI 2019等国际会议信息9条
Call4Papers
6+阅读 · 2018年12月13日
人工智能 | AAAI 2019等国际会议信息7条
Call4Papers
5+阅读 · 2018年9月3日
【计算机类】期刊专刊/国际会议截稿信息6条
Call4Papers
3+阅读 · 2017年10月13日
A Survey on Edge Intelligence
Arxiv
52+阅读 · 2020年3月26日
Arxiv
45+阅读 · 2019年12月20日
VIP会员
相关VIP内容
相关资讯
人工智能 | 中低难度国际会议信息6条
Call4Papers
3+阅读 · 2019年4月3日
人工智能 | ISAIR 2019诚邀稿件(推荐SCI期刊)
Call4Papers
6+阅读 · 2019年4月1日
人工智能 | NIPS 2019等国际会议信息8条
Call4Papers
7+阅读 · 2019年3月21日
【TED】生命中的每一年的智慧
英语演讲视频每日一推
10+阅读 · 2019年1月29日
人工智能 | SCI期刊专刊信息3条
Call4Papers
5+阅读 · 2019年1月10日
A Technical Overview of AI & ML in 2018 & Trends for 2019
待字闺中
18+阅读 · 2018年12月24日
人工智能 | 国际会议信息10条
Call4Papers
5+阅读 · 2018年12月18日
人工智能 | PRICAI 2019等国际会议信息9条
Call4Papers
6+阅读 · 2018年12月13日
人工智能 | AAAI 2019等国际会议信息7条
Call4Papers
5+阅读 · 2018年9月3日
【计算机类】期刊专刊/国际会议截稿信息6条
Call4Papers
3+阅读 · 2017年10月13日
Top
微信扫码咨询专知VIP会员