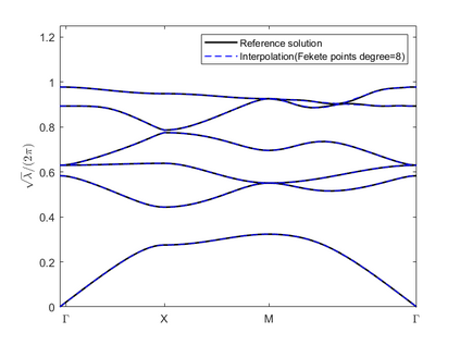
Dispersion relation reflects the dependence of wave frequency on its wave vector when the wave passes through certain material. It demonstrates the properties of this material and thus it is critical. However, dispersion relation reconstruction is very time consuming and expensive. To address this bottleneck, we propose in this paper an efficient dispersion relation reconstruction scheme based on global polynomial interpolation for the approximation of 2D photonic band functions. Our method relies on the fact that the band functions are piecewise analytic with respect to the wave vector in the first Brillouin zone. We utilize suitable sampling points in the first Brillouin zone at which we solve the eigenvalue problem involved in the band function calculation, and then employ Lagrange interpolation to approximate the band functions on the whole first Brillouin zone. Numerical results show that our proposed methods can significantly improve the computational efficiency.


翻译:色散关系反映了波在某种材料中通过时频率与波矢的依赖关系,展示了该材料的性质,因此至关重要。然而,色散关系的重建非常耗时且昂贵。为了解决这个瓶颈,本文提出了一种基于全局多项式插值的高效色散关系重建方案,用于近似二维光子带函数。我们的方法依赖于带函数在第一布里渊区中相对于波矢具有分段解析性的事实。我们在第一布里渊区中利用合适的采样点来解决涉及带函数计算的本征值问题,然后采用拉格朗日插值来逼近整个第一布里渊区内的带函数。数值结果表明,我们提出的方法可以显著提高计算效率。

0
下载
关闭预览

相关内容

专知会员服务
124+阅读 · 2020年9月8日
神经网络的拓扑结构,TOPOLOGY OF DEEP NEURAL NETWORKS
专知会员服务
35+阅读 · 2020年4月15日
Hierarchically Structured Meta-learning
CreateAMind
27+阅读 · 2019年5月22日
Transferring Knowledge across Learning Processes
CreateAMind
29+阅读 · 2019年5月18日
A Technical Overview of AI & ML in 2018 & Trends for 2019
待字闺中
18+阅读 · 2018年12月24日
Capsule Networks解析
机器学习研究会
11+阅读 · 2017年11月12日
【推荐】RNN/LSTM时序预测
机器学习研究会
25+阅读 · 2017年9月8日
国家自然科学基金
2+阅读 · 2015年12月31日
国家自然科学基金
0+阅读 · 2013年12月31日
国家自然科学基金
0+阅读 · 2012年12月31日
国家自然科学基金
0+阅读 · 2012年12月31日
国家自然科学基金
2+阅读 · 2012年12月31日
国家自然科学基金
0+阅读 · 2012年12月31日
国家自然科学基金
0+阅读 · 2011年12月31日
国家自然科学基金
0+阅读 · 2009年12月31日
Arxiv
0+阅读 · 2023年5月16日
Arxiv
10+阅读 · 2021年11月3日
VIP会员
相关VIP内容
专知会员服务
124+阅读 · 2020年9月8日
神经网络的拓扑结构,TOPOLOGY OF DEEP NEURAL NETWORKS
专知会员服务
35+阅读 · 2020年4月15日
相关资讯
相关基金
国家自然科学基金
2+阅读 · 2015年12月31日
国家自然科学基金
0+阅读 · 2013年12月31日
国家自然科学基金
0+阅读 · 2012年12月31日
国家自然科学基金
0+阅读 · 2012年12月31日
国家自然科学基金
2+阅读 · 2012年12月31日
国家自然科学基金
0+阅读 · 2012年12月31日
国家自然科学基金
0+阅读 · 2011年12月31日
国家自然科学基金
0+阅读 · 2009年12月31日
Top
微信扫码咨询专知VIP会员