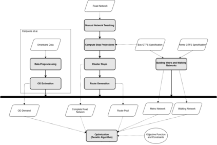
Ongoing traffic changes, including those triggered by the COVID-19 pandemic, reveal the necessity to adapt our public transport systems to the ever-changing users' needs. This work shows that single and multi objective stances can be synergistically combined to better answer the transit network design problem (TNDP). Single objective formulations are dynamically inferred from the rating of networks in the approximated (multi-objective) Pareto Front, where a regression approach is used to infer the optimal weights of transfer needs, times, distances, coverage, and costs. As a guiding case study, the solution is applied to the multimodal public transport network in the city of Lisbon, Portugal. The system takes individual trip data given by smartcard validations at CARRIS buses and METRO subway stations and uses them to estimate the origin-destination demand in the city. Then, Genetic Algorithms are used, considering both single and multi objective approaches, to redesign the bus network that better fits the observed traffic demand. The proposed TNDP optimization proved to improve results, with reductions in objective functions of up to 28.3%. The system managed to extensively reduce the number of routes, and all passenger related objectives, including travel time and transfers per trip, significantly improve. Grounded on automated fare collection data, the system can incrementally redesign the bus network to dynamically handle ongoing changes to the city traffic.


翻译:目前交通变化,包括由COVID-19大流行引发的交通变化,表明有必要调整我们的公共交通系统,使之适应不断变化的用户需求。这项工作表明,单一和多目标的姿态可以协同地结合起来,更好地应对过境网络设计问题(TNDP),从大约(多目标)的Pareto Front网络的评级中动态地推断出单一客观的配方,采用回归法来推断最符合交通需求、时间、距离、覆盖面和成本的最佳比重。作为指导性案例研究,该解决方案适用于葡萄牙里斯本市的多式联运公共交通网络。该系统采用CARRIS大客车和METRO地铁站智能卡验证提供的单次旅行数据,并使用这些数据来估计该城市的原产地估计需求。然后,采用遗传Algoriths,考虑单一和多目标的方法,重新设计更符合所观察到的交通需求的公共汽车网络最佳比重。拟议的TNDP优化已证明可以改进结果,将客观功能削减到28.3%。该系统通过智能卡验证了CARIS大路路路路段的单行程数据,并大大改进了与地路路路段有关的自动重新设计,包括旅行。

0
下载
关闭预览

相关内容

Networking:IFIP International Conferences on Networking。 Explanation:国际网络会议。 Publisher:IFIP。 SIT: http://dblp.uni-trier.de/db/conf/networking/index.html
Linux导论,Introduction to Linux,96页ppt
专知会员服务
82+阅读 · 2020年7月26日
Keras François Chollet 《Deep Learning with Python 》, 386页pdf
专知会员服务
161+阅读 · 2019年10月12日
强化学习最新教程,17页pdf
专知会员服务
182+阅读 · 2019年10月11日
【哈佛大学商学院课程Fall 2019】机器学习可解释性
专知会员服务
105+阅读 · 2019年10月9日
ACM MM 2022 Call for Papers
CCF多媒体专委会
5+阅读 · 2022年3月29日
ACM TOMM Call for Papers
CCF多媒体专委会
2+阅读 · 2022年3月23日
【ICIG2021】Latest News & Announcements of the Tutorial
中国图象图形学学会CSIG
3+阅读 · 2021年12月20日
【ICIG2021】Latest News & Announcements of the Workshop
中国图象图形学学会CSIG
0+阅读 · 2021年12月20日
【ICIG2021】Check out the hot new trailer of ICIG2021 Symposium6
中国图象图形学学会CSIG
2+阅读 · 2021年11月12日
【ICIG2021】Check out the hot new trailer of ICIG2021 Symposium3
中国图象图形学学会CSIG
0+阅读 · 2021年11月9日
【ICIG2021】Latest News & Announcements of the Industry Talk1
中国图象图形学学会CSIG
0+阅读 · 2021年7月28日
Hierarchically Structured Meta-learning
CreateAMind
27+阅读 · 2019年5月22日
Unsupervised Learning via Meta-Learning
CreateAMind
43+阅读 · 2019年1月3日
A Technical Overview of AI & ML in 2018 & Trends for 2019
待字闺中
18+阅读 · 2018年12月24日
国家自然科学基金
2+阅读 · 2014年12月31日
国家自然科学基金
0+阅读 · 2013年12月31日
国家自然科学基金
0+阅读 · 2013年12月31日
国家自然科学基金
1+阅读 · 2012年12月31日
国家自然科学基金
0+阅读 · 2011年12月31日
国家自然科学基金
6+阅读 · 2011年12月31日
国家自然科学基金
3+阅读 · 2011年12月31日
国家自然科学基金
17+阅读 · 2009年12月31日
国家自然科学基金
0+阅读 · 2009年12月31日
国家自然科学基金
0+阅读 · 2008年12月31日
Arxiv
0+阅读 · 2022年4月20日
Arxiv
23+阅读 · 2021年12月19日
Meta-Learning to Cluster
Arxiv
17+阅读 · 2019年10月30日
VIP会员
相关资讯
ACM MM 2022 Call for Papers
CCF多媒体专委会
5+阅读 · 2022年3月29日
ACM TOMM Call for Papers
CCF多媒体专委会
2+阅读 · 2022年3月23日
【ICIG2021】Latest News & Announcements of the Tutorial
中国图象图形学学会CSIG
3+阅读 · 2021年12月20日
【ICIG2021】Latest News & Announcements of the Workshop
中国图象图形学学会CSIG
0+阅读 · 2021年12月20日
【ICIG2021】Check out the hot new trailer of ICIG2021 Symposium6
中国图象图形学学会CSIG
2+阅读 · 2021年11月12日
【ICIG2021】Check out the hot new trailer of ICIG2021 Symposium3
中国图象图形学学会CSIG
0+阅读 · 2021年11月9日
【ICIG2021】Latest News & Announcements of the Industry Talk1
中国图象图形学学会CSIG
0+阅读 · 2021年7月28日
Hierarchically Structured Meta-learning
CreateAMind
27+阅读 · 2019年5月22日
Unsupervised Learning via Meta-Learning
CreateAMind
43+阅读 · 2019年1月3日
A Technical Overview of AI & ML in 2018 & Trends for 2019
待字闺中
18+阅读 · 2018年12月24日
相关基金
国家自然科学基金
2+阅读 · 2014年12月31日
国家自然科学基金
0+阅读 · 2013年12月31日
国家自然科学基金
0+阅读 · 2013年12月31日
国家自然科学基金
1+阅读 · 2012年12月31日
国家自然科学基金
0+阅读 · 2011年12月31日
国家自然科学基金
6+阅读 · 2011年12月31日
国家自然科学基金
3+阅读 · 2011年12月31日
国家自然科学基金
17+阅读 · 2009年12月31日
国家自然科学基金
0+阅读 · 2009年12月31日
国家自然科学基金
0+阅读 · 2008年12月31日
Top
微信扫码咨询专知VIP会员