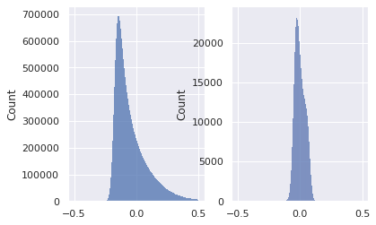
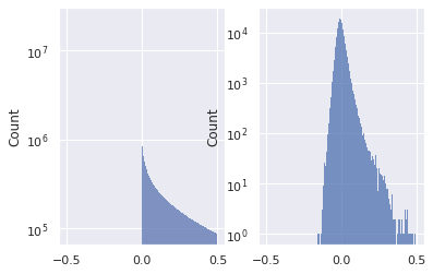
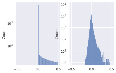
Explaining neural network models is a challenging task that remains unsolved in its entirety to this day. This is especially true for high dimensional and complex data. With the present work, we introduce two notions for conceptual views of a neural network, specifically a many-valued and a symbolic view. Both provide novel analysis methods to enable a human AI analyst to grasp deeper insights into the knowledge that is captured by the neurons of a network. We test the conceptual expressivity of our novel views through different experiments on the ImageNet and Fruit-360 data sets. Furthermore, we show to which extent the views allow to quantify the conceptual similarity of different learning architectures. Finally, we demonstrate how conceptual views can be applied for abductive learning of human comprehensible rules from neurons. In summary, with our work, we contribute to the most relevant task of globally explaining neural networks models.


翻译:解释神经网络模型是一项挑战性的任务,至今仍未完全解决。对于高维和复杂数据来说尤其如此。在目前的工作中,我们引入了神经网络概念观点的两个概念,具体地说,是一种多价值和象征性的观点。两者都提供了新的分析方法,使人类人工智能分析师能够更深入地了解网络神经元所捕捉的知识。我们通过图像网络和水果360数据集的不同实验,测试我们新观点的概念表达性。此外,我们显示了这些观点在多大程度上可以量化不同学习结构的概念相似性。最后,我们展示了如何将概念观点应用于从神经元中诱拐学习人类可理解的规则。简言之,我们的工作是对全球解释神经网络模型的最相关任务作出贡献。

0
下载
关闭预览

相关内容

Networking:IFIP International Conferences on Networking。 Explanation:国际网络会议。 Publisher:IFIP。 SIT: http://dblp.uni-trier.de/db/conf/networking/index.html
【图神经网络导论】Intro to Graph Neural Networks,176页ppt
专知会员服务
129+阅读 · 2021年6月4日
Linux导论,Introduction to Linux,96页ppt
专知会员服务
82+阅读 · 2020年7月26日
100+篇《自监督学习(Self-Supervised Learning)》论文最新合集
专知会员服务
167+阅读 · 2020年3月18日
Stabilizing Transformers for Reinforcement Learning
专知会员服务
60+阅读 · 2019年10月17日
《DeepGCNs: Making GCNs Go as Deep as CNNs》
专知会员服务
31+阅读 · 2019年10月17日
强化学习最新教程,17页pdf
专知会员服务
182+阅读 · 2019年10月11日
【SIGGRAPH2019】TensorFlow 2.0深度学习计算机图形学应用
专知会员服务
41+阅读 · 2019年10月9日
IEEE ICKG 2022: Call for Papers
机器学习与推荐算法
3+阅读 · 2022年3月30日
ACM TOMM Call for Papers
CCF多媒体专委会
2+阅读 · 2022年3月23日
AIART 2022 Call for Papers
CCF多媒体专委会
1+阅读 · 2022年2月13日
Hierarchically Structured Meta-learning
CreateAMind
27+阅读 · 2019年5月22日
Transferring Knowledge across Learning Processes
CreateAMind
29+阅读 · 2019年5月18日
Unsupervised Learning via Meta-Learning
CreateAMind
43+阅读 · 2019年1月3日
A Technical Overview of AI & ML in 2018 & Trends for 2019
待字闺中
18+阅读 · 2018年12月24日
【推荐】RNN最新研究进展综述
机器学习研究会
26+阅读 · 2018年1月6日
可解释的CNN
CreateAMind
17+阅读 · 2017年10月5日
【推荐】图像分类必读开创性论文汇总
机器学习研究会
14+阅读 · 2017年8月15日
国家自然科学基金
1+阅读 · 2014年12月31日
国家自然科学基金
0+阅读 · 2013年12月31日
国家自然科学基金
0+阅读 · 2012年12月31日
国家自然科学基金
1+阅读 · 2012年12月31日
国家自然科学基金
0+阅读 · 2012年12月31日
国家自然科学基金
0+阅读 · 2012年12月31日
国家自然科学基金
0+阅读 · 2012年12月31日
国家自然科学基金
0+阅读 · 2008年12月31日
Arxiv
0+阅读 · 2022年11月2日
Attentive Graph Neural Networks for Few-Shot Learning
Arxiv
40+阅读 · 2020年7月14日
Exploring Visual Relationship for Image Captioning
Arxiv
15+阅读 · 2018年9月19日
VIP会员
相关VIP内容
【图神经网络导论】Intro to Graph Neural Networks,176页ppt
专知会员服务
129+阅读 · 2021年6月4日
Linux导论,Introduction to Linux,96页ppt
专知会员服务
82+阅读 · 2020年7月26日
100+篇《自监督学习(Self-Supervised Learning)》论文最新合集
专知会员服务
167+阅读 · 2020年3月18日
Stabilizing Transformers for Reinforcement Learning
专知会员服务
60+阅读 · 2019年10月17日
《DeepGCNs: Making GCNs Go as Deep as CNNs》
专知会员服务
31+阅读 · 2019年10月17日
强化学习最新教程,17页pdf
专知会员服务
182+阅读 · 2019年10月11日
【SIGGRAPH2019】TensorFlow 2.0深度学习计算机图形学应用
专知会员服务
41+阅读 · 2019年10月9日
相关资讯
IEEE ICKG 2022: Call for Papers
机器学习与推荐算法
3+阅读 · 2022年3月30日
ACM TOMM Call for Papers
CCF多媒体专委会
2+阅读 · 2022年3月23日
AIART 2022 Call for Papers
CCF多媒体专委会
1+阅读 · 2022年2月13日
Hierarchically Structured Meta-learning
CreateAMind
27+阅读 · 2019年5月22日
Transferring Knowledge across Learning Processes
CreateAMind
29+阅读 · 2019年5月18日
Unsupervised Learning via Meta-Learning
CreateAMind
43+阅读 · 2019年1月3日
A Technical Overview of AI & ML in 2018 & Trends for 2019
待字闺中
18+阅读 · 2018年12月24日
【推荐】RNN最新研究进展综述
机器学习研究会
26+阅读 · 2018年1月6日
可解释的CNN
CreateAMind
17+阅读 · 2017年10月5日
【推荐】图像分类必读开创性论文汇总
机器学习研究会
14+阅读 · 2017年8月15日
相关基金
国家自然科学基金
1+阅读 · 2014年12月31日
国家自然科学基金
0+阅读 · 2013年12月31日
国家自然科学基金
0+阅读 · 2012年12月31日
国家自然科学基金
1+阅读 · 2012年12月31日
国家自然科学基金
0+阅读 · 2012年12月31日
国家自然科学基金
0+阅读 · 2012年12月31日
国家自然科学基金
0+阅读 · 2012年12月31日
国家自然科学基金
0+阅读 · 2008年12月31日
Top
微信扫码咨询专知VIP会员