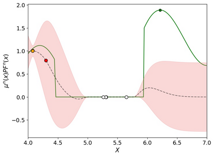
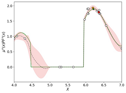
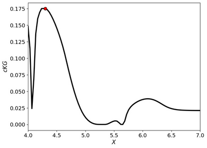
Many real-world optimisation problems such as hyperparameter tuning in machine learning or simulation-based optimisation can be formulated as expensive-to-evaluate black-box functions. A popular approach to tackle such problems is Bayesian optimisation (BO), which builds a response surface model based on the data collected so far, and uses the mean and uncertainty predicted by the model to decide what information to collect next. In this paper, we propose a novel variant of the well-known Knowledge Gradient acquisition function that allows it to handle constraints. We empirically compare the new algorithm with four other state-of-the-art constrained Bayesian optimisation algorithms and demonstrate its superior performance. We also prove theoretical convergence in the infinite budget limit.


翻译:许多现实世界的优化问题,如机器学习或模拟优化的超参数调试等,可以被设计成昂贵到评估黑盒功能。一种解决这类问题的流行方法就是巴伊西亚优化(BO),它根据迄今收集的数据建立了一个反应表面模型,并使用模型预测的平均值和不确定性来决定下一步要收集的信息。在本文中,我们提出了一个众所周知的知识进步获取功能的新变体,使其能够处理各种限制。我们用经验将新的算法与其他四种最先进的巴伊西亚受限制的优化算法进行比较,并展示其优异性。我们还证明了在无限预算限制方面的理论趋同。

0
下载
关闭预览

相关内容

注意力机制综述
专知会员服务
83+阅读 · 2021年1月26日
【干货书】机器学习速查手册,135页pdf
专知会员服务
127+阅读 · 2020年11月20日
【经典书】贝叶斯编程,378页pdf,Bayesian Programming
专知会员服务
250+阅读 · 2020年5月18日
Keras François Chollet 《Deep Learning with Python 》, 386页pdf
专知会员服务
161+阅读 · 2019年10月12日
Hierarchically Structured Meta-learning
CreateAMind
27+阅读 · 2019年5月22日
Transferring Knowledge across Learning Processes
CreateAMind
29+阅读 · 2019年5月18日
19篇ICML2019论文摘录选读!
专知
28+阅读 · 2019年4月28日
逆强化学习-学习人先验的动机
CreateAMind
16+阅读 · 2019年1月18日
强化学习的Unsupervised Meta-Learning
CreateAMind
18+阅读 · 2019年1月7日
Unsupervised Learning via Meta-Learning
CreateAMind
43+阅读 · 2019年1月3日
meta learning 17年:MAML SNAIL
CreateAMind
11+阅读 · 2019年1月2日
Disentangled的假设的探讨
CreateAMind
9+阅读 · 2018年12月10日
【SIGIR2018】五篇对抗训练文章
专知
12+阅读 · 2018年7月9日
【推荐】YOLO实时目标检测(6fps)
机器学习研究会
20+阅读 · 2017年11月5日
Arxiv
6+阅读 · 2021年6月24日
Bayesian Attention Belief Networks
Arxiv
9+阅读 · 2021年6月9日
Arxiv
13+阅读 · 2021年3月29日
Arxiv
5+阅读 · 2018年4月22日
VIP会员
相关资讯
Hierarchically Structured Meta-learning
CreateAMind
27+阅读 · 2019年5月22日
Transferring Knowledge across Learning Processes
CreateAMind
29+阅读 · 2019年5月18日
19篇ICML2019论文摘录选读!
专知
28+阅读 · 2019年4月28日
逆强化学习-学习人先验的动机
CreateAMind
16+阅读 · 2019年1月18日
强化学习的Unsupervised Meta-Learning
CreateAMind
18+阅读 · 2019年1月7日
Unsupervised Learning via Meta-Learning
CreateAMind
43+阅读 · 2019年1月3日
meta learning 17年:MAML SNAIL
CreateAMind
11+阅读 · 2019年1月2日
Disentangled的假设的探讨
CreateAMind
9+阅读 · 2018年12月10日
【SIGIR2018】五篇对抗训练文章
专知
12+阅读 · 2018年7月9日
【推荐】YOLO实时目标检测(6fps)
机器学习研究会
20+阅读 · 2017年11月5日
Top
微信扫码咨询专知VIP会员