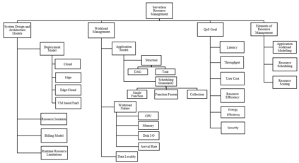
Serverless computing has emerged as an attractive deployment option for cloud applications in recent times. The unique features of this computing model include, rapid auto-scaling, strong isolation, fine-grained billing options and access to a massive service ecosystem which autonomously handles resource management decisions. This model is increasingly being explored for deployments in geographically distributed edge and fog computing networks as well, due to these characteristics. Effective management of computing resources has always gained a lot of attention among researchers. The need to automate the entire process of resource provisioning, allocation, scheduling, monitoring and scaling, has resulted in the need for specialized focus on resource management under the serverless model. In this article, we identify the major aspects covering the broader concept of resource management in serverless environments and propose a taxonomy of elements which influence these aspects, encompassing characteristics of system design, workload attributes and stakeholder expectations. We take a holistic view on serverless environments deployed across edge, fog and cloud computing networks. We also analyse existing works discussing aspects of serverless resource management using this taxonomy. This article further identifies gaps in literature and highlights future research directions for improving capabilities of this computing model.


翻译:无服务器计算器最近已成为云层应用的一个有吸引力的部署选项。这种计算模型的独特特点包括:快速自动扩缩、强烈隔离、细微的计费选项和进入一个能够自主处理资源管理决定的大型服务生态系统。由于这些特点,正在越来越多地探索这一模型,以便在地理分布的边缘和雾计算网络中部署。对计算机资源的有效管理在研究人员中始终引起极大关注。需要将整个资源提供、分配、时间安排、监测和规模扩大过程自动化,这导致需要在无服务器模式下特别关注资源管理。在本篇文章中,我们确定了涵盖无服务器环境中资源管理这一更广泛概念的主要方面,并提出了影响这些方面的要素分类,包括系统设计、工作量属性和利益攸关方期望等特点。我们对在边缘、雾和云计算网络上部署的无服务器环境的整体看法。我们还分析了现有工作,讨论利用这一分类对服务器无服务器资源管理的各个方面进行讨论。这一文章进一步确定了文献方面的差距,并强调了提高这一计算模型能力的未来研究方向。

0
下载
关闭预览

相关内容

分类学是分类的实践和科学。Wikipedia类别说明了一种分类法,可以通过自动方式提取Wikipedia类别的完整分类法。截至2009年,已经证明,可以使用人工构建的分类法(例如像WordNet这样的计算词典的分类法)来改进和重组Wikipedia类别分类法。 从广义上讲,分类法还适用于除父子层次结构以外的关系方案,例如网络结构。然后分类法可能包括有多父母的单身孩子,例如,“汽车”可能与父母双方一起出现“车辆”和“钢结构”;但是对某些人而言,这仅意味着“汽车”是几种不同分类法的一部分。分类法也可能只是将事物组织成组,或者是按字母顺序排列的列表;但是在这里,术语词汇更合适。在知识管理中的当前用法中,分类法被认为比本体论窄,因为本体论应用了各种各样的关系类型。 在数学上,分层分类法是给定对象集的分类树结构。该结构的顶部是适用于所有对象的单个分类,即根节点。此根下的节点是更具体的分类,适用于总分类对象集的子集。推理的进展从一般到更具体。

知识荟萃

精品入门和进阶教程、论文和代码整理等

更多

查看相关VIP内容、论文、资讯等
数据科学导论,54页ppt,Introduction to Data Science
专知会员服务
42+阅读 · 2020年7月27日
Linux导论,Introduction to Linux,96页ppt
专知会员服务
82+阅读 · 2020年7月26日
Python分布式计算,171页pdf,Distributed Computing with Python
专知会员服务
108+阅读 · 2020年5月3日
【干货书】真实机器学习,264页pdf,Real-World Machine Learning
【边缘智能综述论文】A Survey on Edge Intelligence
专知会员服务
123+阅读 · 2020年3月30日
Keras François Chollet 《Deep Learning with Python 》, 386页pdf
专知会员服务
161+阅读 · 2019年10月12日
[综述]深度学习下的场景文本检测与识别
专知会员服务
78+阅读 · 2019年10月10日
CCF推荐 | 国际会议信息10条
Call4Papers
8+阅读 · 2019年5月27日
CCF推荐 | 国际会议信息8条
Call4Papers
9+阅读 · 2019年5月23日
Hierarchically Structured Meta-learning
CreateAMind
27+阅读 · 2019年5月22日
计算机 | CCF推荐期刊专刊信息5条
Call4Papers
3+阅读 · 2019年4月10日
IEEE | DSC 2019诚邀稿件 (EI检索)
Call4Papers
10+阅读 · 2019年2月25日
强化学习的Unsupervised Meta-Learning
CreateAMind
18+阅读 · 2019年1月7日
Unsupervised Learning via Meta-Learning
CreateAMind
43+阅读 · 2019年1月3日
大数据 | 顶级SCI期刊专刊/国际会议信息7条
Call4Papers
10+阅读 · 2018年12月29日
A Technical Overview of AI & ML in 2018 & Trends for 2019
待字闺中
18+阅读 · 2018年12月24日
计算机类 | 期刊专刊截稿信息9条
Call4Papers
4+阅读 · 2018年1月26日
Arxiv
49+阅读 · 2020年12月16日
A Survey on Edge Intelligence
Arxiv
52+阅读 · 2020年3月26日
Arxiv
36+阅读 · 2019年11月7日
VIP会员
相关VIP内容
数据科学导论,54页ppt,Introduction to Data Science
专知会员服务
42+阅读 · 2020年7月27日
Linux导论,Introduction to Linux,96页ppt
专知会员服务
82+阅读 · 2020年7月26日
Python分布式计算,171页pdf,Distributed Computing with Python
专知会员服务
108+阅读 · 2020年5月3日
【干货书】真实机器学习,264页pdf,Real-World Machine Learning
【边缘智能综述论文】A Survey on Edge Intelligence
专知会员服务
123+阅读 · 2020年3月30日
Keras François Chollet 《Deep Learning with Python 》, 386页pdf
专知会员服务
161+阅读 · 2019年10月12日
[综述]深度学习下的场景文本检测与识别
专知会员服务
78+阅读 · 2019年10月10日
相关资讯
CCF推荐 | 国际会议信息10条
Call4Papers
8+阅读 · 2019年5月27日
CCF推荐 | 国际会议信息8条
Call4Papers
9+阅读 · 2019年5月23日
Hierarchically Structured Meta-learning
CreateAMind
27+阅读 · 2019年5月22日
计算机 | CCF推荐期刊专刊信息5条
Call4Papers
3+阅读 · 2019年4月10日
IEEE | DSC 2019诚邀稿件 (EI检索)
Call4Papers
10+阅读 · 2019年2月25日
强化学习的Unsupervised Meta-Learning
CreateAMind
18+阅读 · 2019年1月7日
Unsupervised Learning via Meta-Learning
CreateAMind
43+阅读 · 2019年1月3日
大数据 | 顶级SCI期刊专刊/国际会议信息7条
Call4Papers
10+阅读 · 2018年12月29日
A Technical Overview of AI & ML in 2018 & Trends for 2019
待字闺中
18+阅读 · 2018年12月24日
计算机类 | 期刊专刊截稿信息9条
Call4Papers
4+阅读 · 2018年1月26日
Top
微信扫码咨询专知VIP会员