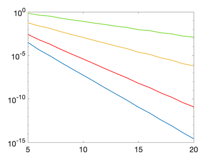
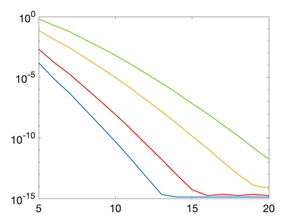
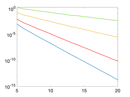
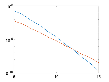
Complex systems that consist of different kinds of entities that interact in different ways can be modeled by multilayer networks. This paper uses the tensor formalism with the Einstein tensor product to model this type of networks. Several centrality measures, that are well known for single-layer networks, are extended to multilayer networks using tensors and their properties are investigated. In particular, subgraph centrality based on the exponential and resolvent of a tensor are considered. Krylov subspace methods are introduced for computing approximations of different measures for large multilayer networks.


翻译:暂无翻译

0
下载
关闭预览

相关内容

【ACL2020】多模态信息抽取,365页ppt
专知会员服务
150+阅读 · 2020年7月6日
Keras François Chollet 《Deep Learning with Python 》, 386页pdf
专知会员服务
161+阅读 · 2019年10月12日
强化学习最新教程,17页pdf
专知会员服务
182+阅读 · 2019年10月11日
【SIGGRAPH2019】TensorFlow 2.0深度学习计算机图形学应用
专知会员服务
41+阅读 · 2019年10月9日
RL解决'BipedalWalkerHardcore-v2' (SOTA)
CreateAMind
31+阅读 · 2019年7月17日
灾难性遗忘问题新视角:迁移-干扰平衡
CreateAMind
17+阅读 · 2019年7月6日
A Technical Overview of AI & ML in 2018 & Trends for 2019
待字闺中
18+阅读 · 2018年12月24日
disentangled-representation-papers
CreateAMind
26+阅读 · 2018年9月12日
CVE-2018-7600 - Drupal 7.x 远程代码执行exp
黑客工具箱
14+阅读 · 2018年4月17日
强化学习族谱
CreateAMind
26+阅读 · 2017年8月2日
详述DeepMind wavenet原理及其TensorFlow实现
深度学习每日摘要
12+阅读 · 2017年6月26日
国家自然科学基金
1+阅读 · 2015年12月31日
国家自然科学基金
4+阅读 · 2015年12月31日
国家自然科学基金
0+阅读 · 2015年12月31日
国家自然科学基金
3+阅读 · 2015年12月31日
国家自然科学基金
2+阅读 · 2015年12月31日
国家自然科学基金
4+阅读 · 2015年12月31日
国家自然科学基金
0+阅读 · 2015年12月31日
国家自然科学基金
2+阅读 · 2015年12月31日
国家自然科学基金
0+阅读 · 2014年12月31日
国家自然科学基金
12+阅读 · 2014年12月31日
Arxiv
0+阅读 · 2023年9月20日
VIP会员
相关资讯
RL解决'BipedalWalkerHardcore-v2' (SOTA)
CreateAMind
31+阅读 · 2019年7月17日
灾难性遗忘问题新视角:迁移-干扰平衡
CreateAMind
17+阅读 · 2019年7月6日
A Technical Overview of AI & ML in 2018 & Trends for 2019
待字闺中
18+阅读 · 2018年12月24日
disentangled-representation-papers
CreateAMind
26+阅读 · 2018年9月12日
CVE-2018-7600 - Drupal 7.x 远程代码执行exp
黑客工具箱
14+阅读 · 2018年4月17日
强化学习族谱
CreateAMind
26+阅读 · 2017年8月2日
详述DeepMind wavenet原理及其TensorFlow实现
深度学习每日摘要
12+阅读 · 2017年6月26日
相关基金
国家自然科学基金
1+阅读 · 2015年12月31日
国家自然科学基金
4+阅读 · 2015年12月31日
国家自然科学基金
0+阅读 · 2015年12月31日
国家自然科学基金
3+阅读 · 2015年12月31日
国家自然科学基金
2+阅读 · 2015年12月31日
国家自然科学基金
4+阅读 · 2015年12月31日
国家自然科学基金
0+阅读 · 2015年12月31日
国家自然科学基金
2+阅读 · 2015年12月31日
国家自然科学基金
0+阅读 · 2014年12月31日
国家自然科学基金
12+阅读 · 2014年12月31日
Top
微信扫码咨询专知VIP会员