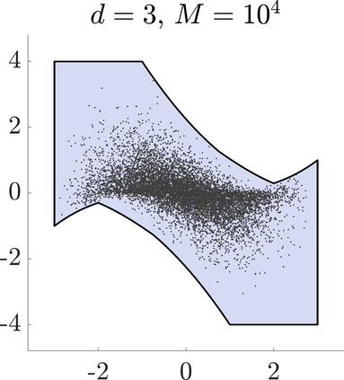
Identifying Blaschke-Santal\'o diagrams is an important topic that essentially consists in determining the image $Y=F(X)$ of a map $F:X\to{\mathbb{R}}^d$, where the dimension of the source space $X$ is much larger than the one of the target space. In some cases, that occur for instance in shape optimization problems, $X$ can even be a subset of an infinite-dimensional space. The usual Monte Carlo method, consisting in randomly choosing a number $N$ of points $x_1,\dots,x_N$ in $X$ and plotting them in the target space ${\mathbb{R}}^d$, produces in many cases areas in $Y$ of very high and very low concentration leading to a rather rough numerical identification of the image set. On the contrary, our goal is to choose the points $x_i$ in an appropriate way that produces a uniform distribution in the target space. In this way we may obtain a good representation of the image set $Y$ by a relatively small number $N$ of samples which is very useful when the dimension of the source space $X$ is large (or even infinite) and the evaluation of $F(x_i)$ is costly. Our method consists in a suitable use of {\it Centroidal Voronoi Tessellations} which provides efficient numerical results. Simulations for two and three dimensional examples are shown in the paper.


翻译:确定 Blaschke- Santal\'o 的 Blaschke- Santal 图表是一个重要议题,主要包括确定一个地图$F:X\to 至 mathbb{R ⁇ d$(美元) 的图像$Y=F(X)$(X)$(X)美元,其中源空间的维度大大大于目标空间的维度。在某些情况下,如在形状优化问题中出现,美元甚至可以成为一个无限空间的子数。通常的蒙特卡洛方法,包括随机选择一个以美元计数$x_1,\dots,xxx(美元)的美元=F=F=F(美元)的美元=F=F(美元)的图像以美元=F(美元)在目标空间源源的大小上选择美元x美元(美元为美元)点,而以美元(美元为成本x(美元)的大小、以美元展示的样本(美元)展示的美元样本以美元表示的图像的正确表示。

0
下载
关闭预览

相关内容

CASES:International Conference on Compilers, Architectures, and Synthesis for Embedded Systems。 Explanation:嵌入式系统编译器、体系结构和综合国际会议。 Publisher:ACM。 SIT: http://dblp.uni-trier.de/db/conf/cases/index.html
不可错过!《机器学习100讲》课程,UBC Mark Schmidt讲授
专知会员服务
76+阅读 · 2022年6月28日
专知会员服务
162+阅读 · 2020年1月16日
机器学习入门的经验与建议
专知会员服务
94+阅读 · 2019年10月10日
【哈佛大学商学院课程Fall 2019】机器学习可解释性
专知会员服务
105+阅读 · 2019年10月9日
【SIGGRAPH2019】TensorFlow 2.0深度学习计算机图形学应用
专知会员服务
41+阅读 · 2019年10月9日
VCIP 2022 Call for Demos
CCF多媒体专委会
1+阅读 · 2022年6月6日
VCIP 2022 Call for Special Session Proposals
CCF多媒体专委会
1+阅读 · 2022年4月1日
Hierarchically Structured Meta-learning
CreateAMind
27+阅读 · 2019年5月22日
Unsupervised Learning via Meta-Learning
CreateAMind
43+阅读 · 2019年1月3日
A Technical Overview of AI & ML in 2018 & Trends for 2019
待字闺中
18+阅读 · 2018年12月24日
disentangled-representation-papers
CreateAMind
26+阅读 · 2018年9月12日
【推荐】RNN/LSTM时序预测
机器学习研究会
25+阅读 · 2017年9月8日
国家自然科学基金
2+阅读 · 2015年12月31日
国家自然科学基金
1+阅读 · 2014年12月31日
国家自然科学基金
0+阅读 · 2013年12月31日
国家自然科学基金
0+阅读 · 2013年12月31日
国家自然科学基金
0+阅读 · 2013年12月31日
国家自然科学基金
1+阅读 · 2011年12月31日
国家自然科学基金
1+阅读 · 2008年12月31日
Arxiv
15+阅读 · 2020年12月17日
VIP会员
相关资讯
VCIP 2022 Call for Demos
CCF多媒体专委会
1+阅读 · 2022年6月6日
VCIP 2022 Call for Special Session Proposals
CCF多媒体专委会
1+阅读 · 2022年4月1日
Hierarchically Structured Meta-learning
CreateAMind
27+阅读 · 2019年5月22日
Unsupervised Learning via Meta-Learning
CreateAMind
43+阅读 · 2019年1月3日
A Technical Overview of AI & ML in 2018 & Trends for 2019
待字闺中
18+阅读 · 2018年12月24日
disentangled-representation-papers
CreateAMind
26+阅读 · 2018年9月12日
【推荐】RNN/LSTM时序预测
机器学习研究会
25+阅读 · 2017年9月8日
相关基金
国家自然科学基金
2+阅读 · 2015年12月31日
国家自然科学基金
1+阅读 · 2014年12月31日
国家自然科学基金
0+阅读 · 2013年12月31日
国家自然科学基金
0+阅读 · 2013年12月31日
国家自然科学基金
0+阅读 · 2013年12月31日
国家自然科学基金
1+阅读 · 2011年12月31日
国家自然科学基金
1+阅读 · 2008年12月31日
Top
微信扫码咨询专知VIP会员