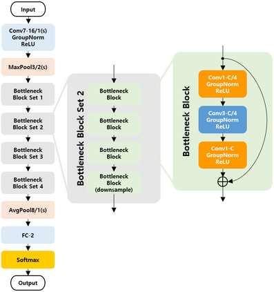
Coughing is a typical symptom of COVID-19. To detect and localize coughing sounds remotely, a convolutional neural network (CNN) based deep learning model was developed in this work and integrated with a sound camera for the visualization of the cough sounds. The cough detection model is a binary classifier of which the input is a two second acoustic feature and the output is one of two inferences (Cough or Others). Data augmentation was performed on the collected audio files to alleviate class imbalance and reflect various background noises in practical environments. For effective featuring of the cough sound, conventional features such as spectrograms, mel-scaled spectrograms, and mel-frequency cepstral coefficients (MFCC) were reinforced by utilizing their velocity (V) and acceleration (A) maps in this work. VGGNet, GoogLeNet, and ResNet were simplified to binary classifiers, and were named V-net, G-net, and R-net, respectively. To find the best combination of features and networks, training was performed for a total of 39 cases and the performance was confirmed using the test F1 score. Finally, a test F1 score of 91.9% (test accuracy of 97.2%) was achieved from G-net with the MFCC-V-A feature (named Spectroflow), an acoustic feature effective for use in cough detection. The trained cough detection model was integrated with a sound camera (i.e., one that visualizes sound sources using a beamforming microphone array). In a pilot test, the cough detection camera detected coughing sounds with an F1 score of 90.0% (accuracy of 96.0%), and the cough location in the camera image was tracked in real time.


翻译:咳嗽是COVID-19的典型症状。为了远程检测和本地化咳嗽声音,在这项工作中开发了一个基于进化神经网络的深层学习模型,并结合了一台声响摄像头,以可视咳嗽声音。咳嗽检测模型是一个二进制分类器,输入为第二个声学特征,输出为两个推论(咳嗽或其他)之一。在收集的音频文件上进行了数据增强,以缓解阶级失衡,并反映实际环境中的各种背景噪音。为了有效地体现咳嗽声音,在摄像学、Mel级光谱仪等传统特征和Mel-频率感应系数(MFCC)中,通过使用速度(V)和加速(A)图解声学分解(GGNet、GogLeNet)和ResNet被简化为二进制分解器,并被命名为V-net模型、G-net和R-net,在实际环境中,为总共39个病例进行了培训,在经过测试的F1级检测结果中,用91分的直径的直径的直径直径测试结果,在S-C的直径直径测试中,在S-C的直径测试中用直径中,在一次直径中实现了一个直径的直径测中,一个直径的直径的直径中,一个直径的直径的直径的直径的直径,在一次测中,用直径直径测了一种直径,在一次测中,在一次测测的直径的直径中,在一次直径测测算结果分中,用了一个直径。

0
下载
关闭预览

相关内容

最新《Transformers模型》教程,64页ppt
专知会员服务
324+阅读 · 2020年11月26日
深度强化学习策略梯度教程,53页ppt
专知会员服务
184+阅读 · 2020年2月1日
Stabilizing Transformers for Reinforcement Learning
专知会员服务
60+阅读 · 2019年10月17日
《DeepGCNs: Making GCNs Go as Deep as CNNs》
专知会员服务
31+阅读 · 2019年10月17日
[综述]深度学习下的场景文本检测与识别
专知会员服务
78+阅读 · 2019年10月10日
IEEE TII Call For Papers
CCF多媒体专委会
3+阅读 · 2022年3月24日
【ICIG2021】Check out the hot new trailer of ICIG2021 Symposium4
中国图象图形学学会CSIG
0+阅读 · 2021年11月10日
Hierarchically Structured Meta-learning
CreateAMind
27+阅读 · 2019年5月22日
Transferring Knowledge across Learning Processes
CreateAMind
29+阅读 · 2019年5月18日
Unsupervised Learning via Meta-Learning
CreateAMind
43+阅读 · 2019年1月3日
A Technical Overview of AI & ML in 2018 & Trends for 2019
待字闺中
18+阅读 · 2018年12月24日
ResNet, AlexNet, VGG, Inception:各种卷积网络架构的理解
全球人工智能
20+阅读 · 2017年12月17日
【推荐】深度学习目标检测全面综述
机器学习研究会
21+阅读 · 2017年9月13日
【推荐】全卷积语义分割综述
机器学习研究会
19+阅读 · 2017年8月31日
国家自然科学基金
0+阅读 · 2015年12月31日
国家自然科学基金
0+阅读 · 2015年12月31日
国家自然科学基金
0+阅读 · 2014年12月31日
国家自然科学基金
0+阅读 · 2012年12月31日
国家自然科学基金
0+阅读 · 2012年12月31日
Arxiv
11+阅读 · 2019年4月15日
Arxiv
13+阅读 · 2019年4月9日
A Multi-Objective Deep Reinforcement Learning Framework
VIP会员
相关资讯
IEEE TII Call For Papers
CCF多媒体专委会
3+阅读 · 2022年3月24日
【ICIG2021】Check out the hot new trailer of ICIG2021 Symposium4
中国图象图形学学会CSIG
0+阅读 · 2021年11月10日
Hierarchically Structured Meta-learning
CreateAMind
27+阅读 · 2019年5月22日
Transferring Knowledge across Learning Processes
CreateAMind
29+阅读 · 2019年5月18日
Unsupervised Learning via Meta-Learning
CreateAMind
43+阅读 · 2019年1月3日
A Technical Overview of AI & ML in 2018 & Trends for 2019
待字闺中
18+阅读 · 2018年12月24日
ResNet, AlexNet, VGG, Inception:各种卷积网络架构的理解
全球人工智能
20+阅读 · 2017年12月17日
【推荐】深度学习目标检测全面综述
机器学习研究会
21+阅读 · 2017年9月13日
【推荐】全卷积语义分割综述
机器学习研究会
19+阅读 · 2017年8月31日
相关基金
Top
微信扫码咨询专知VIP会员