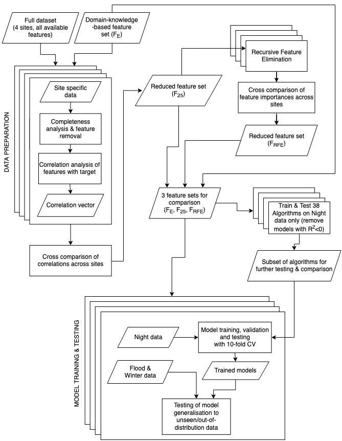
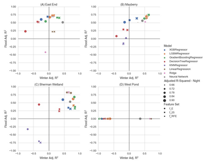
A deeper understanding of the drivers of evapotranspiration and the modelling of its constituent parts (evaporation and transpiration) could be of significant importance to the monitoring and management of water resources globally over the coming decades. In this work, we developed a framework to identify the best performing machine learning algorithm from a candidate set, select optimal predictive features as well as ranking features in terms of their im- portance to predictive accuracy. Our experiments used 3 separate feature sets across 4 wetland sites as input into 8 candidate machine learning algorithms, providing 96 sets of experimental configurations. Given this high number of parameters, our results show strong evidence that there is no singularly optimal machine learning algorithm or feature set across all of the wetland sites studied despite their similarities. A key finding discovered when examining feature importance is that methane flux, a feature whose relationship with evapotranspiration is not generally examined, may contribute to further biophysical process understanding.


翻译:更深入地了解蒸发的驱动因素及其组成部分(蒸发和蒸发)的建模,对于未来数十年全球水资源的监测和管理具有重大意义。在这项工作中,我们开发了一个框架,从候选一组中找出最佳的机器学习算法,选择最佳的预测特征,以及其远征的分级特征,以便预测准确性。我们的实验将4个湿地地点的3个不同的特征集作为输入8个候选机器学习算法的投入,提供了96套实验配置。鉴于参数数量之多,我们的结果有力地证明,尽管所研究的所有湿地地点有相似之处,但没有在所有这些地点设置任何独特的最佳机器学习算法或特征。在研究特征重要性时发现的一个重要发现是,甲烷通量(其与蒸发热量的关系一般没有研究)可能有助于进一步理解生物物理过程。

0
下载
关闭预览

相关内容

机器学习(Machine Learning)是一个研究计算学习方法的国际论坛。该杂志发表文章,报告广泛的学习方法应用于各种学习问题的实质性结果。该杂志的特色论文描述研究的问题和方法,应用研究和研究方法的问题。有关学习问题或方法的论文通过实证研究、理论分析或与心理现象的比较提供了坚实的支持。应用论文展示了如何应用学习方法来解决重要的应用问题。研究方法论文改进了机器学习的研究方法。所有的论文都以其他研究人员可以验证或复制的方式描述了支持证据。论文还详细说明了学习的组成部分,并讨论了关于知识表示和性能任务的假设。 官网地址:http://dblp.uni-trier.de/db/journals/ml/
Linux导论,Introduction to Linux,96页ppt
专知会员服务
82+阅读 · 2020年7月26日
【干货书】真实机器学习,264页pdf,Real-World Machine Learning
Keras François Chollet 《Deep Learning with Python 》, 386页pdf
专知会员服务
161+阅读 · 2019年10月12日
强化学习最新教程,17页pdf
专知会员服务
182+阅读 · 2019年10月11日
机器学习入门的经验与建议
专知会员服务
94+阅读 · 2019年10月10日
【哈佛大学商学院课程Fall 2019】机器学习可解释性
专知会员服务
105+阅读 · 2019年10月9日
VCIP 2022 Call for Special Session Proposals
CCF多媒体专委会
1+阅读 · 2022年4月1日
IEEE ICKG 2022: Call for Papers
机器学习与推荐算法
3+阅读 · 2022年3月30日
ACM MM 2022 Call for Papers
CCF多媒体专委会
5+阅读 · 2022年3月29日
IEEE TII Call For Papers
CCF多媒体专委会
3+阅读 · 2022年3月24日
ACM TOMM Call for Papers
CCF多媒体专委会
2+阅读 · 2022年3月23日
AIART 2022 Call for Papers
CCF多媒体专委会
1+阅读 · 2022年2月13日
会议交流 | IJCKG: International Joint Conference on Knowledge Graphs
Hierarchically Structured Meta-learning
CreateAMind
27+阅读 · 2019年5月22日
Unsupervised Learning via Meta-Learning
CreateAMind
43+阅读 · 2019年1月3日
A Technical Overview of AI & ML in 2018 & Trends for 2019
待字闺中
18+阅读 · 2018年12月24日
国家自然科学基金
0+阅读 · 2015年12月31日
国家自然科学基金
0+阅读 · 2014年12月31日
国家自然科学基金
2+阅读 · 2014年12月31日
国家自然科学基金
3+阅读 · 2013年12月31日
国家自然科学基金
1+阅读 · 2013年12月31日
国家自然科学基金
0+阅读 · 2012年12月31日
国家自然科学基金
1+阅读 · 2012年12月31日
国家自然科学基金
0+阅读 · 2012年12月31日
国家自然科学基金
0+阅读 · 2011年12月31日
国家自然科学基金
1+阅读 · 2009年12月31日
Arxiv
23+阅读 · 2021年12月19日
Arxiv
17+阅读 · 2019年3月28日
VIP会员
相关VIP内容
Linux导论,Introduction to Linux,96页ppt
专知会员服务
82+阅读 · 2020年7月26日
【干货书】真实机器学习,264页pdf,Real-World Machine Learning
Keras François Chollet 《Deep Learning with Python 》, 386页pdf
专知会员服务
161+阅读 · 2019年10月12日
强化学习最新教程,17页pdf
专知会员服务
182+阅读 · 2019年10月11日
机器学习入门的经验与建议
专知会员服务
94+阅读 · 2019年10月10日
【哈佛大学商学院课程Fall 2019】机器学习可解释性
专知会员服务
105+阅读 · 2019年10月9日
相关资讯
VCIP 2022 Call for Special Session Proposals
CCF多媒体专委会
1+阅读 · 2022年4月1日
IEEE ICKG 2022: Call for Papers
机器学习与推荐算法
3+阅读 · 2022年3月30日
ACM MM 2022 Call for Papers
CCF多媒体专委会
5+阅读 · 2022年3月29日
IEEE TII Call For Papers
CCF多媒体专委会
3+阅读 · 2022年3月24日
ACM TOMM Call for Papers
CCF多媒体专委会
2+阅读 · 2022年3月23日
AIART 2022 Call for Papers
CCF多媒体专委会
1+阅读 · 2022年2月13日
会议交流 | IJCKG: International Joint Conference on Knowledge Graphs
Hierarchically Structured Meta-learning
CreateAMind
27+阅读 · 2019年5月22日
Unsupervised Learning via Meta-Learning
CreateAMind
43+阅读 · 2019年1月3日
A Technical Overview of AI & ML in 2018 & Trends for 2019
待字闺中
18+阅读 · 2018年12月24日
相关基金
国家自然科学基金
0+阅读 · 2015年12月31日
国家自然科学基金
0+阅读 · 2014年12月31日
国家自然科学基金
2+阅读 · 2014年12月31日
国家自然科学基金
3+阅读 · 2013年12月31日
国家自然科学基金
1+阅读 · 2013年12月31日
国家自然科学基金
0+阅读 · 2012年12月31日
国家自然科学基金
1+阅读 · 2012年12月31日
国家自然科学基金
0+阅读 · 2012年12月31日
国家自然科学基金
0+阅读 · 2011年12月31日
国家自然科学基金
1+阅读 · 2009年12月31日
Top
微信扫码咨询专知VIP会员