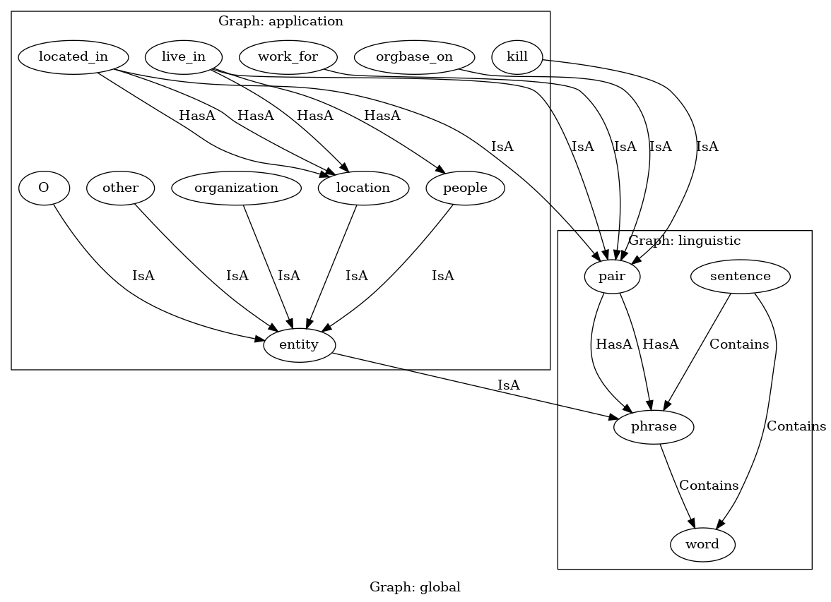
We demonstrate a library for the integration of domain knowledge in deep learning architectures. Using this library, the structure of the data is expressed symbolically via graph declarations and the logical constraints over outputs or latent variables can be seamlessly added to the deep models. The domain knowledge can be defined explicitly, which improves the models' explainability in addition to the performance and generalizability in the low-data regime. Several approaches for such an integration of symbolic and sub-symbolic models have been introduced; however, there is no library to facilitate the programming for such an integration in a generic way while various underlying algorithms can be used. Our library aims to simplify programming for such an integration in both training and inference phases while separating the knowledge representation from learning algorithms. We showcase various NLP benchmark tasks and beyond. The framework is publicly available at Github(https://github.com/HLR/DomiKnowS).


翻译:我们展示了一个将域知识纳入深层学习结构的图书馆。利用这个图书馆,数据结构通过图表声明象征性地表达,对产出或潜在变量的逻辑限制可以无缝地添加到深层模型中。可以明确界定域知识,除了低数据制度中的性能和可概括性外,还可以改进模型的解释性。采用了几种办法将象征性和亚心理模式结合起来;然而,在使用各种基本算法的同时,没有图书馆便利以通用方式为这种整合编制程序。我们的图书馆旨在简化在培训和推断阶段进行这种整合的方案编制,同时将知识代表与学习算法分开。我们展示了各种NLP基准任务及其他任务。该框架在Github(https://github.com/HLR/DomiKenes)公开提供。

0
下载
关闭预览

相关内容

Integration:Integration, the VLSI Journal。 Explanation:集成,VLSI杂志。 Publisher:Elsevier。 SIT:http://dblp.uni-trier.de/db/journals/integration/
可解释强化学习,Explainable Reinforcement Learning: A Survey
专知会员服务
132+阅读 · 2020年5月14日
MATLAB玩转深度学习?新书「MATLAB Deep Learning」162页pdf
专知会员服务
103+阅读 · 2020年1月13日
Stabilizing Transformers for Reinforcement Learning
专知会员服务
60+阅读 · 2019年10月17日
Keras François Chollet 《Deep Learning with Python 》, 386页pdf
专知会员服务
161+阅读 · 2019年10月12日
【新书】Python编程基础,669页pdf
专知会员服务
197+阅读 · 2019年10月10日
Transferring Knowledge across Learning Processes
CreateAMind
29+阅读 · 2019年5月18日
IEEE | DSC 2019诚邀稿件 (EI检索)
Call4Papers
10+阅读 · 2019年2月25日
Unsupervised Learning via Meta-Learning
CreateAMind
43+阅读 · 2019年1月3日
meta learning 17年:MAML SNAIL
CreateAMind
11+阅读 · 2019年1月2日
A Technical Overview of AI & ML in 2018 & Trends for 2019
待字闺中
18+阅读 · 2018年12月24日
Hierarchical Imitation - Reinforcement Learning
CreateAMind
19+阅读 · 2018年5月25日
Reinforcement Learning: An Introduction 2018第二版 500页
CreateAMind
14+阅读 · 2018年4月27日
Hierarchical Disentangled Representations
CreateAMind
4+阅读 · 2018年4月15日
【推荐】自然语言处理(NLP)指南
机器学习研究会
35+阅读 · 2017年11月17日
【推荐】MXNet深度情感分析实战
机器学习研究会
16+阅读 · 2017年10月4日
Arxiv
17+阅读 · 2021年2月15日
Arxiv
15+阅读 · 2019年11月26日
Arxiv
3+阅读 · 2019年3月26日
Arxiv
3+阅读 · 2018年8月27日
VIP会员
相关资讯
Transferring Knowledge across Learning Processes
CreateAMind
29+阅读 · 2019年5月18日
IEEE | DSC 2019诚邀稿件 (EI检索)
Call4Papers
10+阅读 · 2019年2月25日
Unsupervised Learning via Meta-Learning
CreateAMind
43+阅读 · 2019年1月3日
meta learning 17年:MAML SNAIL
CreateAMind
11+阅读 · 2019年1月2日
A Technical Overview of AI & ML in 2018 & Trends for 2019
待字闺中
18+阅读 · 2018年12月24日
Hierarchical Imitation - Reinforcement Learning
CreateAMind
19+阅读 · 2018年5月25日
Reinforcement Learning: An Introduction 2018第二版 500页
CreateAMind
14+阅读 · 2018年4月27日
Hierarchical Disentangled Representations
CreateAMind
4+阅读 · 2018年4月15日
【推荐】自然语言处理(NLP)指南
机器学习研究会
35+阅读 · 2017年11月17日
【推荐】MXNet深度情感分析实战
机器学习研究会
16+阅读 · 2017年10月4日
Top
微信扫码咨询专知VIP会员