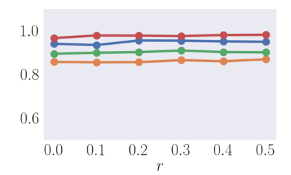
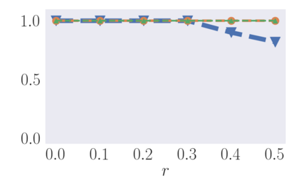
Self-supervised learning is an emerging machine learning (ML) paradigm. Compared to supervised learning which leverages high-quality labeled datasets to achieve good performance, self-supervised learning relies on unlabeled datasets to pre-train powerful encoders which can then be treated as feature extractors for various downstream tasks. The huge amount of data and computational resources consumption makes the encoders themselves become valuable intellectual property of the model owner. Recent research has shown that the ML model's copyright is threatened by model stealing attacks, which aim to train a surrogate model to mimic the behavior of a given model. We empirically show that pre-trained encoders are highly vulnerable to model stealing attacks. However, most of the current efforts of copyright protection algorithms such as watermarking concentrate on classifiers. Meanwhile, the intrinsic challenges of pre-trained encoder's copyright protection remain largely unstudied. We fill the gap by proposing SSLGuard, the first watermarking algorithm for pre-trained encoders. Given a clean pre-trained encoder, SSLGuard injects a watermark into it and outputs a watermarked version. The shadow training technique is also applied to preserve the watermark under potential model stealing attacks. Our extensive evaluation shows that SSLGuard is effective in watermark injection and verification, and is robust against model stealing and other watermark removal attacks such as input noising, output perturbing, overwriting, model pruning, and fine-tuning.


翻译:自我监督的学习是一种新兴的机器学习(ML)范式。 与利用高品质标签数据集实现良好业绩的监督学习相比, 自监督的学习依赖于未贴标签的数据集,对强大的编码器进行预培训,然后可以将其作为各种下游任务的特性提取器。 大量的数据和计算资源消耗使得编码器本身成为模型拥有者的宝贵知识产权。 最近的研究显示,ML模型的版权受到模型盗窃袭击的威胁,该模型旨在训练一个替代模型以模拟特定模型的行为。 我们的经验显示,预先训练的编码器极易受到模型盗窃攻击的伤害。 然而,目前版权保护算法的多数努力,例如将水标记集中用于分类。 与此同时,预先训练的编码器的版权保护的内在挑战仍然在很大程度上没有受到研究。 我们通过提出模型SLSLGuard,这是为预先训练的编码首次精确的编码算法,目的是训练一个模拟精练前精细的模型, SSLGuard的编码器极易易受攻击。 将一个有效的水标记, 将一个有效的模型标记用于在水上标记中, 将一个有效的模型中进行。

0
下载
关闭预览

相关内容

不可错过!《机器学习100讲》课程,UBC Mark Schmidt讲授
专知会员服务
76+阅读 · 2022年6月28日
专知会员服务
90+阅读 · 2021年6月29日
最新《自监督表示学习》报告,70页ppt
专知会员服务
86+阅读 · 2020年12月22日
100+篇《自监督学习(Self-Supervised Learning)》论文最新合集
专知会员服务
167+阅读 · 2020年3月18日
强化学习最新教程,17页pdf
专知会员服务
182+阅读 · 2019年10月11日
[综述]深度学习下的场景文本检测与识别
专知会员服务
78+阅读 · 2019年10月10日
【SIGGRAPH2019】TensorFlow 2.0深度学习计算机图形学应用
专知会员服务
41+阅读 · 2019年10月9日
AIART 2022 Call for Papers
CCF多媒体专委会
1+阅读 · 2022年2月13日
【ICIG2021】Check out the hot new trailer of ICIG2021 Symposium5
中国图象图形学学会CSIG
1+阅读 · 2021年11月11日
【ICIG2021】Check out the hot new trailer of ICIG2021 Symposium1
中国图象图形学学会CSIG
0+阅读 · 2021年11月3日
【ICIG2021】Latest News & Announcements of the Plenary Talk2
中国图象图形学学会CSIG
0+阅读 · 2021年11月2日
【ICIG2021】Latest News & Announcements of the Plenary Talk1
中国图象图形学学会CSIG
0+阅读 · 2021年11月1日
Hierarchically Structured Meta-learning
CreateAMind
27+阅读 · 2019年5月22日
Transferring Knowledge across Learning Processes
CreateAMind
29+阅读 · 2019年5月18日
Unsupervised Learning via Meta-Learning
CreateAMind
43+阅读 · 2019年1月3日
A Technical Overview of AI & ML in 2018 & Trends for 2019
待字闺中
18+阅读 · 2018年12月24日
【跟踪Tracking】15篇论文+代码 | 中秋快乐~
专知
18+阅读 · 2018年9月24日
国家自然科学基金
0+阅读 · 2015年12月31日
国家自然科学基金
0+阅读 · 2014年12月31日
国家自然科学基金
0+阅读 · 2014年12月31日
国家自然科学基金
1+阅读 · 2013年12月31日
国家自然科学基金
0+阅读 · 2013年12月31日
国家自然科学基金
1+阅读 · 2012年12月31日
国家自然科学基金
0+阅读 · 2012年12月31日
国家自然科学基金
0+阅读 · 2011年12月31日
国家自然科学基金
1+阅读 · 2008年12月31日
国家自然科学基金
0+阅读 · 2008年12月31日
Arxiv
0+阅读 · 2022年8月30日
Arxiv
15+阅读 · 2021年8月5日
VIP会员
相关VIP内容
不可错过!《机器学习100讲》课程,UBC Mark Schmidt讲授
专知会员服务
76+阅读 · 2022年6月28日
专知会员服务
90+阅读 · 2021年6月29日
最新《自监督表示学习》报告,70页ppt
专知会员服务
86+阅读 · 2020年12月22日
100+篇《自监督学习(Self-Supervised Learning)》论文最新合集
专知会员服务
167+阅读 · 2020年3月18日
强化学习最新教程,17页pdf
专知会员服务
182+阅读 · 2019年10月11日
[综述]深度学习下的场景文本检测与识别
专知会员服务
78+阅读 · 2019年10月10日
【SIGGRAPH2019】TensorFlow 2.0深度学习计算机图形学应用
专知会员服务
41+阅读 · 2019年10月9日
相关资讯
AIART 2022 Call for Papers
CCF多媒体专委会
1+阅读 · 2022年2月13日
【ICIG2021】Check out the hot new trailer of ICIG2021 Symposium5
中国图象图形学学会CSIG
1+阅读 · 2021年11月11日
【ICIG2021】Check out the hot new trailer of ICIG2021 Symposium1
中国图象图形学学会CSIG
0+阅读 · 2021年11月3日
【ICIG2021】Latest News & Announcements of the Plenary Talk2
中国图象图形学学会CSIG
0+阅读 · 2021年11月2日
【ICIG2021】Latest News & Announcements of the Plenary Talk1
中国图象图形学学会CSIG
0+阅读 · 2021年11月1日
Hierarchically Structured Meta-learning
CreateAMind
27+阅读 · 2019年5月22日
Transferring Knowledge across Learning Processes
CreateAMind
29+阅读 · 2019年5月18日
Unsupervised Learning via Meta-Learning
CreateAMind
43+阅读 · 2019年1月3日
A Technical Overview of AI & ML in 2018 & Trends for 2019
待字闺中
18+阅读 · 2018年12月24日
【跟踪Tracking】15篇论文+代码 | 中秋快乐~
专知
18+阅读 · 2018年9月24日
相关基金
国家自然科学基金
0+阅读 · 2015年12月31日
国家自然科学基金
0+阅读 · 2014年12月31日
国家自然科学基金
0+阅读 · 2014年12月31日
国家自然科学基金
1+阅读 · 2013年12月31日
国家自然科学基金
0+阅读 · 2013年12月31日
国家自然科学基金
1+阅读 · 2012年12月31日
国家自然科学基金
0+阅读 · 2012年12月31日
国家自然科学基金
0+阅读 · 2011年12月31日
国家自然科学基金
1+阅读 · 2008年12月31日
国家自然科学基金
0+阅读 · 2008年12月31日
Top
微信扫码咨询专知VIP会员