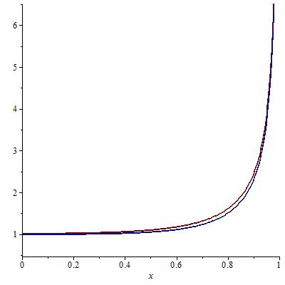
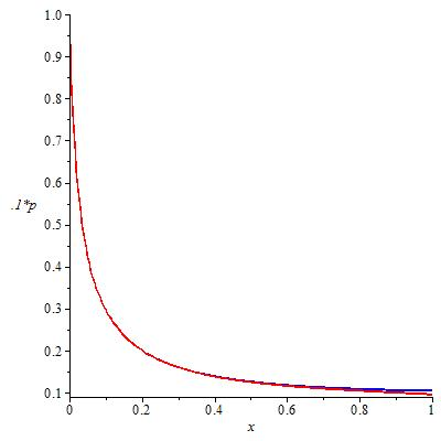
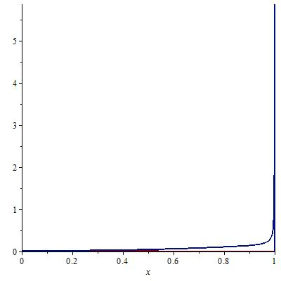
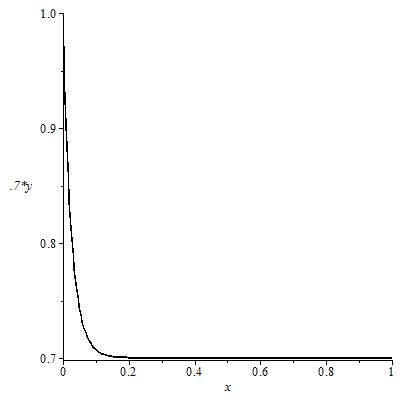
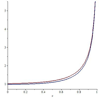
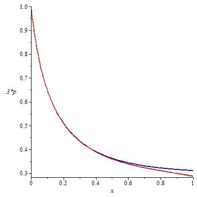
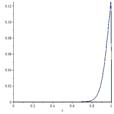
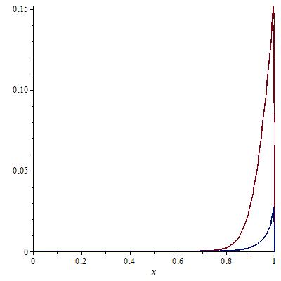
We consider a boundary value problem (BVP) modelling one-dimensional heat-conduction with radiation, which is derived from the Stefan-Boltzmann law. The problem strongly depends on the parameters, making difficult to estimate the solution. We use an analytical approach to determine upper and lower bounds to the exact solution of the BVP, which allows estimating the latter. Finally, we support our theoretical arguments with numerical data, by implementing them into the MAPLE computer program.


翻译:暂无翻译

0
下载
关闭预览

相关内容

FlowQA: Grasping Flow in History for Conversational Machine Comprehension
专知会员服务
34+阅读 · 2019年10月18日
Stabilizing Transformers for Reinforcement Learning
专知会员服务
60+阅读 · 2019年10月17日
《DeepGCNs: Making GCNs Go as Deep as CNNs》
专知会员服务
31+阅读 · 2019年10月17日
Keras François Chollet 《Deep Learning with Python 》, 386页pdf
专知会员服务
161+阅读 · 2019年10月12日
【SIGGRAPH2019】TensorFlow 2.0深度学习计算机图形学应用
专知会员服务
41+阅读 · 2019年10月9日
Transferring Knowledge across Learning Processes
CreateAMind
29+阅读 · 2019年5月18日
Unsupervised Learning via Meta-Learning
CreateAMind
43+阅读 · 2019年1月3日
meta learning 17年:MAML SNAIL
CreateAMind
11+阅读 · 2019年1月2日
A Technical Overview of AI & ML in 2018 & Trends for 2019
待字闺中
18+阅读 · 2018年12月24日
disentangled-representation-papers
CreateAMind
26+阅读 · 2018年9月12日
Single-Shot Object Detection with Enriched Semantics
统计学习与视觉计算组
14+阅读 · 2018年8月29日
STRCF for Visual Object Tracking
统计学习与视觉计算组
15+阅读 · 2018年5月29日
Focal Loss for Dense Object Detection
统计学习与视觉计算组
12+阅读 · 2018年3月15日
IJCAI | Cascade Dynamics Modeling with Attention-based RNN
KingsGarden
13+阅读 · 2017年7月16日
From Softmax to Sparsemax-ICML16(1)
KingsGarden
74+阅读 · 2016年11月26日
国家自然科学基金
0+阅读 · 2017年12月31日
国家自然科学基金
1+阅读 · 2017年12月31日
国家自然科学基金
2+阅读 · 2017年12月31日
国家自然科学基金
13+阅读 · 2017年12月31日
国家自然科学基金
2+阅读 · 2015年12月31日
国家自然科学基金
0+阅读 · 2015年12月31日
国家自然科学基金
0+阅读 · 2015年12月31日
国家自然科学基金
2+阅读 · 2015年12月31日
国家自然科学基金
0+阅读 · 2014年12月31日
国家自然科学基金
0+阅读 · 2014年12月31日
Arxiv
0+阅读 · 2024年3月9日
VIP会员
相关资讯
Transferring Knowledge across Learning Processes
CreateAMind
29+阅读 · 2019年5月18日
Unsupervised Learning via Meta-Learning
CreateAMind
43+阅读 · 2019年1月3日
meta learning 17年:MAML SNAIL
CreateAMind
11+阅读 · 2019年1月2日
A Technical Overview of AI & ML in 2018 & Trends for 2019
待字闺中
18+阅读 · 2018年12月24日
disentangled-representation-papers
CreateAMind
26+阅读 · 2018年9月12日
Single-Shot Object Detection with Enriched Semantics
统计学习与视觉计算组
14+阅读 · 2018年8月29日
STRCF for Visual Object Tracking
统计学习与视觉计算组
15+阅读 · 2018年5月29日
Focal Loss for Dense Object Detection
统计学习与视觉计算组
12+阅读 · 2018年3月15日
IJCAI | Cascade Dynamics Modeling with Attention-based RNN
KingsGarden
13+阅读 · 2017年7月16日
From Softmax to Sparsemax-ICML16(1)
KingsGarden
74+阅读 · 2016年11月26日
相关基金
国家自然科学基金
0+阅读 · 2017年12月31日
国家自然科学基金
1+阅读 · 2017年12月31日
国家自然科学基金
2+阅读 · 2017年12月31日
国家自然科学基金
13+阅读 · 2017年12月31日
国家自然科学基金
2+阅读 · 2015年12月31日
国家自然科学基金
0+阅读 · 2015年12月31日
国家自然科学基金
0+阅读 · 2015年12月31日
国家自然科学基金
2+阅读 · 2015年12月31日
国家自然科学基金
0+阅读 · 2014年12月31日
国家自然科学基金
0+阅读 · 2014年12月31日
Top
微信扫码咨询专知VIP会员