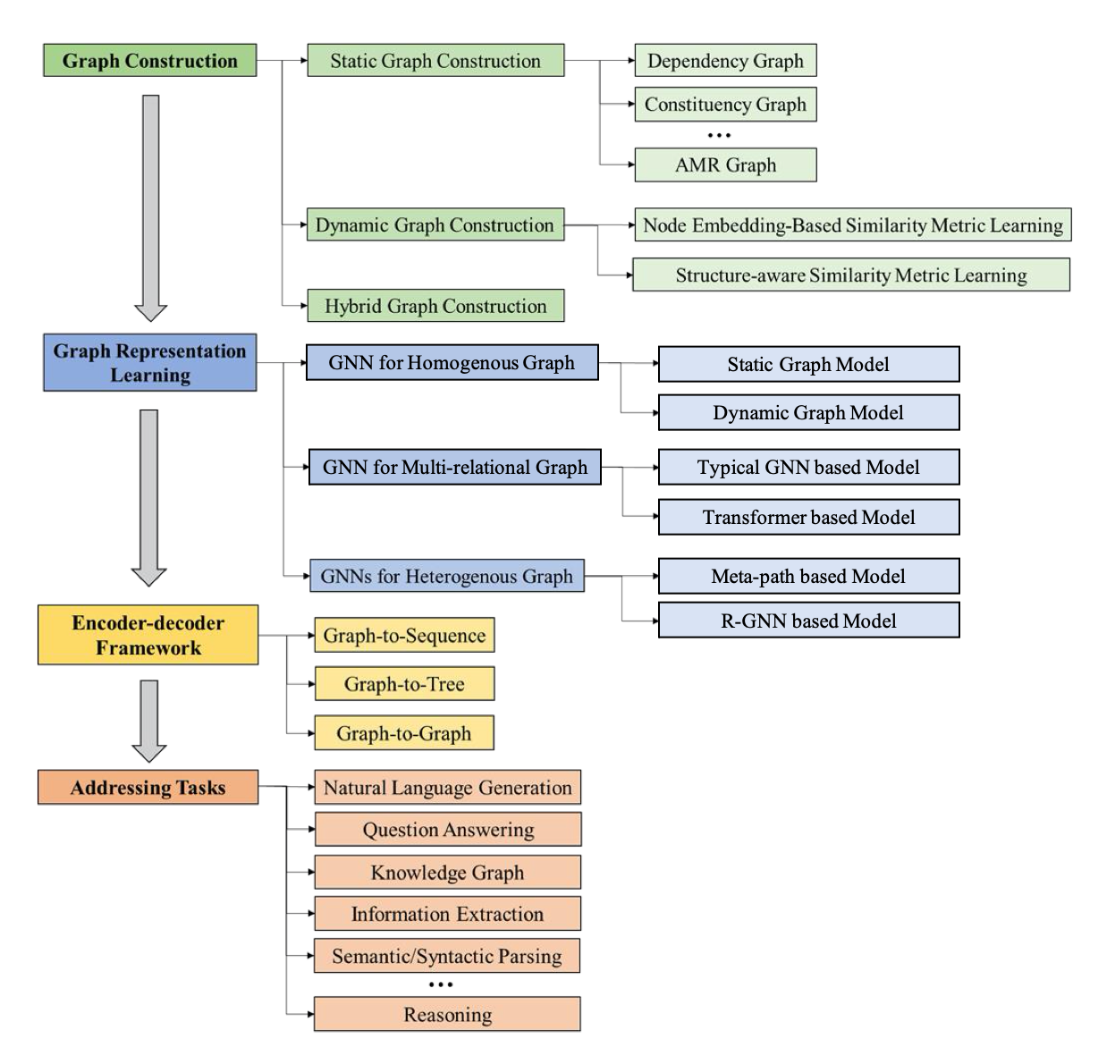
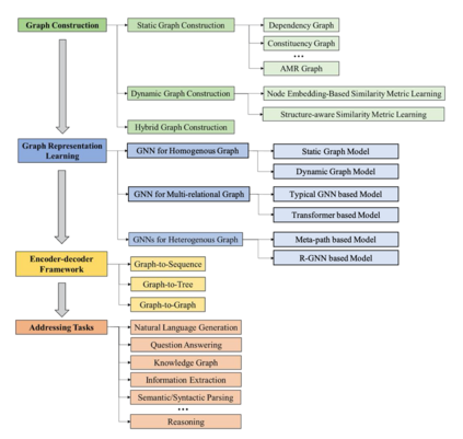
Deep learning has become the dominant approach in coping with various tasks in Natural LanguageProcessing (NLP). Although text inputs are typically represented as a sequence of tokens, there isa rich variety of NLP problems that can be best expressed with a graph structure. As a result, thereis a surge of interests in developing new deep learning techniques on graphs for a large numberof NLP tasks. In this survey, we present a comprehensive overview onGraph Neural Networks(GNNs) for Natural Language Processing. We propose a new taxonomy of GNNs for NLP, whichsystematically organizes existing research of GNNs for NLP along three axes: graph construction,graph representation learning, and graph based encoder-decoder models. We further introducea large number of NLP applications that are exploiting the power of GNNs and summarize thecorresponding benchmark datasets, evaluation metrics, and open-source codes. Finally, we discussvarious outstanding challenges for making the full use of GNNs for NLP as well as future researchdirections. To the best of our knowledge, this is the first comprehensive overview of Graph NeuralNetworks for Natural Language Processing.


翻译:深度学习已成为处理自然语言处理(NLP)中各种任务的主要方法。虽然文本投入通常以一系列象征形式进行,但有多种多样的NLP问题,可以通过图表结构来最好地表达。因此,在为大量NLP任务开发图表上新的深学习技术方面,人们的兴趣激增。在本次调查中,我们全面概述了用于自然语言处理的Graph神经网络(GNNs) 。我们提出了用于NLP的GNNs新分类。我们建议对NLP的GNNs进行新的全球NNNS分类,按三个轴系统为NLP组织现有的GNNS研究:图形构造、绘图代表学习和基于图表的编码解码器模型。我们进一步引入大量NLP应用程序,这些应用程序正在利用GNNPs的力量,并概述了基准数据集、评价指标和开源代码。最后,我们讨论了在将GNNNNPs全面用于NLP以及未来研究方向方面的各种尚未解决的挑战。我们最全面的自然资源管理概览。

0
下载
关闭预览

相关内容

专知会员服务
124+阅读 · 2020年9月8日
强化学习最新教程,17页pdf
专知会员服务
182+阅读 · 2019年10月11日
[综述]深度学习下的场景文本检测与识别
专知会员服务
78+阅读 · 2019年10月10日
【哈佛大学商学院课程Fall 2019】机器学习可解释性
专知会员服务
105+阅读 · 2019年10月9日
AIART 2022 Call for Papers
CCF多媒体专委会
1+阅读 · 2022年2月13日
【ICIG2021】Latest News & Announcements of the Tutorial
中国图象图形学学会CSIG
3+阅读 · 2021年12月20日
【ICIG2021】Latest News & Announcements of the Plenary Talk2
中国图象图形学学会CSIG
0+阅读 · 2021年11月2日
KDD2021 | 最新GNN官方教程
机器学习与推荐算法
2+阅读 · 2021年8月18日
【ICIG2021】Latest News & Announcements of the Industry Talk1
中国图象图形学学会CSIG
0+阅读 · 2021年7月28日
Hierarchically Structured Meta-learning
CreateAMind
27+阅读 · 2019年5月22日
Transferring Knowledge across Learning Processes
CreateAMind
29+阅读 · 2019年5月18日
A Technical Overview of AI & ML in 2018 & Trends for 2019
待字闺中
18+阅读 · 2018年12月24日
【论文】图上的表示学习综述
机器学习研究会
15+阅读 · 2017年9月24日
自然语言处理 (NLP)资源大全
机械鸡
35+阅读 · 2017年9月17日
国家自然科学基金
1+阅读 · 2015年12月31日
国家自然科学基金
0+阅读 · 2014年12月31日
国家自然科学基金
0+阅读 · 2014年12月31日
国家自然科学基金
0+阅读 · 2013年12月31日
国家自然科学基金
0+阅读 · 2013年12月31日
国家自然科学基金
0+阅读 · 2013年12月31日
国家自然科学基金
0+阅读 · 2012年12月31日
国家自然科学基金
0+阅读 · 2011年12月31日
国家自然科学基金
0+阅读 · 2011年12月31日
国家自然科学基金
4+阅读 · 2009年12月31日
Arxiv
58+阅读 · 2021年5月3日
A Comprehensive Survey on Graph Neural Networks
Arxiv
13+阅读 · 2019年3月10日
Arxiv
53+阅读 · 2018年12月11日
VIP会员
相关资讯
AIART 2022 Call for Papers
CCF多媒体专委会
1+阅读 · 2022年2月13日
【ICIG2021】Latest News & Announcements of the Tutorial
中国图象图形学学会CSIG
3+阅读 · 2021年12月20日
【ICIG2021】Latest News & Announcements of the Plenary Talk2
中国图象图形学学会CSIG
0+阅读 · 2021年11月2日
KDD2021 | 最新GNN官方教程
机器学习与推荐算法
2+阅读 · 2021年8月18日
【ICIG2021】Latest News & Announcements of the Industry Talk1
中国图象图形学学会CSIG
0+阅读 · 2021年7月28日
Hierarchically Structured Meta-learning
CreateAMind
27+阅读 · 2019年5月22日
Transferring Knowledge across Learning Processes
CreateAMind
29+阅读 · 2019年5月18日
A Technical Overview of AI & ML in 2018 & Trends for 2019
待字闺中
18+阅读 · 2018年12月24日
【论文】图上的表示学习综述
机器学习研究会
15+阅读 · 2017年9月24日
自然语言处理 (NLP)资源大全
机械鸡
35+阅读 · 2017年9月17日
相关基金
国家自然科学基金
1+阅读 · 2015年12月31日
国家自然科学基金
0+阅读 · 2014年12月31日
国家自然科学基金
0+阅读 · 2014年12月31日
国家自然科学基金
0+阅读 · 2013年12月31日
国家自然科学基金
0+阅读 · 2013年12月31日
国家自然科学基金
0+阅读 · 2013年12月31日
国家自然科学基金
0+阅读 · 2012年12月31日
国家自然科学基金
0+阅读 · 2011年12月31日
国家自然科学基金
0+阅读 · 2011年12月31日
国家自然科学基金
4+阅读 · 2009年12月31日
Top
微信扫码咨询专知VIP会员