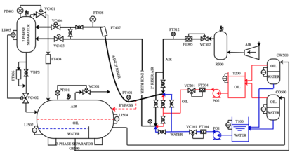
Dynamic statistical process monitoring methods have been widely studied and applied in modern industrial processes. These methods aim to extract the most predictable temporal information and develop the corresponding dynamic monitoring schemes. However, measurement noise is widespread in real-world industrial processes, and ignoring its effect will lead to sub-optimal modeling and monitoring performance. In this article, a probabilistic predictable feature analysis (PPFA) is proposed for multivariate time series modeling, and a multi-step dynamic predictive monitoring scheme is developed. The model parameters are estimated with an efficient expectation-maximum algorithm, where the genetic algorithm and Kalman filter are designed and incorporated. Further, a novel dynamic statistical monitoring index, Dynamic Index, is proposed as an important supplement of $\text{T}^2$ and $\text{SPE}$ to detect dynamic anomalies. The effectiveness of the proposed algorithm is demonstrated via its application on the three-phase flow facility and a medium speed coal mill.


翻译:对动态统计过程监测方法进行了广泛研究,并应用于现代工业过程,这些方法旨在提取最可预测的时间信息,并制定相应的动态监测计划;然而,计量噪音在现实世界工业过程中十分普遍,忽视其影响将导致低于最佳的建模和监测性能;在本条中,提议对多变时间序列建模进行概率可预见特征分析,并制订多步骤动态监测计划;模型参数以高效的预期最大算法估算,其中基因算法和Kalman过滤器是设计和纳入的;此外,还提出了新的动态统计监测指数,即动态指数,作为美元/T ⁇ 2美元和美元/text{SPE}美元的重要补充,用以检测动态异常;拟议的算法的有效性通过在三阶段流动设施和中速煤厂的应用得到证明。

0
下载
关闭预览

相关内容

不可错过!《机器学习100讲》课程,UBC Mark Schmidt讲授
专知会员服务
76+阅读 · 2022年6月28日
Linux导论,Introduction to Linux,96页ppt
专知会员服务
82+阅读 · 2020年7月26日
《DeepGCNs: Making GCNs Go as Deep as CNNs》
专知会员服务
31+阅读 · 2019年10月17日
【哈佛大学商学院课程Fall 2019】机器学习可解释性
专知会员服务
105+阅读 · 2019年10月9日
VCIP 2022 Call for Special Session Proposals
CCF多媒体专委会
1+阅读 · 2022年4月1日
ACM MM 2022 Call for Papers
CCF多媒体专委会
5+阅读 · 2022年3月29日
IEEE TII Call For Papers
CCF多媒体专委会
3+阅读 · 2022年3月24日
AIART 2022 Call for Papers
CCF多媒体专委会
1+阅读 · 2022年2月13日
【ICIG2021】Latest News & Announcements of the Workshop
中国图象图形学学会CSIG
0+阅读 · 2021年12月20日
Hierarchically Structured Meta-learning
CreateAMind
27+阅读 · 2019年5月22日
Transferring Knowledge across Learning Processes
CreateAMind
29+阅读 · 2019年5月18日
强化学习的Unsupervised Meta-Learning
CreateAMind
18+阅读 · 2019年1月7日
Unsupervised Learning via Meta-Learning
CreateAMind
43+阅读 · 2019年1月3日
A Technical Overview of AI & ML in 2018 & Trends for 2019
待字闺中
18+阅读 · 2018年12月24日
国家自然科学基金
0+阅读 · 2013年12月31日
国家自然科学基金
1+阅读 · 2012年12月31日
国家自然科学基金
0+阅读 · 2012年12月31日
国家自然科学基金
0+阅读 · 2012年12月31日
国家自然科学基金
0+阅读 · 2011年12月31日
国家自然科学基金
0+阅读 · 2009年12月31日
国家自然科学基金
0+阅读 · 2009年12月31日
VIP会员
相关资讯
VCIP 2022 Call for Special Session Proposals
CCF多媒体专委会
1+阅读 · 2022年4月1日
ACM MM 2022 Call for Papers
CCF多媒体专委会
5+阅读 · 2022年3月29日
IEEE TII Call For Papers
CCF多媒体专委会
3+阅读 · 2022年3月24日
AIART 2022 Call for Papers
CCF多媒体专委会
1+阅读 · 2022年2月13日
【ICIG2021】Latest News & Announcements of the Workshop
中国图象图形学学会CSIG
0+阅读 · 2021年12月20日
Hierarchically Structured Meta-learning
CreateAMind
27+阅读 · 2019年5月22日
Transferring Knowledge across Learning Processes
CreateAMind
29+阅读 · 2019年5月18日
强化学习的Unsupervised Meta-Learning
CreateAMind
18+阅读 · 2019年1月7日
Unsupervised Learning via Meta-Learning
CreateAMind
43+阅读 · 2019年1月3日
A Technical Overview of AI & ML in 2018 & Trends for 2019
待字闺中
18+阅读 · 2018年12月24日
相关基金
国家自然科学基金
0+阅读 · 2013年12月31日
国家自然科学基金
1+阅读 · 2012年12月31日
国家自然科学基金
0+阅读 · 2012年12月31日
国家自然科学基金
0+阅读 · 2012年12月31日
国家自然科学基金
0+阅读 · 2011年12月31日
国家自然科学基金
0+阅读 · 2009年12月31日
国家自然科学基金
0+阅读 · 2009年12月31日
Top
微信扫码咨询专知VIP会员