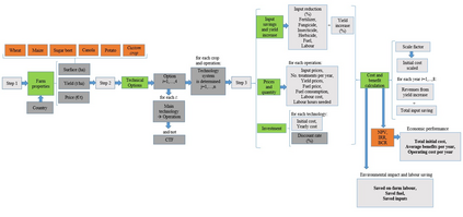
To develop precision agriculture (PA) to its full potential and make agriculture progress toward sustainability and resilience, appropriate criteria for the economic assessment are recognised as being one of the most significant issues requiring urgent and ongoing attention. In this work, we develop a web-tool supporting the assessment of the net economic benefits of integrating precision farming technologies in different contexts. The methodological approach of the tool is accessible to any agricultural stakeholder through a guided process that allows to evaluate and compare precision agriculture technologies with conventional systems, leading the final user to assess the financial viability and environmental impact resulting from the potential implementation of various precision agriculture technologies in his farm. The web-tool is designed to provide guidelines for farmers over their decisions to invest in selected PA technologies, by increasing the knowledge level about novel technologies characteristics and the related benefits. Possible input reduction also offers the possibility to investigate the mitigation of environmental impacts.


翻译:为了充分发挥精准农业的潜力,使农业在可持续性和复原力方面取得进展,经济评估的适当标准被认为是需要紧急和持续关注的最重要问题之一;在这项工作中,我们开发了一个网络工具,支持评估在不同情况下整合精准农业技术的净经济效益;通过一个能够评估和比较精准农业技术与常规系统的指导过程,任何农业利益攸关方都可以使用这一工具的方法,从而能够评估和比较精准农业技术与常规系统,最终用户能够评估其农场可能采用各种精准农业技术所产生的财政可行性和环境影响;网络工具旨在为农民提供指导方针,指导他们决定投资于选定的巴勒斯坦权力机构技术,提高关于新技术特点和相关效益的知识水平;可能减少投入也有可能调查减轻环境影响的情况。

0
下载
关闭预览

相关内容

机器学习入门的经验与建议
专知会员服务
94+阅读 · 2019年10月10日
MIT新书《强化学习与最优控制》
专知会员服务
281+阅读 · 2019年10月9日
LibRec 精选:AutoML for Contextual Bandits
LibRec智能推荐
7+阅读 · 2019年9月19日
Hierarchically Structured Meta-learning
CreateAMind
27+阅读 · 2019年5月22日
计算机 | CCF推荐期刊专刊信息5条
Call4Papers
3+阅读 · 2019年4月10日
人工智能 | NIPS 2019等国际会议信息8条
Call4Papers
7+阅读 · 2019年3月21日
人工智能 | SCI期刊专刊信息3条
Call4Papers
5+阅读 · 2019年1月10日
A Technical Overview of AI & ML in 2018 & Trends for 2019
待字闺中
18+阅读 · 2018年12月24日
人工智能 | 国际会议信息10条
Call4Papers
5+阅读 · 2018年12月18日
美国化学会 (ACS) 北京代表处招聘
知社学术圈
11+阅读 · 2018年9月4日
计算机类 | 期刊专刊截稿信息9条
Call4Papers
4+阅读 · 2018年1月26日
【今日新增】IEEE Trans.专刊截稿信息8条
Call4Papers
7+阅读 · 2017年6月29日
VIP会员
相关资讯
LibRec 精选:AutoML for Contextual Bandits
LibRec智能推荐
7+阅读 · 2019年9月19日
Hierarchically Structured Meta-learning
CreateAMind
27+阅读 · 2019年5月22日
计算机 | CCF推荐期刊专刊信息5条
Call4Papers
3+阅读 · 2019年4月10日
人工智能 | NIPS 2019等国际会议信息8条
Call4Papers
7+阅读 · 2019年3月21日
人工智能 | SCI期刊专刊信息3条
Call4Papers
5+阅读 · 2019年1月10日
A Technical Overview of AI & ML in 2018 & Trends for 2019
待字闺中
18+阅读 · 2018年12月24日
人工智能 | 国际会议信息10条
Call4Papers
5+阅读 · 2018年12月18日
美国化学会 (ACS) 北京代表处招聘
知社学术圈
11+阅读 · 2018年9月4日
计算机类 | 期刊专刊截稿信息9条
Call4Papers
4+阅读 · 2018年1月26日
【今日新增】IEEE Trans.专刊截稿信息8条
Call4Papers
7+阅读 · 2017年6月29日
Top
微信扫码咨询专知VIP会员