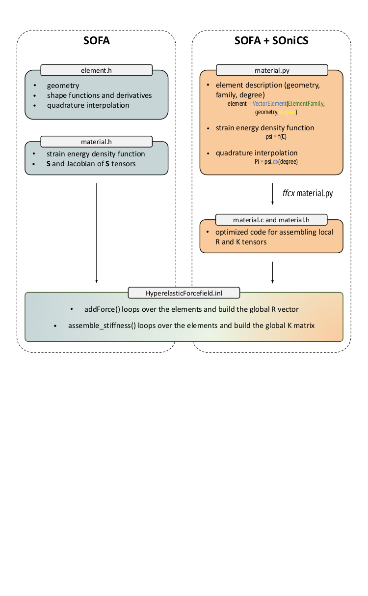
This new approach allows the user to experiment with model choices easily and quickly without requiring in-depth expertise, as constitutive models can be modified by one line of code only. This ease in building new models makes SOniCS ideal to develop surrogate, reduced order models and to train machine learning algorithms for uncertainty quantification or to enable patient-specific simulations. SOniCS is thus not only a tool that facilitates the development of surgical training simulations but also, and perhaps more importantly, paves the way to increase the intuition of users or otherwise non-intuitive behaviors of (bio)mechanical systems. The plugin uses new developments of the FEniCSx project enabling automatic generation with FFCx of finite element tensors such as the local residual vector and Jacobian matrix. We validate our approach with numerical simulations such as manufactured solutions, cantilever beams, and benchmarks provided by FEBio. We reach machine precision accuracy and demonstrate the use of the plugin for a real-time haptic simulation involving a surgical tool controlled by the user in contact with a hyperelastic liver. We include complete examples showing the use of our plugin for simulations involving Saint Venant-Kirchhoff, Neo-Hookean, Mooney-Rivlin, and Holzapfel Ogden anisotropic models as supplementary material.


翻译:这种新办法使用户能够轻松和快速地试验模型选择,而不需要深入的专门知识,因为组成模型只能用一行代码来修改。这样容易地建立新模型,使SONICS理想地开发代孕、减少订单模型,并培训机器学习算法,以量化不确定性或使病人能够进行特定模拟。因此,SONICS不仅是一个便利进行外科培训模拟的工具,而且也许更重要的是,为增加用户的直觉或其他非直觉性行为(生物)机械系统(生物)系统铺平铺路。插件使用FENICSx项目的新发展,使FFFCx的有限元素变压器自动生成成为理想,例如本地残余矢量和雅各布矩阵。我们用数字模拟方法验证我们的方法,例如制造的解决方案、罐头目和FEBEBio提供的基准。我们达到了机器精确度,并展示了插件用于实时的随机模拟,包括用户在与超弹性肝脏接触时控制的手术工具。我们用完整的例子展示了我们用于模拟SAR-HOL-KKKK-KI的模拟、SON-KI-KI-KIT-PROstro材料的插件。

0
下载
关闭预览

相关内容

IFIP TC13 Conference on Human-Computer Interaction是人机交互领域的研究者和实践者展示其工作的重要平台。多年来,这些会议吸引了来自几个国家和文化的研究人员。官网链接:http://interact2019.org/
专知会员服务
45+阅读 · 2020年10月31日
【干货书】真实机器学习,264页pdf,Real-World Machine Learning
Keras François Chollet 《Deep Learning with Python 》, 386页pdf
专知会员服务
161+阅读 · 2019年10月12日
[综述]深度学习下的场景文本检测与识别
专知会员服务
78+阅读 · 2019年10月10日
【SIGGRAPH2019】TensorFlow 2.0深度学习计算机图形学应用
专知会员服务
41+阅读 · 2019年10月9日
IEEE ICKG 2022: Call for Papers
机器学习与推荐算法
3+阅读 · 2022年3月30日
ACM MM 2022 Call for Papers
CCF多媒体专委会
5+阅读 · 2022年3月29日
AIART 2022 Call for Papers
CCF多媒体专委会
1+阅读 · 2022年2月13日
【ICIG2021】Check out the hot new trailer of ICIG2021 Symposium1
中国图象图形学学会CSIG
0+阅读 · 2021年11月3日
【ICIG2021】Latest News & Announcements of the Plenary Talk1
中国图象图形学学会CSIG
0+阅读 · 2021年11月1日
【ICIG2021】Latest News & Announcements of the Industry Talk1
中国图象图形学学会CSIG
0+阅读 · 2021年7月28日
Hierarchically Structured Meta-learning
CreateAMind
27+阅读 · 2019年5月22日
Transferring Knowledge across Learning Processes
CreateAMind
29+阅读 · 2019年5月18日
Unsupervised Learning via Meta-Learning
CreateAMind
43+阅读 · 2019年1月3日
A Technical Overview of AI & ML in 2018 & Trends for 2019
待字闺中
18+阅读 · 2018年12月24日
国家自然科学基金
0+阅读 · 2014年12月31日
国家自然科学基金
0+阅读 · 2013年12月31日
国家自然科学基金
0+阅读 · 2012年12月31日
国家自然科学基金
0+阅读 · 2012年12月31日
国家自然科学基金
0+阅读 · 2012年12月31日
国家自然科学基金
0+阅读 · 2011年12月31日
国家自然科学基金
0+阅读 · 2009年12月31日
Arxiv
0+阅读 · 2022年10月5日
VIP会员
相关资讯
IEEE ICKG 2022: Call for Papers
机器学习与推荐算法
3+阅读 · 2022年3月30日
ACM MM 2022 Call for Papers
CCF多媒体专委会
5+阅读 · 2022年3月29日
AIART 2022 Call for Papers
CCF多媒体专委会
1+阅读 · 2022年2月13日
【ICIG2021】Check out the hot new trailer of ICIG2021 Symposium1
中国图象图形学学会CSIG
0+阅读 · 2021年11月3日
【ICIG2021】Latest News & Announcements of the Plenary Talk1
中国图象图形学学会CSIG
0+阅读 · 2021年11月1日
【ICIG2021】Latest News & Announcements of the Industry Talk1
中国图象图形学学会CSIG
0+阅读 · 2021年7月28日
Hierarchically Structured Meta-learning
CreateAMind
27+阅读 · 2019年5月22日
Transferring Knowledge across Learning Processes
CreateAMind
29+阅读 · 2019年5月18日
Unsupervised Learning via Meta-Learning
CreateAMind
43+阅读 · 2019年1月3日
A Technical Overview of AI & ML in 2018 & Trends for 2019
待字闺中
18+阅读 · 2018年12月24日
相关基金
国家自然科学基金
0+阅读 · 2014年12月31日
国家自然科学基金
0+阅读 · 2013年12月31日
国家自然科学基金
0+阅读 · 2012年12月31日
国家自然科学基金
0+阅读 · 2012年12月31日
国家自然科学基金
0+阅读 · 2012年12月31日
国家自然科学基金
0+阅读 · 2011年12月31日
国家自然科学基金
0+阅读 · 2009年12月31日
Top
微信扫码咨询专知VIP会员