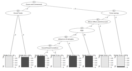
This transformation of food delivery businesses to online platforms has gained high attention in recent years. This due to the availability of customizing ordering experiences, easy payment methods, fast delivery, and others. The competition between online food delivery providers has intensified to attain a wider range of customers. Hence, they should have a better understanding of their customers' needs and predict their purchasing decisions. Machine learning has a significant impact on companies' bottom line. They are used to construct models and strategies in industries that rely on big data and need a system to evaluate it fast and effectively. Predictive modeling is a type of machine learning that uses various regression algorithms, analytics, and statistics to estimate the probability of an occurrence. The incorporation of predictive models helps online food delivery providers to understand their customers. In this study, a dataset collected from 388 consumers in Bangalore, India was provided to predict their purchasing decisions. Four prediction models are considered: CART and C4.5 decision trees, random forest, and rule-based classifiers, and their accuracies in providing the correct class label are evaluated. The findings show that all models perform similarly, but the C4.5 outperforms them all with an accuracy of 91.67%.


翻译:近些年来,食品提供企业向在线平台的这种转变引起了人们的高度关注。这得益于定制订单经验、简易支付方法、快速交付等的可用性。在线食品提供商之间的竞争已经加强,以惠及更广泛的客户。因此,他们应该更好地了解客户的需求并预测其采购决定。机器学习对公司的底线有重大影响。它们被用来在依赖大数据并需要快速和有效评估数据的行业中构建模型和战略。预测模型是一种机器学习类型,使用各种回归算法、分析法和统计来估计发生的可能性。纳入预测模型有助于在线食品提供商了解其客户。在这项研究中,从班加罗尔388名消费者收集的数据集用于预测其采购决定。考虑了四种预测模型:CART和C4.5决策树、随机森林和基于规则的分类师,以及他们提供正确分类标签的精度得到了评估。研究结果显示,所有模型都运行类似,但C4.5模型的准确度超出其准确度为91.67%。

0
下载
关闭预览

相关内容

ACM/IEEE第23届模型驱动工程语言和系统国际会议,是模型驱动软件和系统工程的首要会议系列,由ACM-SIGSOFT和IEEE-TCSE支持组织。自1998年以来,模型涵盖了建模的各个方面,从语言和方法到工具和应用程序。模特的参加者来自不同的背景,包括研究人员、学者、工程师和工业专业人士。MODELS 2019是一个论坛,参与者可以围绕建模和模型驱动的软件和系统交流前沿研究成果和创新实践经验。今年的版本将为建模社区提供进一步推进建模基础的机会,并在网络物理系统、嵌入式系统、社会技术系统、云计算、大数据、机器学习、安全、开源等新兴领域提出建模的创新应用以及可持续性。 官网链接:http://www.modelsconference.org/
Linux导论,Introduction to Linux,96页ppt
专知会员服务
82+阅读 · 2020年7月26日
专知会员服务
162+阅读 · 2020年1月16日
2019年机器学习框架回顾
专知会员服务
36+阅读 · 2019年10月11日
【哈佛大学商学院课程Fall 2019】机器学习可解释性
专知会员服务
105+阅读 · 2019年10月9日
【SIGGRAPH2019】TensorFlow 2.0深度学习计算机图形学应用
专知会员服务
41+阅读 · 2019年10月9日
LibRec 精选:AutoML for Contextual Bandits
LibRec智能推荐
7+阅读 · 2019年9月19日
CCF C类 | DSAA 2019 诚邀稿件
Call4Papers
6+阅读 · 2019年5月13日
计算机 | CCF推荐期刊专刊信息5条
Call4Papers
3+阅读 · 2019年4月10日
人工智能 | SCI期刊专刊信息3条
Call4Papers
5+阅读 · 2019年1月10日
A Technical Overview of AI & ML in 2018 & Trends for 2019
待字闺中
18+阅读 · 2018年12月24日
利用动态深度学习预测金融时间序列基于Python
量化投资与机器学习
18+阅读 · 2018年10月30日
LibRec 精选:推荐的可解释性[综述]
LibRec智能推荐
10+阅读 · 2018年5月4日
人工智能 | 国际会议截稿信息9条
Call4Papers
4+阅读 · 2018年3月13日
【推荐】决策树/随机森林深入解析
机器学习研究会
5+阅读 · 2017年9月21日
【今日新增】IEEE Trans.专刊截稿信息8条
Call4Papers
7+阅读 · 2017年6月29日
Arxiv
23+阅读 · 2018年8月3日
Arxiv
6+阅读 · 2018年2月7日
VIP会员
相关资讯
LibRec 精选:AutoML for Contextual Bandits
LibRec智能推荐
7+阅读 · 2019年9月19日
CCF C类 | DSAA 2019 诚邀稿件
Call4Papers
6+阅读 · 2019年5月13日
计算机 | CCF推荐期刊专刊信息5条
Call4Papers
3+阅读 · 2019年4月10日
人工智能 | SCI期刊专刊信息3条
Call4Papers
5+阅读 · 2019年1月10日
A Technical Overview of AI & ML in 2018 & Trends for 2019
待字闺中
18+阅读 · 2018年12月24日
利用动态深度学习预测金融时间序列基于Python
量化投资与机器学习
18+阅读 · 2018年10月30日
LibRec 精选:推荐的可解释性[综述]
LibRec智能推荐
10+阅读 · 2018年5月4日
人工智能 | 国际会议截稿信息9条
Call4Papers
4+阅读 · 2018年3月13日
【推荐】决策树/随机森林深入解析
机器学习研究会
5+阅读 · 2017年9月21日
【今日新增】IEEE Trans.专刊截稿信息8条
Call4Papers
7+阅读 · 2017年6月29日
Top
微信扫码咨询专知VIP会员