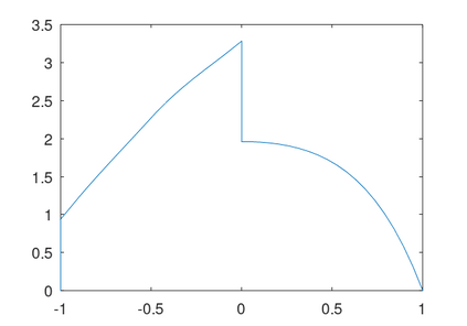
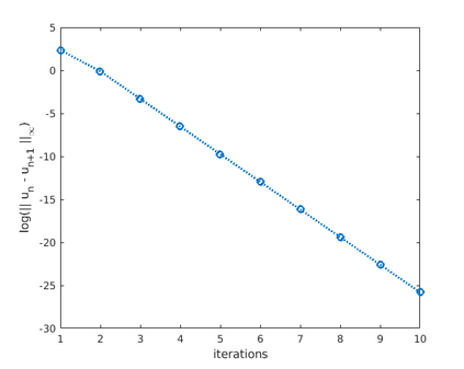
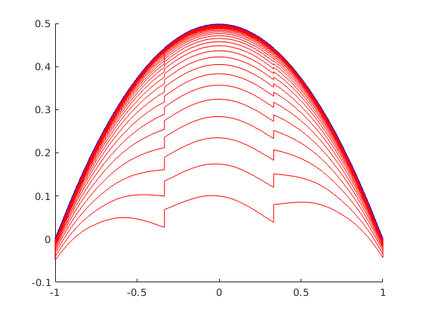
We study a natural alternating method of Schwarz type (domain decomposition) for certain class of couplings between local and nonlocal operators. We show that our method fits into Lion's framework and prove, as a consequence, convergence in both, the continuous and the discrete settings.


翻译:我们研究的是Schwarz型的自然交替法(Domain分解法),用于当地和非当地运营商之间某些类型的联结。 我们证明我们的方法符合狮子的框架,并因此证明连续和离散环境的趋同。

0
下载
关闭预览

相关内容

让 iOS 8 和 OS X Yosemite 无缝切换的一个新特性。 > Apple products have always been designed to work together beautifully. But now they may really surprise you. With iOS 8 and OS X Yosemite, you’ll be able to do more wonderful things than ever before.

Source: Apple - iOS 8
不可错过!《机器学习100讲》课程,UBC Mark Schmidt讲授
专知会员服务
76+阅读 · 2022年6月28日
[综述]深度学习下的场景文本检测与识别
专知会员服务
78+阅读 · 2019年10月10日
【SIGGRAPH2019】TensorFlow 2.0深度学习计算机图形学应用
专知会员服务
41+阅读 · 2019年10月9日
VCIP 2022 Call for Demos
CCF多媒体专委会
1+阅读 · 2022年6月6日
IEEE ICKG 2022: Call for Papers
机器学习与推荐算法
3+阅读 · 2022年3月30日
ACM MM 2022 Call for Papers
CCF多媒体专委会
5+阅读 · 2022年3月29日
IEEE TII Call For Papers
CCF多媒体专委会
3+阅读 · 2022年3月24日
ACM TOMM Call for Papers
CCF多媒体专委会
2+阅读 · 2022年3月23日
AIART 2022 Call for Papers
CCF多媒体专委会
1+阅读 · 2022年2月13日
【ICIG2021】Check out the hot new trailer of ICIG2021 Symposium4
中国图象图形学学会CSIG
0+阅读 · 2021年11月10日
【ICIG2021】Check out the hot new trailer of ICIG2021 Symposium1
中国图象图形学学会CSIG
0+阅读 · 2021年11月3日
Hierarchically Structured Meta-learning
CreateAMind
27+阅读 · 2019年5月22日
A Technical Overview of AI & ML in 2018 & Trends for 2019
待字闺中
18+阅读 · 2018年12月24日
国家自然科学基金
0+阅读 · 2016年12月31日
国家自然科学基金
0+阅读 · 2014年12月31日
国家自然科学基金
1+阅读 · 2014年12月31日
国家自然科学基金
0+阅读 · 2013年12月31日
国家自然科学基金
1+阅读 · 2012年12月31日
国家自然科学基金
0+阅读 · 2012年12月31日
国家自然科学基金
1+阅读 · 2011年12月31日
国家自然科学基金
0+阅读 · 2010年12月31日
VIP会员
相关资讯
VCIP 2022 Call for Demos
CCF多媒体专委会
1+阅读 · 2022年6月6日
IEEE ICKG 2022: Call for Papers
机器学习与推荐算法
3+阅读 · 2022年3月30日
ACM MM 2022 Call for Papers
CCF多媒体专委会
5+阅读 · 2022年3月29日
IEEE TII Call For Papers
CCF多媒体专委会
3+阅读 · 2022年3月24日
ACM TOMM Call for Papers
CCF多媒体专委会
2+阅读 · 2022年3月23日
AIART 2022 Call for Papers
CCF多媒体专委会
1+阅读 · 2022年2月13日
【ICIG2021】Check out the hot new trailer of ICIG2021 Symposium4
中国图象图形学学会CSIG
0+阅读 · 2021年11月10日
【ICIG2021】Check out the hot new trailer of ICIG2021 Symposium1
中国图象图形学学会CSIG
0+阅读 · 2021年11月3日
Hierarchically Structured Meta-learning
CreateAMind
27+阅读 · 2019年5月22日
A Technical Overview of AI & ML in 2018 & Trends for 2019
待字闺中
18+阅读 · 2018年12月24日
相关基金
国家自然科学基金
0+阅读 · 2016年12月31日
国家自然科学基金
0+阅读 · 2014年12月31日
国家自然科学基金
1+阅读 · 2014年12月31日
国家自然科学基金
0+阅读 · 2013年12月31日
国家自然科学基金
1+阅读 · 2012年12月31日
国家自然科学基金
0+阅读 · 2012年12月31日
国家自然科学基金
1+阅读 · 2011年12月31日
国家自然科学基金
0+阅读 · 2010年12月31日
Top
微信扫码咨询专知VIP会员