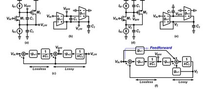
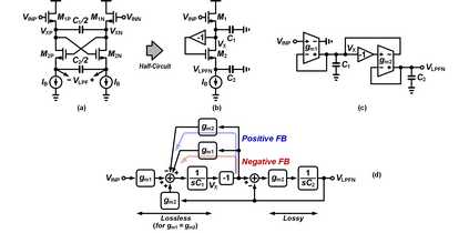
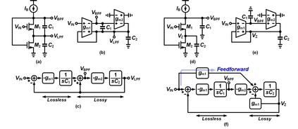
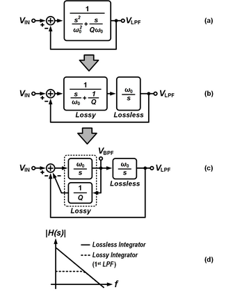
Silicon cochlea designs capture the functionality of the biological cochlea. Their use has been explored for cochlea prosthesis applications and more recently in edge audio devices which are required to support always-on operation. As their stringent power constraints pose several design challenges, IC designers are forced to look for solutions that use low standby power. One promising bio-inspired approach is to combine the continuous-time analog filter channels of the silicon cochlea with a small memory footprint deep neural network that is trained on edge tasks such as keyword spotting, thereby allowing all blocks to be embedded in an IC. This paper reviews the analog filter circuits used as feature extractors for current edge audio devices, starting with the original biquad filter circuits proposed for the silicon cochlea. Our analysis starts from the interpretation of a basic biquad filter as a two-integrator-loop topology and reviews the progression in the design of second-order low-pass and band-pass filters ranging from OTA-based to source-follower-based architectures. We also derive and analyze the small-signal transfer function and discuss performance aspects of these filters. The analysis of these different filter configurations can be applied to other application domains such as biomedical devices which employ a front-end bandpass filter.


翻译:硅 cochlea 设计显示生物 Cochlea 的功能。 它们已被探索用于 cochlea prosthes 应用程序, 最近还在边缘音频设备中使用, 而这些设备是支持始终运行所需要的。 由于严格的电力限制带来了一些设计挑战, IC 设计者被迫寻找使用低备用功率的解决方案。 一种有希望的生物启发的方法是, 将硅脑的连续时间模拟过滤渠道与一个小型的记忆足迹深度神经网络结合起来, 该网络经过培训, 其边缘任务如关键词检测等, 从而允许所有区块嵌入 IC 。 本文审查了作为当前边缘音频设备地段提取器使用的模拟过滤器电路, 首先从最初为 silicon cochlea 提议的双端过滤器电路开始。 我们的分析始于将一个基本的双端过滤过滤器作为双端天线顶顶顶顶部顶部顶部的表学解释, 并审查从 OTA 基到源跟踪结构的第二阶低端低端过滤器过滤器的设计进展。 我们还可以分析这些系统前置的操作功能, 。 将用来分析这些小路段的操作。

0
下载
关闭预览

相关内容

[综述]深度学习下的场景文本检测与识别
专知会员服务
78+阅读 · 2019年10月10日
机器学习入门的经验与建议
专知会员服务
94+阅读 · 2019年10月10日
VCIP 2022 Call for Special Session Proposals
CCF多媒体专委会
1+阅读 · 2022年4月1日
IEEE ICKG 2022: Call for Papers
机器学习与推荐算法
3+阅读 · 2022年3月30日
ACM MM 2022 Call for Papers
CCF多媒体专委会
5+阅读 · 2022年3月29日
IEEE TII Call For Papers
CCF多媒体专委会
3+阅读 · 2022年3月24日
ACM TOMM Call for Papers
CCF多媒体专委会
2+阅读 · 2022年3月23日
AIART 2022 Call for Papers
CCF多媒体专委会
1+阅读 · 2022年2月13日
【ICIG2021】Check out the hot new trailer of ICIG2021 Symposium8
中国图象图形学学会CSIG
0+阅读 · 2021年11月16日
【ICIG2021】Check out the hot new trailer of ICIG2021 Symposium2
中国图象图形学学会CSIG
0+阅读 · 2021年11月8日
无监督元学习表示学习
CreateAMind
27+阅读 · 2019年1月4日
A Technical Overview of AI & ML in 2018 & Trends for 2019
待字闺中
18+阅读 · 2018年12月24日
国家自然科学基金
0+阅读 · 2015年12月31日
国家自然科学基金
1+阅读 · 2015年12月31日
国家自然科学基金
1+阅读 · 2014年12月31日
国家自然科学基金
0+阅读 · 2013年12月31日
国家自然科学基金
0+阅读 · 2013年12月31日
国家自然科学基金
0+阅读 · 2012年12月31日
国家自然科学基金
0+阅读 · 2012年12月31日
国家自然科学基金
0+阅读 · 2009年12月31日
国家自然科学基金
0+阅读 · 2009年12月31日
Transformers in Medical Image Analysis: A Review
Arxiv
40+阅读 · 2022年2月24日
Arxiv
11+阅读 · 2018年7月31日
VIP会员
相关资讯
VCIP 2022 Call for Special Session Proposals
CCF多媒体专委会
1+阅读 · 2022年4月1日
IEEE ICKG 2022: Call for Papers
机器学习与推荐算法
3+阅读 · 2022年3月30日
ACM MM 2022 Call for Papers
CCF多媒体专委会
5+阅读 · 2022年3月29日
IEEE TII Call For Papers
CCF多媒体专委会
3+阅读 · 2022年3月24日
ACM TOMM Call for Papers
CCF多媒体专委会
2+阅读 · 2022年3月23日
AIART 2022 Call for Papers
CCF多媒体专委会
1+阅读 · 2022年2月13日
【ICIG2021】Check out the hot new trailer of ICIG2021 Symposium8
中国图象图形学学会CSIG
0+阅读 · 2021年11月16日
【ICIG2021】Check out the hot new trailer of ICIG2021 Symposium2
中国图象图形学学会CSIG
0+阅读 · 2021年11月8日
无监督元学习表示学习
CreateAMind
27+阅读 · 2019年1月4日
A Technical Overview of AI & ML in 2018 & Trends for 2019
待字闺中
18+阅读 · 2018年12月24日
相关基金
国家自然科学基金
0+阅读 · 2015年12月31日
国家自然科学基金
1+阅读 · 2015年12月31日
国家自然科学基金
1+阅读 · 2014年12月31日
国家自然科学基金
0+阅读 · 2013年12月31日
国家自然科学基金
0+阅读 · 2013年12月31日
国家自然科学基金
0+阅读 · 2012年12月31日
国家自然科学基金
0+阅读 · 2012年12月31日
国家自然科学基金
0+阅读 · 2009年12月31日
国家自然科学基金
0+阅读 · 2009年12月31日
Top
微信扫码咨询专知VIP会员