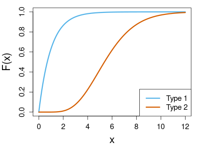
Measures of central tendency such as mean and median are a primary way to summarize a given collection of random objects. In the field of optimal transport, the Wasserstein barycenter corresponds to Fr\'{e}chet or geometric mean of a set of probability measures, which is defined as a minimizer of the sum of squared distances to each element in a given set when the order is 2. We present the Wasserstein median, an equivalent of Fr\'{e}chet median under the 2-Wasserstein metric, as a robust alternative to the Wasserstein barycenter. We first establish existence and consistency of the Wasserstein median. We also propose a generic algorithm that makes use of any established routine for the Wasserstein barycenter in an iterative manner and prove its convergence. Our proposal is validated with simulated and real data examples when the objects of interest are univariate distributions, centered Gaussian distributions, and discrete measures on regular grids.


翻译:在最佳运输领域,瓦森斯坦中枢与一套概率计量方法的Fr\'{e}chet或几何平均值相对应,被定义为在顺序为2时将特定组中每个元素的平方距离之和最小化。我们提出了瓦森斯坦中位数,相当于Wasserstein中位数的Fr\'{e}chet中位数,作为Wasserstein中位数的可靠替代物。我们首先确定了瓦瑟斯坦中位数的存在和一致性。我们还提议了一种通用算法,以迭接方式使用瓦瑟斯坦中枢的任何既定例行程序,并证明其趋同性。我们的提议得到模拟和真实数据实例的验证,当感兴趣的对象为单体分布、中心高斯的分布和常规网格上的离散措施时,我们的提议得到模拟和真实数据示例的验证。

0
下载
关闭预览

相关内容

专知会员服务
26+阅读 · 2021年4月2日
专知会员服务
124+阅读 · 2020年9月8日
Keras François Chollet 《Deep Learning with Python 》, 386页pdf
专知会员服务
161+阅读 · 2019年10月12日
强化学习最新教程,17页pdf
专知会员服务
182+阅读 · 2019年10月11日
ACM MM 2022 Call for Papers
CCF多媒体专委会
5+阅读 · 2022年3月29日
ACM TOMM Call for Papers
CCF多媒体专委会
2+阅读 · 2022年3月23日
【ICIG2021】Latest News & Announcements of the Tutorial
中国图象图形学学会CSIG
3+阅读 · 2021年12月20日
【ICIG2021】Check out the hot new trailer of ICIG2021 Symposium9
中国图象图形学学会CSIG
0+阅读 · 2021年12月17日
【ICIG2021】Check out the hot new trailer of ICIG2021 Symposium8
中国图象图形学学会CSIG
0+阅读 · 2021年11月16日
【ICIG2021】Check out the hot new trailer of ICIG2021 Symposium4
中国图象图形学学会CSIG
0+阅读 · 2021年11月10日
【ICIG2021】Check out the hot new trailer of ICIG2021 Symposium2
中国图象图形学学会CSIG
0+阅读 · 2021年11月8日
【ICIG2021】Latest News & Announcements of the Plenary Talk1
中国图象图形学学会CSIG
0+阅读 · 2021年11月1日
【ICIG2021】Latest News & Announcements of the Industry Talk1
中国图象图形学学会CSIG
0+阅读 · 2021年7月28日
国家自然科学基金
0+阅读 · 2014年12月31日
国家自然科学基金
0+阅读 · 2013年12月31日
国家自然科学基金
1+阅读 · 2012年12月31日
国家自然科学基金
0+阅读 · 2012年12月31日
国家自然科学基金
0+阅读 · 2011年12月31日
国家自然科学基金
0+阅读 · 2011年12月31日
国家自然科学基金
0+阅读 · 2011年12月31日
国家自然科学基金
0+阅读 · 2009年12月31日
国家自然科学基金
0+阅读 · 2009年12月31日
国家自然科学基金
0+阅读 · 2008年12月31日
Geometric Sparse Coding in Wasserstein Space
Arxiv
0+阅读 · 2022年10月21日
Arxiv
0+阅读 · 2022年10月20日
On Representations of Mean-Field Variational Inference
Arxiv
0+阅读 · 2022年10月20日
VIP会员
相关VIP内容
专知会员服务
26+阅读 · 2021年4月2日
专知会员服务
124+阅读 · 2020年9月8日
Keras François Chollet 《Deep Learning with Python 》, 386页pdf
专知会员服务
161+阅读 · 2019年10月12日
强化学习最新教程,17页pdf
专知会员服务
182+阅读 · 2019年10月11日
相关资讯
ACM MM 2022 Call for Papers
CCF多媒体专委会
5+阅读 · 2022年3月29日
ACM TOMM Call for Papers
CCF多媒体专委会
2+阅读 · 2022年3月23日
【ICIG2021】Latest News & Announcements of the Tutorial
中国图象图形学学会CSIG
3+阅读 · 2021年12月20日
【ICIG2021】Check out the hot new trailer of ICIG2021 Symposium9
中国图象图形学学会CSIG
0+阅读 · 2021年12月17日
【ICIG2021】Check out the hot new trailer of ICIG2021 Symposium8
中国图象图形学学会CSIG
0+阅读 · 2021年11月16日
【ICIG2021】Check out the hot new trailer of ICIG2021 Symposium4
中国图象图形学学会CSIG
0+阅读 · 2021年11月10日
【ICIG2021】Check out the hot new trailer of ICIG2021 Symposium2
中国图象图形学学会CSIG
0+阅读 · 2021年11月8日
【ICIG2021】Latest News & Announcements of the Plenary Talk1
中国图象图形学学会CSIG
0+阅读 · 2021年11月1日
【ICIG2021】Latest News & Announcements of the Industry Talk1
中国图象图形学学会CSIG
0+阅读 · 2021年7月28日
相关基金
国家自然科学基金
0+阅读 · 2014年12月31日
国家自然科学基金
0+阅读 · 2013年12月31日
国家自然科学基金
1+阅读 · 2012年12月31日
国家自然科学基金
0+阅读 · 2012年12月31日
国家自然科学基金
0+阅读 · 2011年12月31日
国家自然科学基金
0+阅读 · 2011年12月31日
国家自然科学基金
0+阅读 · 2011年12月31日
国家自然科学基金
0+阅读 · 2009年12月31日
国家自然科学基金
0+阅读 · 2009年12月31日
国家自然科学基金
0+阅读 · 2008年12月31日
Top
微信扫码咨询专知VIP会员