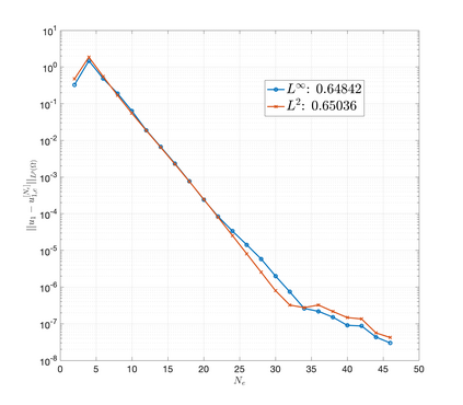
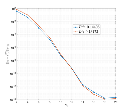
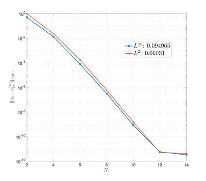
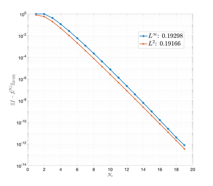
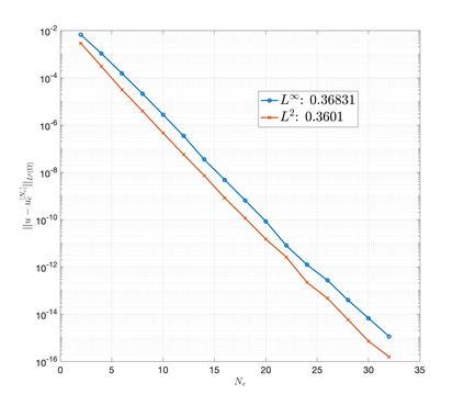
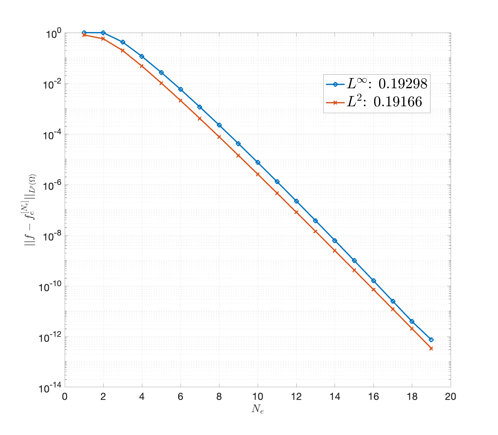
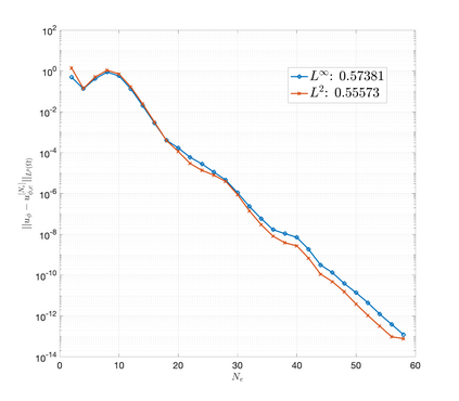
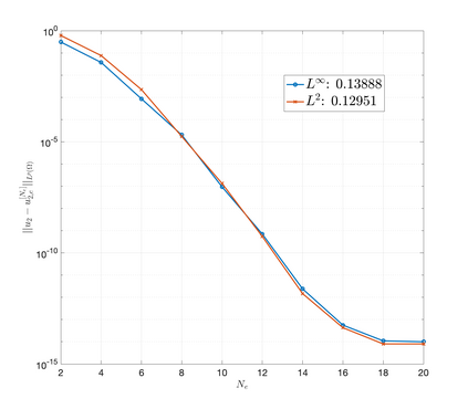
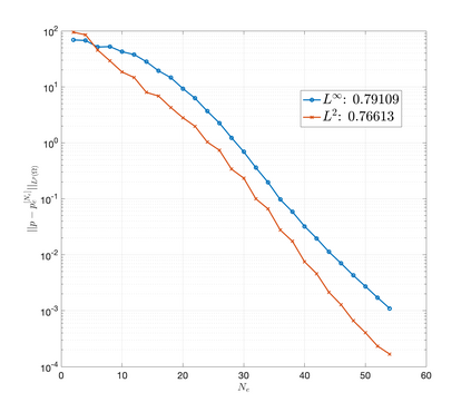
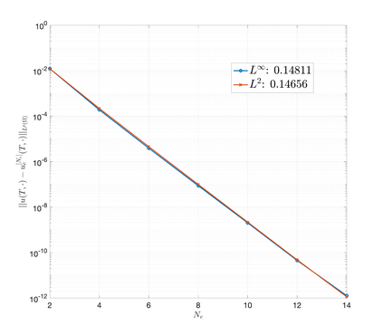
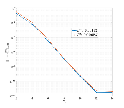
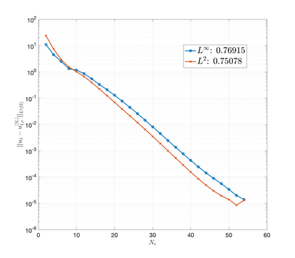
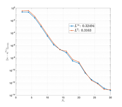
An essential ingredient of a spectral method is the choice of suitable bases for test and trial spaces. On complex domains, these bases are harder to devise, necessitating the use of domain partitioning techniques such as the spectral element method. In this study, we introduce the Projection Extension (PE) method, an approach that yields spectrally accurate solutions to various problems on complex geometries without requiring domain decomposition. This technique builds on the insights used by extension methodologies such as the immersed boundary smooth extension and Smooth Forcing Extension (SFE) methods that are designed to improve the order of accuracy of the immersed boundary method. In particular, it couples an accurate extension procedure, that functions on arbitrary domains regardless of connectedness or regularity, with a least squares minimization of the boundary conditions. The resulting procedure is stable under iterative application and straightforward to generalize to higher dimensions. Moreover, it rapidly and robustly yields exponentially convergent solutions to a number of challenging test problems, including elliptic, parabolic, Newtonian fluid flow, and viscoelastic problems.


翻译:光谱方法的一个基本成分是选择测试和试验空间的适当基础。 在复杂领域,这些基础较难设计,需要使用光谱元素法等域分隔技术。在本研究中,我们引入了投影扩展法(PE),这一方法可以产生对复杂地貌的各种问题的光谱准确的解决方案,而不需要域分解。这一技术以诸如浸入边界的平滑扩展法和平滑推进法(SFE)等延伸方法所使用的洞察力为基础,这些方法旨在提高浸入的边界方法的准确性。特别是,它结合了精确的扩展程序,即任意域的功能,而不论连接性或规律性,而边界条件最小化为平方最小。由此产生的程序在迭接应用下稳定,直通到更高的尺寸。此外,它迅速和稳健地产生对若干具有挑战性的试验问题,包括椭圆、抛物、牛顿流和粘结的液流和粘结问题。

0
下载
关闭预览

相关内容

iOS 8 提供的应用间和应用跟系统的功能交互特性。
  • Today (iOS and OS X): widgets for the Today view of Notification Center
  • Share (iOS and OS X): post content to web services or share content with others
  • Actions (iOS and OS X): app extensions to view or manipulate inside another app
  • Photo Editing (iOS): edit a photo or video in Apple's Photos app with extensions from a third-party apps
  • Finder Sync (OS X): remote file storage in the Finder with support for Finder content annotation
  • Storage Provider (iOS): an interface between files inside an app and other apps on a user's device
  • Custom Keyboard (iOS): system-wide alternative keyboards

Source: iOS 8 Extensions: Apple’s Plan for a Powerful App Ecosystem
知识图谱推理,50页ppt,Salesforce首席科学家Richard Socher
专知会员服务
111+阅读 · 2020年6月10日
强化学习最新教程,17页pdf
专知会员服务
182+阅读 · 2019年10月11日
Hierarchically Structured Meta-learning
CreateAMind
27+阅读 · 2019年5月22日
Transferring Knowledge across Learning Processes
CreateAMind
29+阅读 · 2019年5月18日
人工智能 | ISAIR 2019诚邀稿件(推荐SCI期刊)
Call4Papers
6+阅读 · 2019年4月1日
强化学习的Unsupervised Meta-Learning
CreateAMind
18+阅读 · 2019年1月7日
A Technical Overview of AI & ML in 2018 & Trends for 2019
待字闺中
18+阅读 · 2018年12月24日
AI/ML/DNN硬件加速设计怎么入门?
StarryHeavensAbove
11+阅读 · 2018年12月4日
vae 相关论文 表示学习 1
CreateAMind
12+阅读 · 2018年9月6日
【计算机类】期刊专刊/国际会议截稿信息6条
Call4Papers
3+阅读 · 2017年10月13日
【推荐】免费书(草稿):数据科学的数学基础
机器学习研究会
20+阅读 · 2017年10月1日
Auto-Encoding GAN
CreateAMind
7+阅读 · 2017年8月4日
Arxiv
0+阅读 · 2022年1月19日
Arxiv
0+阅读 · 2022年1月18日
VIP会员
相关VIP内容
相关资讯
Hierarchically Structured Meta-learning
CreateAMind
27+阅读 · 2019年5月22日
Transferring Knowledge across Learning Processes
CreateAMind
29+阅读 · 2019年5月18日
人工智能 | ISAIR 2019诚邀稿件(推荐SCI期刊)
Call4Papers
6+阅读 · 2019年4月1日
强化学习的Unsupervised Meta-Learning
CreateAMind
18+阅读 · 2019年1月7日
A Technical Overview of AI & ML in 2018 & Trends for 2019
待字闺中
18+阅读 · 2018年12月24日
AI/ML/DNN硬件加速设计怎么入门?
StarryHeavensAbove
11+阅读 · 2018年12月4日
vae 相关论文 表示学习 1
CreateAMind
12+阅读 · 2018年9月6日
【计算机类】期刊专刊/国际会议截稿信息6条
Call4Papers
3+阅读 · 2017年10月13日
【推荐】免费书(草稿):数据科学的数学基础
机器学习研究会
20+阅读 · 2017年10月1日
Auto-Encoding GAN
CreateAMind
7+阅读 · 2017年8月4日
Top
微信扫码咨询专知VIP会员