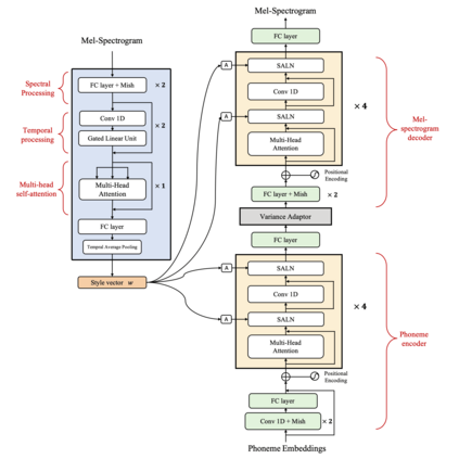
With rapid progress in neural text-to-speech (TTS) models, personalized speech generation is now in high demand for many applications. For practical applicability, a TTS model should generate high-quality speech with only a few audio samples from the given speaker, that are also short in length. However, existing methods either require to fine-tune the model or achieve low adaptation quality without fine-tuning. In this work, we propose StyleSpeech, a new TTS model which not only synthesizes high-quality speech but also effectively adapts to new speakers. Specifically, we propose Style-Adaptive Layer Normalization (SALN) which aligns gain and bias of the text input according to the style extracted from a reference speech audio. With SALN, our model effectively synthesizes speech in the style of the target speaker even from single speech audio. Furthermore, to enhance StyleSpeech's adaptation to speech from new speakers, we extend it to Meta-StyleSpeech by introducing two discriminators trained with style prototypes, and performing episodic training. The experimental results show that our models generate high-quality speech which accurately follows the speaker's voice with single short-duration (1-3 sec) speech audio, significantly outperforming baselines.


翻译:随着神经文本到语音(TTS)模型的快速进步,个性化语音生成现在对许多应用的需求很大。为了实际应用,TTS模型应该产生高质量的语音,只有来自特定演讲者的少数音样样本,而且时间短。然而,现有的方法要么需要微调模型,要么无需微调就达到低调质量。在这项工作中,我们提议SteleSpeech,这是一个新的TTS模型,不仅综合高质量的语音,而且有效地适应新演讲者。具体地说,我们建议Sty-Adaptive层正常化(SALN)模式,根据从参考演讲音频中提取的风格调整文本输入的增益和偏差。与SALN相比,我们的模式有效地将语言与目标演讲者的风格合成,甚至从单一音频。此外,为了提高Speastech对新演讲的适应性,我们把它扩大到Meta-StyleSpeech,引入了两个经过风格原型培训的导师,并进行了反射培训。实验结果显示,我们的模型产生了高品质的语音(1-3级),并准确地按照单一音频基准。

0
下载
关闭预览

相关内容

语音合成(Speech Synthesis),也称为文语转换(Text-to-Speech, TTS,它是将任意的输入文本转换成自然流畅的语音输出。语音合成涉及到人工智能、心理学、声学、语言学、数字信号处理、计算机科学等多个学科技术,是信息处理领域中的一项前沿技术。 随着计算机技术的不断提高,语音合成技术从早期的共振峰合成,逐步发展为波形拼接合成和统计参数语音合成,再发展到混合语音合成;合成语音的质量、自然度已经得到明显提高,基本能满足一些特定场合的应用需求。目前,语音合成技术在银行、医院等的信息播报系统、汽车导航系统、自动应答呼叫中心等都有广泛应用,取得了巨大的经济效益。 另外,随着智能手机、MP3、PDA 等与我们生活密切相关的媒介的大量涌现,语音合成的应用也在逐渐向娱乐、语音教学、康复治疗等领域深入。可以说语音合成正在影响着人们生活的方方面面。
机器学习入门的经验与建议
专知会员服务
94+阅读 · 2019年10月10日
鲁棒机器学习相关文献集
专知
8+阅读 · 2019年8月18日
Hierarchically Structured Meta-learning
CreateAMind
27+阅读 · 2019年5月22日
强化学习的Unsupervised Meta-Learning
CreateAMind
18+阅读 · 2019年1月7日
无监督元学习表示学习
CreateAMind
27+阅读 · 2019年1月4日
Unsupervised Learning via Meta-Learning
CreateAMind
43+阅读 · 2019年1月3日
Hierarchical Disentangled Representations
CreateAMind
4+阅读 · 2018年4月15日
条件GAN重大改进!cGANs with Projection Discriminator
CreateAMind
8+阅读 · 2018年2月7日
【学习】Hierarchical Softmax
机器学习研究会
4+阅读 · 2017年8月6日
Auto-Encoding GAN
CreateAMind
7+阅读 · 2017年8月4日
Arxiv
0+阅读 · 2021年8月13日
Arxiv
7+阅读 · 2018年9月27日
VIP会员
相关VIP内容
机器学习入门的经验与建议
专知会员服务
94+阅读 · 2019年10月10日
相关资讯
鲁棒机器学习相关文献集
专知
8+阅读 · 2019年8月18日
Hierarchically Structured Meta-learning
CreateAMind
27+阅读 · 2019年5月22日
强化学习的Unsupervised Meta-Learning
CreateAMind
18+阅读 · 2019年1月7日
无监督元学习表示学习
CreateAMind
27+阅读 · 2019年1月4日
Unsupervised Learning via Meta-Learning
CreateAMind
43+阅读 · 2019年1月3日
Hierarchical Disentangled Representations
CreateAMind
4+阅读 · 2018年4月15日
条件GAN重大改进!cGANs with Projection Discriminator
CreateAMind
8+阅读 · 2018年2月7日
【学习】Hierarchical Softmax
机器学习研究会
4+阅读 · 2017年8月6日
Auto-Encoding GAN
CreateAMind
7+阅读 · 2017年8月4日
Top
微信扫码咨询专知VIP会员